Identification of key genes in pancreatic ductal adenocarcinoma with biologically informed deep neural network
Highlight box
Key findings
• We identified JAG1, MET, and PLAU as important genes of pancreatic ductal adenocarcinoma (PDAC) using interpretive deep learning and single cell analysis.
What is known and what is new?
• Understanding the tumor immune microenvironment in PDAC is crucial for devising effective treatment strategies.
• JAG1, MET, and PLAU were expected to regulate tumour immune microenvironment of PDAC by participating in the interaction between cancer cells and immune cells.
What is the implication, and what should change now?
• Ursolic acid and tanespimycin may improve the prognosis and immunotherapy outcomes by down-regulating the expression of JAG1, MET, and PLAU.
Introduction
Pancreatic ductal adenocarcinoma (PDAC) is a highly aggressive malignant disease, and its complex and dense microenvironment impedes the effectiveness of currently available treatments (1). Even after successful surgical resection, the 2-year survival rate is merely approximately 30% due to high rates of recurrence (2). Immunotherapy has revolutionized the treatment of various solid tumours by activating the immune system (3). Nevertheless, according to the results of clinical trials, immunotherapy has proven unsuccessful in the treatment of PDAC patients, which may be due to the highly desmoplastic tumour immune microenvironment (TIME) in PDAC patients (4,5). The infiltration of cytotoxic immune cells is an influencing factor for the effectiveness of immunotherapy. However, the significant fibrosis and profound immunosuppression in PDAC significantly impede the infiltration of cytotoxic immune cells (6,7). Therefore, identifying genes that influence the prognosis and TIME of PDAC is essential.
In recent years, the accumulation of transcriptomic data at both the bulk and single-cell levels has furnished invaluable resources for clarifying the mechanisms related to PDAC. Concurrently, machine learning methods have been devised to identify crucial genes in PDAC. For example, Osipov et al. employed Molecular Twin models to predict patient survival and identified novel plasma proteins that significantly outperformed the conventional carbohydrate antigen 19-9 (CA19-9) biomarker (8). The Cancer Genome Atlas Research Network presented a multiplatform molecular analysis of 150 PDAC samples and identified the RREB1 gene as a novel driver of PDAC (9).
Despite significant advancements, current machine learning methods lack the ability to interpret decision-making processes, which is referred to as the “black box” effect. Explainable artificial intelligence (XAI) provides a novel solution to this problem. Kuenzi et al. developed an interpretable deep learning model to simulate the responses of 1,235 human cancer cells to 684 drugs, which provided a blueprint for constructing interpretable models in medicine (10). Elmarakeby et al. proposed a deep neural network with biological information, namely, P-NET (11), which embeds the relationships between genes and pathways within its architecture to elucidate the biological connections between genes and clinical outcomes. This approach provides an intuitive and comprehensive understanding of the biological processes involving relevant genes and proteins.
In this study, we identified 628 significant genes from five independent PDAC cohorts with interpretable biologically informed deep learning. These genes were significantly enriched in pathways related to cell proliferation and survival. Subsequently, we screened 100 differentially expressed genes in PDAC at both the bulk and single-cell levels. By cell communication analysis, we pinpointed eight prognostic genes involved in the interaction between cancer cells and immune cells. We found that 20 compounds from the Library of Integrated Network-Based Cellular Signatures (LINCS) database downregulated these genes, which may therefore improve the TIME in PDAC. In recent years, molecular docking has emerged as one of the most widely used methods in the drug discovery process (12-14). We used molecular docking to screen drug candidates that could modulate the selected genes. Ursolic acid (UA) and tanespimycin were found to have strong binding affinities for JAG1, MET, and PLAU. These three genes were highly expressed in patients with worse outcomes, and patients with high expression of these genes tended to exhibit resistance to immunotherapy. We present this article in accordance with the MDAR reporting checklist (available at https://jgo.amegroups.com/article/view/10.21037/jgo-2025-218/rc).
Methods
Gene importance evaluation by P-NET
P-NET is designed to reveal key genes and pathways to predict disease stages of prostate cancer. In this study, we employed it to identify important genes of PDAC. The code of P-NET model was downloaded from Github (https://github.com/marakeby/pnet_prostate_paper). Five independent PDAC gene expression datasets were downloaded from Gene Expression Omnibus (GEO), including GSE91035 (15), GSE71729 (16), GSE15471 (17), GSE62165 (18) and GSE183795 (19). There were a total of 714 samples including 203 tumour samples and 511 non-tumour samples. This study was conducted in accordance with the Declaration of Helsinki and its subsequent amendments. For these five PDAC datasets, we downloaded the CEL file from GEO. Thereafter, the RMA method in the R affy package was used to obtain probe set expression summaries. All the samples were divided into 80% training and 20% testing, and the receiver operating characteristic (ROC) curve (AUC) was used to evaluate model performance. P-NET requires discrete gene expression values as input; therefore, we transformed the gene expression level from continuous values to discrete values. Taking healthy samples as an example, and represent the original expression value and the discretized gene expression value respectively. We assigned a positive value to genes that significantly high expressed in healthy samples compared to tumor samples, while the genes low expressed in healthy samples were assigned a negative value. In detail, we calculated the average expression () and standard deviation () of each gene in tumour samples. is divided into five levels: 2, 1, 0, −1, and −2. The discretization formula was shown as below. Tumour samples were calculated using the same approach. By doing this, we also avoided the batch effect between different datasets. The discretization formula was as shown below.
DeepLIFT (20) is a powerful method for discerning crucial features by propagating activation difference, particularly in the context of XAI model. In our analysis, we employ the DeepLIFT attribution method to score the genes important for PDAC. We investigated the distribution of the relative important scores, and selected the genes with DeepLIFT score more than 0.4 as important genes.
Differential expression analysis and pathway enrichment analysis
The differentially expressed genes were identified using the “limma” packages in R (21). The adjusted p value was calculated, and the adjusted P value <0.05 and |log2 fold change (FC)| >0.25 were applied as significance thresholds. The “clusterProfiler” (22) package in R was used to conduct Kyoto Encyclopedia of Genes and Genomes (KEGG) (23) pathway enrichment analysis on transcriptomic data, and an adjusted P value <0.05 is used as the significance threshold.
Single-cell RNA sequencing (scRNA-seq) data analysis
scRNA-seq data from 80 samples (13 heathy normal, 12 adjacent normal, 42 primary PDAC and 13 metastatic PDAC) were obtained from 4 PDAC datasets (GSE154778, GSE205049, GSE229413 and GSE205013). The “Seurat” (24) package in R was employed for downstream scRNA-seq analysis. Initially, the data were filtered to retain only cells that expressed at least 200 genes and genes that were detected in more than three cells. The batch effect was corrected using Seurat R package. The specific steps are as follows: (I) utilized canonical correlation analysis (CCA) to project the data into a subspace for identifying correlations across datasets. (II) Computed mutual nearest neighbors in the CCA subspace, which served as “anchors” for data correction. (III) Normalized the data using the NormalizeData function with a scale factor of 10,000 and the LogNormalize normalization method. (IV) Identified the top 2,000 highly variable genes using the FindVariableFeatures function. (V) Performed principal component analysis (PCA) and selected the top 30 significant principal components for clustering and uniform manifold approximation and projection (UMAP) dimensionality reduction. (VI) Clustered all cells using the FindClusters function with a resolution of 0.3. Cell types of clusters were identified using canonical marker as Table S1. Cell-cell communication analysis was performed using the CellPhoneDB Python package (25).
Immune cell infiltration and immunotherapy response prediction
The ImmuCellAI (26) algorithm was used for computational estimation of immune infiltration and the TIME. The tumour immune dysfunction and exclusion (TIDE) (27) tool (https://tide.nki.nl) was utilized to predict immune responses for each patient, and PDAC patients were classified into response and non-response groups.
Survival analysis
Patients were divided into high expression group and low expression group by median value of gene expression, and Kaplan-Meier analysis and log-rank test were used to assess patient survival between two groups. The risk score was determined by the Cox Proportional-Hazards Model using the R “survival” package (v. 2.37).
Drug screening by transcriptome analysis and molecular docking
First, we used a Python script to extract the gene expression profiles of compound treatment from the LINCS L1000 database (28). The expression changes of genes were employed to evaluate the inhibition effects. Next, we searched for these compounds in the PubChem database to ensure that the selected compounds had detailed chemical structures. Molecular docking was performed using AutoDock Vina (29) version 1.2.0, and the protein structure was sourced from the RCSB PDB database (30). Subsequently, AutoDockTools (31) (ver. 1.5.7) was employed to prepare the proteins and compounds for docking, whereby they were converted to the PDBQT format, which is required by AutoDock Vina. Then, the AutoDock Vina software was employed to perform blind docking of the proteins encoded by eight key genes with the small molecule compounds from the LINCS L1000 database. The Monte Carlo algorithm was applied with each docking simulation run 100 times. The box sizes and coordinates of the grid centers utilised during the docking process are detailed in the Table S2. After the initial docking, the box size was adjusted, and a second round of docking was performed to verify the stability and accuracy of the simulation results. The predicted bound conformations were visualized using PyMOL (ver. 2.5.2).
Cell culture
The PDAC cell line PANC-1 was obtained from the Cell Bank of the Chinese Academy of Sciences. The cells were cultured in Dulbecco’s Modified Eagle Medium (DMEM) medium (Gibco, Thermo Fisher Scientific, Waltham, MA, USA) supplemented with 10% fetal bovine serum (Gibco, America) and 1% penicillin/streptomycin, and were maintained under standard culture conditions at 37 ℃ in a 5% CO2 atmosphere.
Cell Counting Kit-8 (CCK-8) assay
The cells (4×103 cells per well) were seeded in 96-well plates and cultured for 24 hours. Subsequently, tanespimycin and UA at concentrations of 0, 10, 50, and 100 µM were added to the respective wells, and the cells were cultured for another 24 hours at 37 ℃. After the incubation period, 10 µL of CCK-8 solution was added to each well, and the cells were incubated at 37 ℃ for 2.5 hours. The optical density (OD) was then measured at 450 nm using a multifunctional microplate reader.
Statistical analysis
Statistical analyses were performed using GraphPad Prism software (version 8.3.1). Comparisons between the two groups were made using the two-tailed Student’s t-test, with a P value <0.05 considered indicative of a statistically significant difference. Unless otherwise specified, all data are presented as mean ± standard deviation.
Results
The identification and annotation of key genes through P-NET
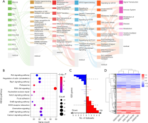
In this study, we used P-NET to assess gene importance and incorporated the transcriptome data of 714 PDAC patients from 5 independent cohorts into our analysis. The trained P-NET model showed superior performance across multiple metrics, with an area under the ROC curve (AUC) of 0.91, an area under the precision-recall curve (AUPRC) of 0.94, and an accuracy of 0.98 (Figure S1). Furthermore, the 95% confidence interval (CI) for AUC estimated using the Bootstrap resampling method (10,000 iterations) was 0.84–0.96. Subsequently, gene importance was assessed using DeepLIFT. As shown in Figure 1A, the highly ranked genes included ERCC3 (32), PTK6 (33), FN1 (34) and PLAU (35), which are known PDAC drivers that were previously shown to be associated with metastatic disease. Based on the relative importance of the genes, the top 628 genes were selected for further analysis.
According to the KEGG pathway enrichment analysis, the selected genes were significantly enriched in the PI3K-Akt signaling pathway and the focal adhesion pathway (Figure 1B). The PI3K-Akt pathway is pivotal in multiple biological processes, such as cell proliferation, survival, and metabolism, whereas the focal adhesion pathway is essential for cell-extracellular matrix interactions and cell migration. The top 10 Gene Ontology (GO) biology processes (BPs) that were enriched are presented in Figure S2. We observed that BPs related to PDAC development and metastasis were enriched, such as positive regulation of cell migration, angiogenesis, response to oxidative stress and positive regulation of epithelial cell proliferation. Using the “limma” R package, we identified the expression changes of 628 genes in all 5 datasets. One hundred and seventy-one genes out of the 628 genes were consistently upregulated or downregulated in at least 3 PDAC datasets (Figure 1C,1D).
The expression levels of important genes at single cell resolution
In this section, we explored the expression levels of the important genes through single-cell analysis. scRNA-seq data from four datasets were obtained from GEO, and there were a total of 80 samples, including 13 healthy normal samples, 12 adjacent normal samples, 42 primary tumour samples and 13 metastatic tumour samples. The batch effect was correlated using CCA, as shown in Figure S3. After rigorous quality control, 214,067 high-quality cells were retained for further analysis. Unbiased, graph-based clustering identified 20 main clusters, and we annotated them to 10 known cell types according to canonical marker genes (Figure 2A), which included acinar cells, B cells, ductal cells, endothelial, fibroblasts, granulocytes, macrophages, mast cells, monocytes, and T/NK cells. As shown in Figure 2B, the proportion of each cell lineage varied substantially among the different samples. Notably, the proportion of acinar cells was significantly lower in both primary and metastatic tumours. Acinar cells can generate pancreatic intraepithelial neoplasia as a result of pancreatic injury and metaplasia. We focused on the expression levels of these genes in epithelial cells across various pathological states and identified 100 genes whose expression significantly differed among the four tissue types (Figure 2C).
Identification of important genes participating in PDAC immune regulation
The crosstalk between tumours and the TIME significantly impacts cancer immune evasion and treatment response (36). In this section, we further screened the genes involved in the crosstalk between cancer cells and the TIME of PDAC. Using CellPhoneDB, we detected intercellular communication between diverse cell types and immune cells. As shown in Figure 3A, strong interactions were observed between cell types, especially fibroblasts. We further investigated the gene pairs that participated in the crosstalk between cancer cells and other cells. As shown in Figure 3B, a total of 25 gene pairs and protein complexes were detected. The expression levels and the significance reflected the interaction strength between cells. Finally, we explored the impact of the expression of 25 genes expressed in cancer cells on survival of patients with PDAC. The hazard ratios (HRs) and 95% CIs of these genes are shown in Figure 3C. Eight genes related to prognosis were identified. According to our data, high expression of these eight genes may lead to worse survival outcomes in PDAC patients through their participation in the crosstalk within the TIME.
Drug repurposing based on transcriptome analysis and molecular docking
In this section, we aimed to screen candidate drugs that regulate the eight selected genes. A total of 1,149 well-annotated small-molecule compounds from the LINCS database were used for drug screening. The inhibitory effects of these compounds were evaluated based on the sum of the FCs in the expression of the eight genes. Subsequently, the 20 compounds with the most significant inhibitory effects were selected for further analysis (Figure 4A). We then investigated the underlying mechanisms with a molecular docking method. We obtain the three-dimensional (3D) structures of proteins encoded by the eight genes from RCSB PDB. Notably, 6 of the 8 proteins were available in the database. AutoDock Vina was used for docking analysis between the 20 molecules and the 6 proteins. As shown in Figure 4B and Table S3, UA and tanespimycin presented the lowest binding affinities to 6 proteins. In particular, we discovered that UA specifically bound to PLAU and MET, whereas tanespimycin specifically bound to JAG1 (Figure 4C). We further validated the cellular inhibition of UA and tanespimycin according to CCK-8 assays. As shown in Figure 4D, we found that UA and tanespimycin effectively inhibited the proliferation of pancreatic cancer cells at various concentrations. Our results indicate that UA and tanespimycin may reduce the proliferation of pancreatic cancer cells by binding to PLAU, MET and JAG1, which is worthy of further investigation.
JAG1, MET, and PLAU were related to immune cell infiltration and the response to immunotherapy
The interaction between tumour cells and non-tumour cells within the TIME is pivotal in the progression of pancreatic tumours. In this study, we investigated the impact of the 3 genes identified above on the TIME and immunotherapy response of PDAC. We employed ImmuCellAI to assess the abundance of infiltrating immune cells in PDAC and normal samples from 5 datasets. As shown in Figure 5A, PDAC samples exhibited a significantly distinct TIME compared to normal samples. There were more macrophages, CD4+ T cells, dendritic cells and γδT cells in the tumour samples, while there were fewer CD8+ T cells, Th17 cells, B cells and iTreg cells. More importantly, the expression of JAG1, MET and PLAU was correlated with the infiltration levels of these cells (Figure 5B), which has a mechanistic link to the activation of key signaling pathways. Specifically, as a ligand of the Notch signaling pathway, JAG1 binds to adjacent Notch receptors, affecting intercellular communication and gene expression, and participating in the proliferation of tumor cells (37). As the receptor of the HGF/c-MET axis, MET induces MET phosphorylation after binding to hepatocyte growth factor (HGF), thereby activating downstream pathways such as PI3K/AKT and MAPK, driving the proliferation, migration and invasion of tumor cells (38). PLAU has a close synergistic relationship with the HGF/c-MET axis (39,40). On the one hand, the activated HGF/c-MET axis can upregulate the expression of PLAU, forming a positive feedback loop; on the other hand, PLAU can also convert inactive pro-HGF into active HGF through enzymatic hydrolysis, promoting the continuous activation of the HGF/c-MET axis and enhancing the invasive ability and survival advantage of tumor cells in PDAC (39). To further validate the impact of these genes on the immunotherapy response, we predicted the immunotherapy response using the TIDE. As shown in Figure 5C, the RNA expression of key genes in 5 independent PDAC datasets was positively correlated with TIDE-predicted scores in the dataset. These results indicate that high expression of these genes may contribute to immune evasion of PDAC.
JAG1, MET, and PLAU are associated with PDAC classification
Pancreatic cancer is a highly heterogeneous tumour, and its heterogeneity is of great significance in the diagnosis and treatment of PDAC. Recent studies have shown that pancreatic cancer can be divided into several molecular subtypes, including the Moffitt (16), Collisson (41), and Bailey subtypes (42). In the previous sections, we have shown evidence that JAG1, MET, and PLAU were highly expressed in PDAC cancer cells across multiple datasets (Figure S4). In this study, we investigated the correlations between the expression of JAG1, MET, and PLAU and PDAC classification. As shown in Figure 6A, we found that these 3 genes were more highly expressed in subtypes with worse survival outcomes, such as the quasi-mesenchymal pancreatic ductal adenocarcinoma (QM-PDA) subtypes and basal-like subtypes. These results indicate that JAG1, MET, and PLAU are highly expressed in high-risk tumours and that their overexpression may be an important factor contributing to lower patient survival rates. In addition, we analyzed the correlation between the expression of JAG1, MET, and PLAU and the tumour stage of PDAC (Figure 6B). The results indicated that the expression levels of these genes were significantly correlated with tumour stage. Finally, we investigated the cellular localization of these three genes. As shown in Figure 6C, we found that these three genes were mainly expressed in ductal cells. PLAU also expressed in macrophage cells, and JAG1 also expressed in endothelial and fibroblast cells (Figure S5).
Discussion
PDAC is one of the most aggressive and lethal forms of cancer and is characterized by rapid progression and poor prognosis. Machine learning algorithms have become powerful tools for omics data analysis and have been extensively applied to identify important genes for cancers (8,9). However, these methods consistently lack the ability to interpret decision-making processes, which was referred to as “black box” effect. In this study, we harnessed an XAI model to overcome this limitation and identified 628 important genes for PDAC. Enrichment analysis revealed that these genes were enriched mainly in the PI3K-Akt pathway, focal adhesion, Wnt signaling and the Notch signaling pathway. These pathways have been reported to be significantly correlated with the diagnosis and clinical outcomes of patients with PDAC (43,44). Single-cell analysis revealed 100 important genes that were significantly differentially expressed at both the bulk and single-cell levels.
The TIME significantly influences the survival and immunotherapy response of PDAC patients. Although immunotherapy has demonstrated remarkable efficacy in various cancers, it has not yet achieved success in the treatment of PDAC, which may be due to the immunosuppressive microenvironment and high heterogeneity of PDAC. We analysed the scRNA-seq data of 80 samples from different stages of disease. By employing CellPhoneDB and survival analysis, we identified eight prognostic genes that directly participate in the interaction between cancer cells and immune cells. We further screened candidate molecules with a drug repositioning strategy. Drug repurposing (45,46) is widely utilized in cancer treatment due to its relatively low failure risk and favorable safety profile. For instance, aspirin, apart from its anti-inflammatory properties, has been found to reduce the risk of developing various cancers, including colorectal cancer (47), liver cancer (48), and gastric cancer (49). In this study, the top 20 molecules that downregulated the expression of these eight genes were identified from the LINCS database (50). However, it is important to note that the LINCS database is primarily constructed based on cancer cell lines, and its gene expression profiles may not fully reflect the unique TIME and cellular heterogeneity of PDAC. The abundant cancer-associated fibroblasts and dense extracellular matrix present in PDAC may alter the accessibility of drug targets, leading to discrepancies between in vitro predicted drug responses and actual in vivo efficacy (51). Through molecular docking with AutoDock Vina, we revealed that UA specifically bound to PLAU and MET, while tanespimycin specifically bound to JAG1. However, direct validation via Western blot or functional assays is currently lacking. These computational predictions should be considered as hypotheses, and further experimental work is required to confirm the modulation of these target proteins and their biological significance.
PLAU has been reported to play a crucial role in tissue remodelling and cell migration by converting proHGF into its active form, HGF (52). Active HGF binds to the c-MET receptor, thereby triggering a cascade of downstream signaling events that drive cancer progression. Moreover, the binding of HGF to c-MET induces further production of PLAU, establishing a feed-forwards loop that perpetuates tumour growth and metastasis (39,40). UA is a ubiquitous pentacyclic compound that has a wide range of biological activities, including anti-inflammatory, antibacterial, and anticancer effects (53-55). Due to its capacity to influence the JAK/STAT signaling pathway in lymphocytes, UA has been regarded as a highly valuable lead compound in the field of immunomodulation (56). Specifically, UA modulates the active IL2R signaling pathway of FOXP3 transcription by inhibiting STAT5 phosphorylation and interleukin (IL)-10 secretion (57). This modulation leads to a reduction in the number of myeloid-derived suppressor cells and regulatory T cells (Treg) in tumour tissues (58). Our results indicated that UA might inhibit the expression of PLAU and MET, thus disrupting the HGF/c-MET signaling axis. As a typical member of the NOTCH ligand family, JAG1 has been reported to play a critical role in the differentiation and metastasis of cancer stem cells (59). JAG1 was highly expressed and associated with poor prognosis in PDAC patients (60). Transcription data analysis and molecular docking results revealed that tanespimycin could downregulate and bind to JAG1. Tanespimycin is an HSP90 inhibitor, and exhibits significant therapeutic effects in multiple cancers (61,62). More importantly, tanespimycin has been reported to enhance immunotherapy by stimulating melanogenesis and increasing the expression of specific immune molecules, such as TYRP1 and DCT (62). Our data suggested that tanespimycin may exert its therapeutic effects by downregulating the expression of JAG1, thereby attenuating the NOTCH signaling pathway, which is worthy of further investigation.
PDAC is a highly heterogeneous tumour, and several subtypes have been proposed in previous studies (16,41). We investigated the correlation between the expression of PLAU, MET and JAG1 and PDAC classification. We found that these three genes were highly expressed in subtypes with worse outcomes, such as QM-PDA and basal-like PDACs. According to the results of the cell interaction analysis, these three genes are likely involved in the crosstalk between cancer cells and immune cells. We therefore wonder whether their expression affects the response to immunotherapy. TIDE analysis was performed to predict immunotherapy response, and we found that these three genes were highly expressed in patients predicted as non-responders by TIDE scores. Overall, PLAU, MET and JAG1 were identified as important genes that participate in the immune regulation of PDAC. In addition to being biomarkers for prognosis and precision immunotherapy, they may serve as novel targets for combination treatment.
Conclusions
In summary, we found genes that play an important role in the development of PDAC, and these genes may serve as novel targets in immunotherapy for PDAC.
Acknowledgments
None.
Footnote
Reporting Checklist: The authors have completed the MDAR reporting checklist. Available at https://jgo.amegroups.com/article/view/10.21037/jgo-2025-218/rc
Data Sharing Statement: Available at https://jgo.amegroups.com/article/view/10.21037/jgo-2025-218/dss
Peer Review File: Available at https://jgo.amegroups.com/article/view/10.21037/jgo-2025-218/prf
Funding: This study was funded by
Conflicts of Interest: All authors have completed the ICMJE uniform disclosure form (available at https://jgo.amegroups.com/article/view/10.21037/jgo-2025-218/coif). The authors have no conflicts of interest to declare.
Ethical Statement: The authors are accountable for all aspects of the work in ensuring that questions related to the accuracy or integrity of any part of the work are appropriately investigated and resolved. The study was conducted in accordance with the Declaration of Helsinki and its subsequent amendments.
Open Access Statement: This is an Open Access article distributed in accordance with the Creative Commons Attribution-NonCommercial-NoDerivs 4.0 International License (CC BY-NC-ND 4.0), which permits the non-commercial replication and distribution of the article with the strict proviso that no changes or edits are made and the original work is properly cited (including links to both the formal publication through the relevant DOI and the license). See: https://creativecommons.org/licenses/by-nc-nd/4.0/.
References
- Yousuf S, Qiu M, Voith von Voithenberg L, et al. Spatially Resolved Multi-Omics Single-Cell Analyses Inform Mechanisms of Immune Dysfunction in Pancreatic Cancer. Gastroenterology 2023;165:891-908.e14. [Crossref] [PubMed]
- Gugenheim J, Crovetto A, Petrucciani N. Neoadjuvant therapy for pancreatic cancer. Updates Surg 2022;74:35-42. [Crossref] [PubMed]
- Yu B, Kang J, Lei H, et al. Immunotherapy for colorectal cancer. Front Immunol 2024;15:1433315. [Crossref] [PubMed]
- Binnewies M, Roberts EW, Kersten K, et al. Understanding the tumor immune microenvironment (TIME) for effective therapy. Nat Med 2018;24:541-50. [Crossref] [PubMed]
- Huber M, Brehm CU, Gress TM, et al. The Immune Microenvironment in Pancreatic Cancer. Int J Mol Sci 2020;21:7307. [Crossref] [PubMed]
- Murakami T, Hiroshima Y, Matsuyama R, et al. Role of the tumor microenvironment in pancreatic cancer. Ann Gastroenterol Surg 2019;3:130-7. [Crossref] [PubMed]
- Herting CJ, Karpovsky I, Lesinski GB. The tumor microenvironment in pancreatic ductal adenocarcinoma: current perspectives and future directions. Cancer Metastasis Rev 2021;40:675-89. [Crossref] [PubMed]
- Osipov A, Nikolic O, Gertych A, et al. The Molecular Twin artificial-intelligence platform integrates multi-omic data to predict outcomes for pancreatic adenocarcinoma patients. Nat Cancer 2024;5:299-314. [Crossref] [PubMed]
- Cancer Genome Atlas Research Network. Integrated Genomic Characterization of Pancreatic Ductal Adenocarcinoma. Cancer Cell 2017;32:185-203.e13. [Crossref] [PubMed]
- Kuenzi BM, Park J, Fong SH, et al. Predicting Drug Response and Synergy Using a Deep Learning Model of Human Cancer Cells. Cancer Cell 2020;38:672-684.e6. [Crossref] [PubMed]
- Elmarakeby HA, Hwang J, Arafeh R, et al. Biologically informed deep neural network for prostate cancer discovery. Nature 2021;598:348-52. [Crossref] [PubMed]
- Biswas S, Bagchi A. Study of the Effects of Nicotine and Caffeine for the Treatment of Parkinson's Disease. Appl Biochem Biotechnol 2023;195:639-54. [Crossref] [PubMed]
- Hoelm M, Chowdhury N, Biswas S, et al. Theoretical Investigations on Free Energy of Binding Cilostazol with Different Cyclodextrins as Complex for Selective PDE3 Inhibition. Molecules 2024;29:3824. [Crossref] [PubMed]
- Bagchi A. Molecular Modeling Techniques and In-Silico Drug Discovery. Methods Mol Biol 2024;2719:1-11. [Crossref] [PubMed]
- Sutaria DS, Jiang J, Azevedo-Pouly ACP, et al. Expression Profiling Identifies the Noncoding Processed Transcript of HNRNPU with Proliferative Properties in Pancreatic Ductal Adenocarcinoma. Noncoding RNA 2017;3:24. [Crossref] [PubMed]
- Moffitt RA, Marayati R, Flate EL, et al. Virtual microdissection identifies distinct tumor- and stroma-specific subtypes of pancreatic ductal adenocarcinoma. Nat Genet 2015;47:1168-78. [Crossref] [PubMed]
- Idichi T, Seki N, Kurahara H, et al. Regulation of actin-binding protein ANLN by antitumor miR-217 inhibits cancer cell aggressiveness in pancreatic ductal adenocarcinoma. Oncotarget 2017;8:53180-93. [Crossref] [PubMed]
- Janky R, Binda MM, Allemeersch J, et al. Prognostic relevance of molecular subtypes and master regulators in pancreatic ductal adenocarcinoma. BMC Cancer 2016;16:632. [Crossref] [PubMed]
- Yang S, Tang W, Azizian A, et al. Dysregulation of HNF1B/Clusterin axis enhances disease progression in a highly aggressive subset of pancreatic cancer patients. Carcinogenesis 2022;43:1198-210. [Crossref] [PubMed]
- Shrikumar A, Greenside P, Kundaje A. Learning Important Features Through Propagating Activation Differences. arXiv 2019. arXiv:1704.02685.
- Ritchie ME, Phipson B, Wu D, et al. limma powers differential expression analyses for RNA-sequencing and microarray studies. Nucleic Acids Res 2015;43:e47. [Crossref] [PubMed]
- Yu G, Wang LG, Han Y, et al. clusterProfiler: an R package for comparing biological themes among gene clusters. OMICS 2012;16:284-7. [Crossref] [PubMed]
- Kanehisa M, Goto S. KEGG: kyoto encyclopedia of genes and genomes. Nucleic Acids Res 2000;28:27-30. [Crossref] [PubMed]
- Satija R, Farrell JA, Gennert D, et al. Spatial reconstruction of single-cell gene expression data. Nat Biotechnol 2015;33:495-502. [Crossref] [PubMed]
- Efremova M, Vento-Tormo M, Teichmann SA, et al. CellPhoneDB: inferring cell-cell communication from combined expression of multi-subunit ligand-receptor complexes. Nat Protoc 2020;15:1484-506. [Crossref] [PubMed]
- Miao YR, Zhang Q, Lei Q, et al. ImmuCellAI: A Unique Method for Comprehensive T-Cell Subsets Abundance Prediction and its Application in Cancer Immunotherapy. Adv Sci (Weinh) 2020;7:1902880. [Crossref] [PubMed]
- Jiang P, Gu S, Pan D, et al. Signatures of T cell dysfunction and exclusion predict cancer immunotherapy response. Nat Med 2018;24:1550-8. [Crossref] [PubMed]
- Koleti A, Terryn R, Stathias V, et al. Data Portal for the Library of Integrated Network-based Cellular Signatures (LINCS) program: integrated access to diverse large-scale cellular perturbation response data. Nucleic Acids Res 2018;46:D558-66. [Crossref] [PubMed]
- Eberhardt J, Santos-Martins D, Tillack AF, et al. AutoDock Vina 1.2.0: New Docking Methods, Expanded Force Field, and Python Bindings. J Chem Inf Model 2021;61:3891-8. [Crossref] [PubMed]
- Zardecki C, Dutta S, Goodsell DS, et al. PDB-101: Educational resources supporting molecular explorations through biology and medicine. Protein Sci 2022;31:129-40. [Crossref] [PubMed]
- Morris GM, Huey R, Lindstrom W, et al. AutoDock4 and AutoDockTools4: Automated docking with selective receptor flexibility. J Comput Chem 2009;30:2785-91. [Crossref] [PubMed]
- Beglyarova N, Banina E, Zhou Y, et al. Screening of Conditionally Reprogrammed Patient-Derived Carcinoma Cells Identifies ERCC3-MYC Interactions as a Target in Pancreatic Cancer. Clin Cancer Res 2016;22:6153-63. [Crossref] [PubMed]
- Vallés-Martí A, de Goeij-de Haas RR, Henneman AA, et al. Kinase activities in pancreatic ductal adenocarcinoma with prognostic and therapeutic avenues. Mol Oncol 2024;18:2020-41. [Crossref] [PubMed]
- Yang H, Messina-Pacheco J, Corredor ALG, et al. An integrated model of acinar to ductal metaplasia-related N7-methyladenosine regulators predicts prognosis and immunotherapy in pancreatic carcinoma based on digital spatial profiling. Front Immunol 2022;13:961457. [Crossref] [PubMed]
- Hosen SMZ, Uddin MN, Xu Z, et al. Metastatic phenotype and immunosuppressive tumour microenvironment in pancreatic ductal adenocarcinoma: Key role of the urokinase plasminogen activator (PLAU). Front Immunol 2022;13:1060957. [Crossref] [PubMed]
- Combes AJ, Samad B, Krummel MF. Defining and using immune archetypes to classify and treat cancer. Nat Rev Cancer 2023;23:491-505. [Crossref] [PubMed]
- Guo W, Li Z, Anagnostopoulos G, et al. Notch signaling regulates macrophage-mediated inflammation in metabolic dysfunction-associated steatotic liver disease. Immunity 2024;57:2310-2327.e6. [Crossref] [PubMed]
- Cecchi F, Rabe DC, Bottaro DP. Targeting the HGF/Met signalling pathway in cancer. Eur J Cancer 2010;46:1260-70. [Crossref] [PubMed]
- Bauer TW, Liu W, Fan F, et al. Targeting of urokinase plasminogen activator receptor in human pancreatic carcinoma cells inhibits c-Met- and insulin-like growth factor-I receptor-mediated migration and invasion and orthotopic tumor growth in mice. Cancer Res 2005;65:7775-81. [Crossref] [PubMed]
- Tincknell G, Piper AK, Aghmesheh M, et al. Experimental and Clinical Evidence Supports the Use of Urokinase Plasminogen Activation System Components as Clinically Relevant Biomarkers in Gastroesophageal Adenocarcinoma. Cancers (Basel) 2021;13:4097. [Crossref] [PubMed]
- Collisson EA, Sadanandam A, Olson P, et al. Subtypes of pancreatic ductal adenocarcinoma and their differing responses to therapy. Nat Med 2011;17:500-3. [Crossref] [PubMed]
- Bailey P, Chang DK, Nones K, et al. Genomic analyses identify molecular subtypes of pancreatic cancer. Nature 2016;531:47-52. [Crossref] [PubMed]
- Lu Y, Zhou XY, Zhou CL, et al. Insulin receptor tyrosine kinase substrate (IRTKS) promotes the tumorigenesis of pancreatic cancer via PI3K/AKT signaling. Hum Cell 2022;35:1885-99. [Crossref] [PubMed]
- Canel M, Sławińska AD, Lonergan DW, et al. FAK suppresses antigen processing and presentation to promote immune evasion in pancreatic cancer. Gut 2023;73:131-55. [Crossref] [PubMed]
- Pushpakom S, Iorio F, Eyers PA, et al. Drug repurposing: progress, challenges and recommendations. Nat Rev Drug Discov 2019;18:41-58. [Crossref] [PubMed]
- Ashburn TT, Thor KB. Drug repositioning: identifying and developing new uses for existing drugs. Nat Rev Drug Discov 2004;3:673-83. [Crossref] [PubMed]
- Drew DA, Cao Y, Chan AT. Aspirin and colorectal cancer: the promise of precision chemoprevention. Nat Rev Cancer 2016;16:173-86. [Crossref] [PubMed]
- Liao KF, Hwang BF, Liu CS, et al. Aspirin Use and the Risk of Liver Cancer. Am J Gastroenterol 2022;117:1718. [Crossref] [PubMed]
- Umar A, Loomans-Kropp HA. Role of Aspirin in Gastric Cancer Prevention. Cancer Prev Res (Phila) 2022;15:213-5. [Crossref] [PubMed]
- Subramanian A, Narayan R, Corsello SM, et al. A Next Generation Connectivity Map: L1000 Platform and the First 1,000,000 Profiles. Cell 2017;171:1437-1452.e17. [Crossref] [PubMed]
- Brumskill S, Barrera LN, Calcraft P, et al. Inclusion of cancer-associated fibroblasts in drug screening assays to evaluate pancreatic cancer resistance to therapeutic drugs. J Physiol Biochem 2023;79:223-34. [Crossref] [PubMed]
- Crippa MP. Urokinase-type plasminogen activator. Int J Biochem Cell Biol 2007;39:690-4. [Crossref] [PubMed]
- Yin R, Li T, Tian JX, et al. Ursolic acid, a potential anticancer compound for breast cancer therapy. Crit Rev Food Sci Nutr 2018;58:568-74. [Crossref] [PubMed]
- Yang L, Liu X, Lu Z, et al. Ursolic acid induces doxorubicin-resistant HepG2 cell death via the release of apoptosis-inducing factor. Cancer Lett 2010;298:128-38. [Crossref] [PubMed]
- Chauhan A, Pathak VM, Yadav M, et al. Role of ursolic acid in preventing gastrointestinal cancer: recent trends and future perspectives. Front Pharmacol 2024;15:1405497. [Crossref] [PubMed]
- Zhang N, Liu S, Shi S, et al. Solubilization and delivery of Ursolic-acid for modulating tumor microenvironment and regulatory T cell activities in cancer immunotherapy. J Control Release 2020;320:168-78. [Crossref] [PubMed]
- Sharabi A, Tsokos MG, Ding Y, et al. Regulatory T cells in the treatment of disease. Nat Rev Drug Discov 2018;17:823-44. [Crossref] [PubMed]
- Lin Z, Jiang J, Liu XS. Ursolic acid-mediated apoptosis of K562 cells involves Stat5/Akt pathway inhibition through the induction of Gfi-1. Sci Rep 2016;6:33358. [Crossref] [PubMed]
- Bocci F, Gearhart-Serna L, Boareto M, et al. Toward understanding cancer stem cell heterogeneity in the tumor microenvironment. Proc Natl Acad Sci U S A 2019;116:148-57. [Crossref] [PubMed]
- Lee J, Lee J, Kim JH. Association of Jagged1 expression with malignancy and prognosis in human pancreatic cancer. Cell Oncol (Dordr) 2020;43:821-34. [Crossref] [PubMed]
- An WG, Schulte TW, Neckers LM. The heat shock protein 90 antagonist geldanamycin alters chaperone association with p210bcr-abl and v-src proteins before their degradation by the proteasome. Cell Growth Differ 2000;11:355-60. [PubMed]
- Joshi SS, Jiang S, Unni E, et al. 17-AAG inhibits vemurafenib-associated MAP kinase activation and is synergistic with cellular immunotherapy in a murine melanoma model. PLoS One 2018;13:e0191264. [Crossref] [PubMed]

