CYSTM1 is a potential diagnostic and prognostic biomarker and correlated with immune infiltrates in hepatocellular carcinoma
Original Article

CYSTM1 is a potential diagnostic and prognostic biomarker and correlated with immune infiltrates in hepatocellular carcinoma

Ning Zhang1, Junling Zhen2, Xiangnan Kong1

1Department of Clinical Laboratory, Qilu Hospital of Shandong University (Qingdao), Qingdao, China; 2Cheeloo College of Medicine, Shandong University, Jinan, China

Contributions: (I) Conception and design: X Kong; (II) Administrative support: None; (III) Provision of study materials or patients: N Zhang; (IV) Collection and assembly of data: N Zhang, J Zhen; (V) Data analysis and interpretation: X Kong; (VI) Manuscript writing: All authors; (VII) Final approval of manuscript: All authors.

Correspondence to: Xiangnan Kong, MD. Department of Clinical Laboratory, Qilu Hospital of Shandong University (Qingdao), No. 758 Hefei Road, Qingdao 266035, China. Email: alicekong1988@sina.com.

Background: Hepatocellular carcinoma (HCC) remains a lethal malignancy due to the lack of reliable biomarkers for early diagnosis and prognosis. Here, we hypothesized that cysteine rich transmembrane module containing 1 (CYSTM1) could function as a potential diagnostic and prognostic biomarker and correlated with immune infiltrates in HCC.

Methods: Integrating multi-omics bioinformatics analyses with experimental validation, we identified CYSTM1 as a clinically actionable biomarker.

Results: We demonstrated that CYSTM1 was significantly overexpressed in HCC tissues compared to normal liver tissues. The receiver operating characteristic (ROC) curve analysis revealed that CYSTM1 had a high diagnostic value. Kaplan-Meier survival analysis indicated that high CYSTM1 expression correlated with poorer overall survival (OS). The expression level of CYSTM1 was significantly associated with the infiltration level of CD4+ T cell, macrophage and neutrophil, and immune subtypes. Experimental evidences indicated that CYSTM1 was highly expressed in HCC tissues and promoted the proliferation of HCC cells. Mechanistically, CYSTM1 might promote HCC progression through the toll-like receptor (TLR) signaling pathway.

Conclusions: Collectively, our study established CYSTM1 as a dual-purpose biomarker for HCC diagnosis and prognosis, offering a therapeutic target for TLR pathway modulation. The immune-linked mechanism uncovered here addressed a critical gap in HCC personalized therapy.

Keywords: Cysteine rich transmembrane module containing 1 (CYSTM1); hepatocellular carcinoma (HCC); toll-like receptor 1 (TLR1); toll-like receptor 2 (TLR2)


Submitted May 07, 2025. Accepted for publication Jul 25, 2025. Published online Oct 30, 2025.

doi: 10.21037/jgo-2025-353


Highlight box

Key findings

• Cysteine rich transmembrane module containing 1 (CYSTM1) was highly expressed in hepatocellular carcinoma (HCC) tissues and promoted cell proliferation via the toll-like receptor 1/toll-like receptor 2 signaling pathway and its expression was associated with immune infiltration and immune subtype.

What is known and what is new?

• CYSTM1 (C5orf32/ORF1-FL49) is involved in the regulation of immune function and malignant progression of cervical cancer, but its role in HCC is underexplored.

• Our study for the first time confirmed the role of CYSTM1 in promoting cell proliferation in HCC, explored the molecular mechanism and evaluated the diagnostic and prognostic value of CYSTM1 in HCC.

What is the implication, and what should change now?

• Our findings demonstrate CYSTM1 as a key regulator in the malignant progression of HCC and a valuable diagnostic and prognostic biomarker. Further research should explore CYSTM1 as a therapeutic target and its clinical application to enhance HCC outcomes.


Introduction

Hepatocellular carcinoma (HCC) is one of the most prevalent forms of liver cancer, posing significant health challenges globally due to its high mortality rates and increasing incidence (1). The emergence of HCC is largely associated with chronic liver diseases, such as cirrhosis and viral hepatitis, particularly hepatitis B and C infections, which serve as major risk factors for its development (2). Current diagnostic and therapeutic approaches for HCC, including imaging techniques, surgical interventions, and systemic therapies, often lack sufficient specificity and sensitivity, leading to delayed diagnoses and suboptimal patient outcomes. Therefore, there is an urgent need for more reliable biomarkers that can aid in early detection and serve as prognostic indicators for HCC patients (3).

Cysteine rich transmembrane module containing 1 (CYSTM1) is also known as C5orf32 and ORF1-FL49. It was found to be located in tertiary granule membrane (4) and extracellular exosome (5). CYSTM1 was reported to be used for diagnosis of pediatric sepsis (6) and septic shock (7). It could affect the immune function of patients with system lupus erythematosus (8). In cancer-related research, CYSTM1 was found to be highly expressed in cervical adenocarcinoma. Sub-cluster of epithelial cells in adenocarcinoma with prominently upregulated CYSTM1 exhibited the highest degree of malignancy, tended to be more active in regulating immunity-related pathways, and was predicted to be more active in regulating cell-to-cell interaction (9). However, the functions of CYSTM1 in HCC remains inadequately explored, thus necessitating further investigation.

To address these research gaps, this study employed a multifaceted approach that integrated bioinformatics analyses, clinical data evaluation, and experimental validation. Utilizing established databases and robust analytical tools, we aimed to elucidate the expression patterns of CYSTM1 in HCC, assess its diagnostic and prognostic significance, and explore the underlying molecular mechanisms through which it may exert its effects. This comprehensive methodology allowed for a holistic understanding of the role of CYSTM1 in HCC, which could pave the way for improved clinical management strategies. We present this article in accordance with the MDAR reporting checklist (available at https://jgo.amegroups.com/article/view/10.21037/jgo-2025-353/rc).


Methods

Workflow and tools of bioinformatics analysis

Different bioinformatics analysis tools have their own algorithmic logic, analytical focuses and benefits. The combined use of multiple bioinformatics analysis tools can fully leverage their respective advantages and mutually verify the analysis results. Therefore, we used multiple tools to analyze the roles and functions of CYSTM1 in HCC. Tumor Immune Estimation Resource (TIMER; http://timer.cistrome.org/), Gene Expression Profiling Interactive Analysis (GEPIA; http://gepia.cancer-pku.cn) and The University of ALabama at Birmingham CANcer data analysis Portal (UALCAN; https://ualcan.path.uab.edu/) were used to analyze the expression of CYSTM1 in HCC and normal liver tissues. Immunohistochemistry-based validation of CYSTM1 was completed by using The Human Protein Atlas (HPA; https://www.proteinatlas.org/). The Kaplan-Meier plotter (KM plotter; https://kmplot.com/analysis/) and HPA were used to assess the correlation between the expression of CYSTM1 and survival in HCC. Proteins interacted with CYSTM1 were screened by The Biological General Repository for Interaction Datasets (BioGRID; https://thebiogrid.org/), STRING (https://www.string-db.org/) and The GeneMANIA prediction server (http://www.genemania.org). Immune infiltration and subtype analysis was conducted by using TIMER and Tumor and Immune System Interaction Database (TISIDB; http://cis.hku.hk/TISIDB/).

Data acquisition

Messenger ribonucleic acid (mRNA) and clinical data were obtained from The Cancer Genome Atlas (TCGA) database, which contained 50 normal healthy liver tissues and 374 HCC samples. Two gene expression profiling datasets (GSE87630 and GSE84598) from the Gene Expression Omnibus (GEO) database were collected to determine the mRNA expression of CYSTM1 (10,11). The data used by the bioinformatics analysis tools are sourced from TCGA.

Expression analysis of CYSTM1 in HCC and normal liver tissues

TIMER is a comprehensive resource for systematical analysis of immune infiltrates across diverse cancer types, which also was used to analyze the differential gene expression between tumor and normal tissues. “Gene_DE” module was used to analyze the differential CYSTM1 expression (12). GEPIA is a web server for analyzing the RNA sequencing expression data of tumors and normal samples from the TCGA and the GTEx projects (13). UALCAN is a web resource for analyzing cancer omics data. It provides gene expression analysis in pan-cancer and expression comparison based on different clinicopathological features (14,15). All tools only require the name of the gene to complete the relevant data analysis.

Immunohistochemistry-based validation of CYSTM1 in HPA

HPA is a Sweden-based program with the aim to map all the human proteins in cells, tissues, and organs using an integration of various omics technologies. It contains cancer information based on mRNA and protein expression data, together with millions of immunohistochemically stained tissue sections images. HPA was used to verify the protein levels of CYSTM1 in normal tissues and HCC tissues by entering the name of protein.

Diagnostic value analysis of CYSTM1

The pROC packet in R language (version 3.6.3) were used to analyze the TCGA data. The receiver operating characteristic (ROC) curve was conducted and the area under the curve (AUC) was calculated to evaluate the diagnostic value of CYSTM1 in HCC.

Prognostic analysis of CYSTM1

KM plotter is capable of assessing the correlation between the expression of CYSTM1 and survival in HCC (16). HPA also provide prognostic analysis. In addition, we used R language to analyze data from TCGA to obtain detail prognostic analysis of CYSTM1 based on different clinicopathological features. The timeROC of R language was used to conduct time-dependent ROC curves. And the R packages rms and survival were used to formulate the nomogram model.

Analysis of protein interaction

BioGRID is a biomedical interaction repository with data compiled through comprehensive curation efforts (17). STRING is a protein interaction network database based on public data and literature information (18). GeneMANIA finds other genes that are related to a set of input genes, including protein and genetic interactions, pathways, co-expression, co-localization and protein domain similarity (19). The intersection of results from the above 3 database were further analyzed by using “Gene_Corr” module of TIMER.

Immune infiltration and subtype analysis

“Immune” module of TIMER was used to estimate the relationship between CYSTM1 expression and immune infiltration. TISIDB is a web portal for tumor and immune system interaction which integrates multiple heterogeneous data types (20). The “Subtype” module of TISIDB was used to analyze distribution of CYSTM1 expression across immune and molecular subtypes.

Samples collection

Five pairs of HCC and paracancerous tissues were collected from patients who underwent surgery at Qilu Hospital of Shandong University (Qingdao). All specimens were evaluated by at least two pathologists. This work was approved by the Ethics Committees of Qilu Hospital of Shandong University (Qingdao) (approval No. KYLL2021027). Informed consent was obtained from patients prior to the surgery. This study was conducted in accordance with the Declaration of Helsinki and its subsequent amendments.

Cell culture and transfection

Human normal heptical cell line L02 (ZQ0031) was purchased from Shanghai Zhong Qiao Xin Zhou Biotechnology Co., Ltd. (Shanghai, China). HCC cell line Huh-7 (CL-0120), LM3 (CL-0278) and HepG2 (CL-0103) was purchased from Wuhan Pricella Biotechnology Co., Ltd. (Wuhan, China). Huh-7 cell was incubated with Dulbecco’s modified eagle medium (DMEM) supplemented with 10% fetal bovine serum (FBS). LM3 cell was incubated with DMEM containing 15% FBS. And HepG2 was cultured with minimum essential medium (MEM) supplemented with 10% FBS. Cells were cultured at 37 ℃ with 5% CO2. For knockdown of CYSTM1, Huh-7 cells were transfected with three small interfering RNAs (siRNA, CYSTM1i-1, 2 and 3) and negative control (NC) siRNA. The siRNA sequences were listed as follows: NC siRNA sense: 5'-uucuccgaacgugucacgutt-3', antisense: 5'-acgugacacguucggagaatt-3'; CYSTM1i-1 sense: 5'-caccuuauccaccacaaccaatt-3', antisense: 5'-uugguugugguggauaaggugtt-3'; CYSTM1i-2 sense: 5'-ccuaccaaggauacccacagutt-3', 5'-acuguggguauccuugguaggtt-3'; CYSTM1i-3 sense: 5'-uguaugugguagaagaccaaatt-3', antisense: 5'-uuuggucuucuaccacauacatt-3'; for overexpression of CYSTM1, LM3 cells were infected with Ubi-MCS-3FLAG-CBh-gcGFP-IRES-CYSTM1 (Genechem, Shanghai, China) according to the manufacturer’s protocol.

Western blot

Proteins were extracted from tissues and cells by using RIPA buffer (Sigma-Aldrich; Merck KGaA, Darmstadt, Germany). Proteins were separated by 10% sodium dodecyl sulfate-polyacrylamide electrophoresis and transferred to polyvinylidene difluoride membrane (Roche, Basel, Switzerland). The membranes were incubated with CYSTM1 mouse antibody (sc-134288, 1:500 dilution, Santa Cruz Biotechnology, Inc., Dallas, USA), TLR1 rabbit antibody (A0997, 1:1,000 dilution, ABclonal, Wuhan, China), TLR2 rabbit antibody (A19125, 1:1,000 dilution, ABclonal) and GAPDH rabbit antibody (SA30-01, 1:5,000 dilution, Hangzhou HuaAn Biotechnology Co., Ltd., Hangzhou, China) overnight at 4 ℃ and HRP-conjugated goat anti-rabbit IgG (1:5,000 dilution; D110058, Sangon, Shanghai, China) or goat anti-mouse IgG (1:5,000 dilution; D110087, Sangon) at 37 ℃ for 1 h. The membranes were visualized using an enhanced chemiluminescence system (ImageQuant LAS4000) normalized to GAPDH. ImageJ Software version 1.50 (National Institutes of Health) was used to determine the band density by relative densitometry.

Cell counting kit-8 (CCK-8) assay

Cells were seeded into 96-well plate at the density of 3,000 cells/well. After the corresponding days, 10 µL of CCK-8 reagent (ABclonal) was added into each well and incubated at 37 ℃ for 1 h. The absorbance was measured at the wave length of 450 nm by using a microplate reader.

Colony formation

Cells were seeded into a 6-well plate at the density of 1,000 cells/well. After 14 days, cells were fixed with methanol for 15 min and stained with 0.1% crystal violet for 30 min.

High-throughput RNA-sequencing and Kyoto Encyclopedia of Genes and Genomes (KEGG) pathway analysis

Huh-7 cells were infected with small interfering RNA. After 48 h, total RNA was isolated by using TRIzol (Invitrogen, Thermo Fisher Scientific, Inc., Waltham, USA). RNA-sequencing was performed by BerryGenomics company (Beijing, China).

Quantitative real-time polymerase chain reaction (qRT-PCR)

The total RNA from the cell lines was extracted using TRIzol (Invitrogen, Thermo Fisher Scientific, Inc.) and reverse transcription was accomplished with the PrimeScriptTM RT Reagent kit (Takara, Shiga, Japan) according to the manufacturer’s protocol. qRT-PCR was performed by using LightCycler 480 system (Roche) with BlazeTaq SYBR Green qPCR Mix 2.0 (GeneCopoeia, Inc., Guangzhou, China). The parameters for qRT-PCR were as follows: 95 ℃ for 30 s, followed by 40 cycles of 95 ℃ for 10 s and 60 ℃ for 30 s. The relative expression of target genes was normalized to GAPDH via the 2−DDCT method. The primers for qRT-PCR were as follows: GAPDH forward primer: 5'-gccaaaagggtcatcatctc-3', reverse primer: 5'-gtagaggcagggatgatgttc-3'; CYSTM1 forward primer: 5'-cttatccaccacaaccaatggg-3', reverse primer: 5'-ggatggtcctagctcatctctt-3'; TLR1 forward primer: 5'- ccacgttcctaaagacctatccc-3', reverse primer: 5'-ccaagtgcttgaggttcacag-3'; CXCL9 forward primer: 5'-ccagtagtgagaaagggtcgc-3', reverse primer: 5'-agggcttggggcaaattgtt-3'; TLR2 forward primer: 5'-atcctccaatcaggcttctct-3', reverse primer: 5'-ggacaggtcaaggctttttaca-3'; LY96 forward primer: 5'-gaagcagtattgggtctgcaa-3', reverse primer: 5'-ttggaagattcatggtgttgaca-3'.

Analysis of expression correlation

GEPIA online tool provides expression correlation analysis between CYSTM1 and other genes.

Statistical analysis

Software R language (version 3.6.3) was used for all statistical analyses. The univariate and multivariate Cox regression analyses were conducted for risk factors analysis. The Independent samples t-test was used to compare the difference between the means of two independent samples. The significance threshold was set as P value <0.05.


Results

CYSTM1 was highly expressed in HCC than in normal liver tissues

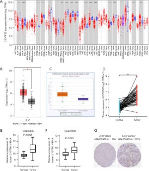
Firstly, we used TIMER to analyze the expression of CYSTM1 in pan-cancer and normal tissues. The result showed that there had significant expression difference of CYSTM1 between various cancers and their paired normal tissues. In HCC, CYSTM1 was highly expressed than in normal liver tissues (P<0.001) (Figure 1A). To further investigate the difference in CYSTM1 expression in HCC and normal liver tissues, we analyzed multiple datasets by using a variety of bioinformatics tools. All the results from GEPIA (Figure 1B), UALCAN (Figure 1C), TCGA (Figure 1D), GEO datasets (Figure 1E,1F) and HPA (Figure 1G) showed that the expression of CYSTM1 in HCC was significantly higher than that in normal tissue.

Figure 1 CYSTM1 was highly expressed in HCC than in normal liver tissues. (A) The expression difference of CYSTM1 in various tumors was analyzed using TIMER. (B) GEPIA analyzed the differential expression of CYSTM1 in HCC and normal liver tissues. (C) UALCAN analyzed the differential expression of CYSTM1 in HCC and normal liver tissues. (D) The differential expression of CYSTM1 from TCGA_HCC dataset. (E) The expression analysis of CYSTM1 from GSE87630 dataset. (F) The expression analysis of CYSTM1 from GSE84598 dataset. (G) HPA was used to verify expression of CYSTM1 in normal (image available from https://www.proteinatlas.org/ENSG00000120306-CYSTM1/tissue/liver#img) and liver cancer (image available from https://www.proteinatlas.org/ENSG00000120306-CYSTM1/cancer/liver+cancer#img) tissues. *, P<0.05; **, P<0.01; ***, P<0.001. CYSTM1, cysteine rich transmembrane module containing 1; FPKM, fragments per kilobase of transcript per million mapped reads; GEPIA, Gene Expression Profiling Interactive Analysis; HCC, hepatocellular carcinoma; HPA, Human Protein Atlas; mRNA, messenger ribonucleic acid; TCGA, The Cancer Genome Atlas; TIMER, Tumor Immune Estimation Resource; TPM, transcripts per million; UALCAN, University of ALabama at Birmingham CANcer data analysis Portal.

The expression level of CYSTM1 was further analyzed based on different clinicopathological features by UALCAN, including age, gender, cancer stage, tumor grade, histological subtypes and tumor protein p53 (TP53) mutation status (Figure 2). The results showed that regardless of the clinicopathological characteristics of HCC, the expression level of CYSTM1 was higher than that of normal liver tissues. These results revealed that CYSTM1 might act as an oncogene in HCC.

Figure 2 The expression analysis of CYSTM1 based on different clinicopathologic features in HCC by UALCAN. The expression of CYSTM1 in HCC based on age (A), gender (B), individual cancer stages (C), tumor grade (D), histological subtypes (E) and TP53 mutation status (F). *, P<0.05; **, P<0.01; ***, P<0.001. CYSTM1, cysteine rich transmembrane module containing 1; HCC, hepatocellular carcinoma; TCGA, The Cancer Genome Atlas; TP53, tumor protein p53; UALCAN, University of ALabama at Birmingham CANcer data analysis Portal.

CYSTM1 acted as a diagnostic and prognostic marker in HCC

The prognostic value of CYSTM1 was analyzed by several tools. Overall survival (OS) was chosen to evaluate the prognosis. The result from KM plotter showed that patients of HCC with high expression of CYSTM1 had a worse prognosis than those with low CYSTM1 expression (P=0.04) (Figure 3A). The analysis from HPA was the same (P=0.02) (Figure 3B).

Figure 3 Prognostic analysis of CYSTM1 in HCC. (A) The prognostic analysis from KM plotter. (B) The prognostic analysis from HPA. (C-I) The prognostic analysis in HCC patients with histological type of hepatocellular carcinoma (C), pathologic stage of I & II (D), pathologic stage of III & IV (E), histologic grade of G1 & G2 (F), histologic grade of G3 & G4 (G), AFP ≤400 ng/mL (H), and AFP >400 ng/mL (I). AFP, alpha-fetoprotein; CI, confidence interval; CYSTM1, cysteine rich transmembrane module containing 1; HCC, hepatocellular carcinoma; HPA, Human Protein Atlas; HR, hazard ratio; KM, Kaplan-Meier.

We further analyzed the subgroup prognosis of HCC patients with different clinicopathological features (Figure 3C-3I). The results displayed that high expression of CYSTM1 was associated with worse prognosis in HCC patients with histological type of HCC (P=0.002), pathologic stage I & stage II (P=0.003), histologic grade G3 & G4 (P=0.03) and alpha-fetoprotein (AFP) ≤400 ng/mL (P=0.002). However, there was no statistical difference in prognosis between high and low CYSTM1 expression in HCC patients with pathologic stage III & IV (P=0.52), histologic grade G1 & G2 (P=0.06), and AFP >400 ng/mL (P=0.63).

The time-dependent ROC curves were displayed in Figure 4A. The AUCs of time-dependent ROC curves of 1-, 3-, and 5-year were 0.615, 0.618 and 0.658 respectively. All these findings suggested that CYSTM1 was a potential prognostic marker for HCC.

Figure 4 Analysis of the value of CYSTM1 for evaluating diagnosis and prognosis. (A) The time-dependent ROC of 1-, 3-, and 5-year of CYSTM1. (B) The diagnostic value of CYSTM1 by ROC. (C) The nomogram model at 1-, 3-, and 5-year for HCC patients. AFP, alpha-fetoprotein; AUC, area under the curve; CI, confidence interval; CYSTM1, cysteine rich transmembrane module containing 1; FPR, false positive rate; HCC, hepatocellular carcinoma; M, metastasis; N, node; ROC, receiver operating characteristic; T, tumor; TPR, true positive rate.

To evaluate the diagnostic value of CYSTM1, ROC curve was conducted (Figure 4B). The AUC of CYSTM1 was 0.935, which indicated that CYSTM1 had high diagnostic value in HCC.

Additionally, univariate and multivariate Cox regression analysis were conducted to screen the prognostic factors (Table 1). The univariate analysis showed that pathologic M stage (P=0.02), pathologic T stage (P<0.001) and expression of CYSTM1 (P=0.002) were associated with prognosis of HCC. Further multivariate analysis indicated that expression of CYSTM1 (P=0.009) and pathologic T stage (P<0.001) might be the independent risk factors for prognosis of HCC.

Table 1

Univariate and multivariate Cox regression analysis of clinical characteristics associated with overall survival in HCC

Characteristics Total, n Univariate analysis Multivariate analysis
HR (95% CI) P value HR (95% CI) P value
Age 373
   ≤60 years 177 Reference
   >60 years 196 1.205 (0.850–1.708) 0.30
Gender 373
   Female 121 Reference
   Male 252 0.793 (0.557–1.130) 0.20
Pathologic M stage 272
   M0 268 Reference Reference
   M1 4 4.077 (1.281–12.973) 0.02 1.939 (0.594–6.333) 0.27
Pathologic T stage 370
   T1 183 Reference Reference
   T2 94 1.428 (0.901–2.264) 0.13 1.414 (0.782–2.558) 0.25
   T3&T4 93 2.949 (1.982–4.386) <0.001 3.001 (1.815–4.964) <0.001
Pathologic N stage 258
   N0 254 Reference
   N1 4 2.029 (0.497–8.281) 0.32
Histological type 373
   Fibrolamellar carcinoma 3 Reference
   Hepatocellular carcinoma 363 3,327,091.5713 (0.000–Inf) >0.99
   Hepatocholangiocarcinoma (mixed) 7 2,008,080.3392 (0.000–Inf) >0.99
Histologic grade 368
   G1 55 Reference
   G2 178 1.162 (0.686–1.968) 0.58
   G3&G4 135 1.222 (0.710–2.103) 0.47
AFP 279
   ≤400 ng/mL 215 Reference
   >400 ng/mL 64 1.075 (0.658–1.759) 0.77
CYSTM1 373
   Low 187 Reference Reference
   High 186 1.745 (1.231–2.473) 0.002 1.800 (1.155–2.805) 0.009

AFP, alpha-fetoprotein; CI, confidence interval; CYSTM1, cysteine rich transmembrane module containing 1; HCC, hepatocellular carcinoma; HR, hazard ratio; Inf, infinity; M, metastasis; N, node; T, tumor.

In order to establish an applicable way to predict the prognosis of HCC patients for clinical use, the nomogram model at 1-, 3-, and 5-year for HCC patients was conducted based on TCGA data (Figure 4C). The model involved clinicopathological characters, such as age, gender, pathologic metastasis (M)/tumor (T)/node (N) stage, histological type, histologic grade, AFP level, and CYSTM1 level. According to the individual clinicopathological characters, each patient could be assigned a nomogram-based score to predict 1-, 3-, and 5-year survival probability.

CYSTM1 might interact with NADH:ubiquinone oxidoreductase subunit B11 (NDUFB11), member RAS oncogene family (RAB11A), thioredoxin related transmembrane protein 1 (TMX1) and ubiquinol-cytochrome c reductase, complex III subunit X (UQCR10)

We used online analysis tools including BioGRID, STRING and GeneMANIA to analyze the proteins that interacted with CYSTM1. The potential interacted proteins were shown in Figure 5A-5C. To find the most likely interacted protein, Venn diagram was conducted to take the intersection of results from the above 3 databases (Figure 5D). Finally, NDUFB11, RAB11A, TMX1 and UQCR10 were selected out. TIMER was further used to analyze the interaction relationship (Figure 5E-5H). The results showed that the expression of CYSTM1 was significantly correlated with the expression of NDUFB11 (P=0.04), RAB11A (P<0.001), TMX1 (P=0.006) and UQCR10 (P=0.003).

Figure 5 Analysis of protein interaction. (A) Analysis of protein interaction by BioGRID. (B) Analysis of protein interaction by STRING. (C) Analysis of protein interaction by GeneMANIA. (D) Venn diagram took the intersection of results from BioGRID, STRING and GeneMANIA. NDUFB11, RAB11A, TMX1 and UQCR10 were selected out. (E) Interaction analysis between CYSTM1 and NDUFB11. (F) Interaction analysis between CYSTM1 and RAB11A. (G) Interaction analysis between CYSTM1 and TMX1. (H) Interaction analysis between CYSTM1 and UQCR10. BioGRID, Biological General Repository for Interaction Datasets; CYSTM1, cysteine rich transmembrane module containing 1; NDUFB11, NADH:ubiquinone oxidoreductase subunit B11; RAB11A, member RAS oncogene family; TMX1, thioredoxin related transmembrane protein 1; TPM, transcripts per million; UQCR10, ubiquinol-cytochrome c reductase, complex III subunit X.

CYSTM1 expression was associated with immune infiltration and immune subtype

The interaction between tumor and immune system played a crucial role in cancer initiation, progression and treatment. Therefore, we investigated the relationship between CYSTM1 expression and immune infiltration by using TIMER. It showed that expression level of CYSTM1 was significantly associated with the infiltration level of CD4+ T cell (P=0.02), macrophage (P<0.001) and neutrophil (P<0.001), but was not associated with B cell (P=0.07), CD8+ T cell (P=0.19) or dendritic cell (P=0.12) (Figure 6A).

Figure 6 Relationship between CYSTM1 expression and immune infiltration and immune and molecular subtypes. (A) Analysis of immune infiltration by TIMER. (B) Analysis of CYSTM1 expression among different immune subtypes. (C) Analysis of CYSTM1 expression among different molecular subtypes. C1: wound healing subtype. C2: IFN-gamma dominant subtype. C3: inflammatory subtype. C4: lymphocyte depleted subtype. C6: TGF-b dominant subtype. CPM, counts per million; CYSTM1, cysteine rich transmembrane module containing 1; IFN, interferon; TGF, transforming growth factor; TIMER, Tumor Immune Estimation Resource; TPM, transcripts per million.

The relationship between CYSTM1 expression and immune and molecular subtype was also analyzed. The immune subtype was divided into subtype C1 (wound healing), C2 [interferon-gamma (IFN-gamma) dominant], C3 (inflammatory), C4 (lymphocyte depleted), C5 (immunologically quiet) and C6 [transforming growth factor-β (TGF-β) dominant]. There was significant difference in the expression of CYSTM1 among different immune subtypes (P=0.002) (Figure 6B). However, there was no significant difference in CYSTM1 expression among different molecular subtypes including iCluster 1, 2 or 3 (P=0.53) (Figure 6C).

CYSTM1 was highly expressed in HCC tissues and promoted cell proliferation

To confirm the expression of CYSTM1 in HCC by in vitro experiments, we collected HCC samples and detected the expression of CYSTM1 in HCC and paracancerous tissues (Figure 7A). The results showed that CYSTM1 was highly expressed in HCC tissues than that in normal paracancerous tissues. Then the expression of CYSTM1 in normal liver cell line Lo2, HCC cell lines Huh-7, LM3 and HepG2 was also detected by western blot (Figure 7B). CYSTM1 was highly expressed in HCC cell lines. Among the HCC cell lines, we chose Huh-7 cell line to knockdown the expression of CYSTM1 (Figure 7C) and LM3 cell line to over-express CYSTM1 (Figure 7D).

Figure 7 CYSTM1 was highly expressed in HCC tissues and promoted the proliferation of HCC cell lines. (A) CYSTM1 was highly expressed in HCC tissues. (B) CYSTM1 was highly expressed in HCC cell lines. (C) CYSTM1 siRNA transfection blocked the expression of CYSTM1 in Huh-7 cells. (D) CYSTM1 was overexpressed in Ubi-MCS-3FLAG-CBh-gcGFP-IRES-CYSTM1 infected-LM3 cells. (E) CYSTM1 silencing blocked cell proliferation in Huh-7 cells. (F) CYSTM1 overexpression promoted cell proliferation in LM3 cells. (G) CYSTM1 knockdown significantly inhibited colony formation in Huh-7 cells. (H) The overexpression of CYSTM1-overexpressed increased colony formation in LM3 cells. *, P<0.05; **, P<0.01. CYSTM1, cysteine rich transmembrane module containing 1; HCC, hepatocellular carcinoma; NC, negative control; OD, optical density; siRNA, small interfering RNA.

CCK-8 assay (Figure 7E,7F) and colony formation assay (Figure 7G,7H) were conducted to investigate the role of CYSTM1 in proliferation. The results indicated that CYSTM1 promoted the proliferation of HCC cells. In vitro experiments showed that CYSTM1 serves as an oncogene in HCC.

CYSTM1 performed its function through toll-like receptor 1 (TLR1)/toll-like receptor 2 (TLR2) pathway in HCC

To figure out the molecular mechanism of the function of CYSTM1, high-throughput RNA-sequencing and KEGG pathway analysis was performed. In Figure 8A, we found that the expression of CYSTM1 was closely associated with toll-like receptor (TLR) signaling pathway, salmonella infection, ovarian steroidogenesis, neuroactive ligand-receptor interaction and other pathways. In Figure 8B, the results of high-throughput RNA-sequencing showed that the expression of TLR1, C-X-C motif chemokine ligand 9 (CXCL9), TLR2 and lymphocyte antigen 96 (LY96) which were involved in TLR signaling pathway had significant expression changes. In order to further investigate the relationship between CYSTM1 and TLR signaling pathway, we examined the effect of CYSTM1 silencing or overexpression on the key genes involved in TLR pathway. In Figure 8C,8D, the silencing of CYSTM1 significantly blocked the mRNA levels of TLR1 and TLR2, and CYSTM1 overexpression significantly enhanced the levels of TLR1 and TLR2. By using GEPIA, we found that CYSTM1 was closely related with TLR1 (P<0.001) and TLR2 (P<0.001) (Figure 8E,8F). Results of western blot were consistent with the previous results (Figure 8G). These data indicated that CYSTM1 might exert its cancer-promoting effect by upregulating TLR1/TLR2.

Figure 8 CYSTM1 was involved in toll-like receptor signaling pathway by modulating TLR1/TLR2 expression in HCC. (A) KEGG pathway analysis using results from high-throughput RNA-sequencing. (B) Potential genes involved in toll-like receptor signaling pathway which screened out by high-throughput RNA-sequencing. (C) The effect of CYSTM1 silencing on the mRNA levels of CYSTM1, TLR1, CXCL9, TLR2 and LY96. (D) The effect of CYSTM1 overexpression on the expression of CYSTM1, TLR1, CXCL9, TLR2 and LY96. (E) Analysis of expression correlation between CYSTM1 and TLR1 by GEPIA. (F) Analysis of expression correlation between CYSTM1 and TLR2 by GEPIA. (G) Western blot analysis of the effect of CYSTM1 knockdown or overexpression on TLR1 and TLR2 expression. *, P<0.05; **, P<0.01. CXCL9, C-X-C motif chemokine ligand 9; CYSTM1, cysteine rich transmembrane module containing 1; GEPIA, Gene Expression Profiling Interactive Analysis; HCC, hepatocellular carcinoma; KEGG, Kyoto Encyclopedia of Genes and Genomes; LY96, lymphocyte antigen 96; mRNA, messenger RNA; NC, negative control; TLR1, toll-like receptor 1; TLR2, toll-like receptor 2; TPM, transcripts per million.

Discussion

HCC is recognized as the most prevalent form of primary liver cancer and is associated with significant morbidity and mortality globally. The disease predominantly arises in the context of chronic liver diseases, particularly cirrhosis resulting from viral hepatitis, alcohol abuse, or metabolic disorders. The high incidence of HCC, coupled with its aggressive nature and poor prognosis, emphasizes the urgent need for improved diagnostic and therapeutic strategies (3). Current diagnostic modalities, including imaging techniques and serum biomarkers, often lack the sensitivity and specificity required for early detection, leading to late-stage diagnosis and limited treatment options. Consequently, there is an increasing demand for novel biomarkers that can facilitate early diagnosis and provide prognostic information to enhance patient management strategies. In this study, we focused on CYSTM1 and elucidate the role of CYSTM1 in HCC by employing a multifaceted approach integrating bioinformatics analyses, clinical data evaluation, and experimental validation.

The investigation into CYSTM1’s role in HCC revealed significant insights into its expression patterns and potential implications for diagnosis and prognosis. Notably, the gene expression analysis indicated that CYSTM1 was markedly overexpressed in HCC tissues when compared to adjacent normal liver tissues, also based on different clinicopathological features. These results corroborated findings from multiple bioinformatics tools, suggesting its potential function as an oncogene in HCC. The ROC analysis yielded a high AUC of 0.935, highlighting its reliability in distinguishing HCC from non-cancerous tissues. This diagnostic accuracy positioned CYSTM1 as a promising biomarker that could facilitate earlier intervention and improve patient outcomes.

In addition to its expression as a potential diagnostic marker, CYSTM1 demonstrates promising prognostic capabilities in HCC patients. KM survival analysis revealed that high expression levels of CYSTM1 correlated with poorer OS rates in HCC patients, underscoring its potential role in risk stratification. The ability to incorporate CYSTM1 into existing prognostic models could enhance clinical decision-making and therapeutic strategies for HCC patients.

The proteins that might interact with CYSTM1 were selected by online analysis tools. The most likely proteins included NDUFB11, RAB11A, TMX1 and UQCR10. The protein encoded by NDUFB11 is a subunit of the multisubunit NADH:ubiquinone oxidoreductase (complex I). This protein has NADH dehydrogenase activity and oxidoreductase activity. It transfers electrons from NADH to ubiquinone (21). RAB11A belongs to the Rab family of the small GTPase superfamily. It is associated with both constitutive and regulated secretory pathways, and may be involved in protein transport. Aberrant RAB11A expression has been reported in several types of cancers, suggesting the important functions and characteristics of RAB11A in cancer (22). TMX1 is a topology-specific endoplasmic reticulum-resident reductase. It might be a novel regulator of T-cell receptor assembly and a potential target for immunosuppressive therapy (23). UQCR10 is a subunit of mitochondrial complex III, which forms the middle segment of the respiratory chain of the inner mitochondrial membrane (24). These screened proteins may provide hints for the future study of the function and specific molecular mechanism of CYSTM1.

The immune microenvironment in HCC is a complex interplay of immune cells, stromal cells, and tumor cells that can either promote or suppress anti-tumor immunity. Key immune cells along with factors like cytokines and chemokines, influence HCC progression, metastasis, and response to therapy. It was reported that in cirrhotic patients with portal hypertension, macrophages within enlarged spleens were disturbed and secreted pro-inflammatory and pro-fibrogenic cytokines, further supporting the immune role of the spleen in its stiffness. Likewise, spleen immunity could also be educated by cancer cells and impact on the development of HCC. The so-called liver-spleen axis might be the main source of HCC (25,26). The association between CYSTM1 and immune infiltration further elucidated its significance in HCC. Our findings indicated that elevated CYSTM1 expression correlated with the infiltration levels of various immune cell types, including CD4+ T cells, macrophages and neutrophil. The expression level of CYSTM1 had significant differences among the different immune subtypes of HCC. These results suggested that CYSTM1 might play a role in modulating the tumor microenvironment and influencing immune responses, which were crucial for cancer progression and therapeutic efficacy (27). Understanding the immune landscape associated with CYSTM1 could pave the way for novel immunotherapeutic strategies targeting this gene, potentially enhancing treatment outcomes in HCC patients.

Finally, the clinical samples evaluation and experiments in vitro were used to validate the role of CYSTM1 in HCC. Our results showed that expression of CYSTM1 was higher than that in normal tissues. Overexpression of CYSTM1 could enhance the proliferation of HCC cells. High-throughput RNA sequencing analyses and results from RNA and proteins expression level revealed that CYSTM1 might exert its oncogenic effects through the TLR1/TLR2 signaling pathway. TLRs play important roles in immune system. The effects of TLR signaling include inducing production of pro-inflammatory cytokine and upregulation of costimulatory molecules. Because of their potent ability to activate immune system, many TLR agonists are under investigation as vaccine for cancer therapy (28). Future studies aimed at elucidating the functional interactions between CYSTM1 and TLR signaling could provide a more comprehensive view of its role in HCC and its potential as a therapeutic target.

The limitations of this study are the lack of further molecular mechanism studies and in vivo experiments. It underlines the necessity for further studies to validate and expand upon our findings to establish CYSTM1’s clinical utility in HCC.


Conclusions

In conclusion, our study established CYSTM1 as a significant biomarker in the context of HCC, with implications for diagnosis, prognosis, and potential therapeutic targeting. The evidence presented indicated that CYSTM1 was overexpressed in HCC tissues. It could be used for diagnosis of HCC and correlated with adverse clinical outcomes. CYSTM1 expression was associated with immune infiltration and immune subtype. Further experimental analysis in vitro identified that CYSTM1 was highly expressed in HCC tissues and promoted cell proliferation. CYSTM1 might perform its function through TLR1/TLR2 pathway in HCC.


Acknowledgments

None.


Footnote

Reporting Checklist: The authors have completed the MDAR reporting checklist. Available at https://jgo.amegroups.com/article/view/10.21037/jgo-2025-353/rc

Data Sharing Statement: Available at https://jgo.amegroups.com/article/view/10.21037/jgo-2025-353/dss

Peer Review File: Available at https://jgo.amegroups.com/article/view/10.21037/jgo-2025-353/prf

Funding: None.

Conflicts of Interest: All authors have completed the ICMJE uniform disclosure form (available at https://jgo.amegroups.com/article/view/10.21037/jgo-2025-353/coif). The authors have no conflicts of interest to declare.

Ethical Statement: The authors are accountable for all aspects of the work in ensuring that questions related to the accuracy or integrity of any part of the work are appropriately investigated and resolved. This work was approved by the Ethics Committees of Qilu Hospital of Shandong University (Qingdao) (approval No. KYLL2021027). Informed consent was obtained from patients prior to the surgery. This study was conducted in accordance with the Declaration of Helsinki and its subsequent amendments.

Open Access Statement: This is an Open Access article distributed in accordance with the Creative Commons Attribution-NonCommercial-NoDerivs 4.0 International License (CC BY-NC-ND 4.0), which permits the non-commercial replication and distribution of the article with the strict proviso that no changes or edits are made and the original work is properly cited (including links to both the formal publication through the relevant DOI and the license). See: https://creativecommons.org/licenses/by-nc-nd/4.0/.


References

  1. Siegel RL, Kratzer TB, Giaquinto AN, et al. Cancer statistics, 2025. CA Cancer J Clin 2025;75:10-45. [Crossref] [PubMed]
  2. Chen T, Zhang Y, Liu J, et al. Trends in liver cancer mortality in China from 1990 to 2019: a systematic analysis based on the Global Burden of Disease Study 2019. BMJ Open 2023;13:e074348. [Crossref] [PubMed]
  3. Yang X, Yang C, Zhang S, et al. Precision treatment in advanced hepatocellular carcinoma. Cancer Cell 2024;42:180-97. [Crossref] [PubMed]
  4. Canonne-Hergaux F, Calafat J, Richer E, et al. Expression and subcellular localization of NRAMP1 in human neutrophil granules. Blood 2002;100:268-75. [Crossref] [PubMed]
  5. Gonzales PA, Pisitkun T, Hoffert JD, et al. Large-scale proteomics and phosphoproteomics of urinary exosomes. J Am Soc Nephrol 2009;20:363-79. [Crossref] [PubMed]
  6. Zhang WY, Chen ZH, An XX, et al. Analysis and validation of diagnostic biomarkers and immune cell infiltration characteristics in pediatric sepsis by integrating bioinformatics and machine learning. World J Pediatr 2023;19:1094-103. [Crossref] [PubMed]
  7. Kong C, Zhu Y, Xie X, et al. Six potential biomarkers in septic shock: a deep bioinformatics and prospective observational study. Front Immunol 2023;14:1184700. [Crossref] [PubMed]
  8. Li X, Huo Y, Wang Z. Screening of potential biomarkers of system lupus erythematosus based on WGCNA and machine learning algorithms. Medicine (Baltimore) 2023;102:e36243. [Crossref] [PubMed]
  9. Peng Y, Yang J, Ao J, et al. Single-cell profiling reveals the intratumor heterogeneity and immunosuppressive microenvironment in cervical adenocarcinoma. Elife 2025;13:RP97335. [Crossref] [PubMed]
  10. Woo HG, Choi JH, Yoon S, et al. Integrative analysis of genomic and epigenomic regulation of the transcriptome in liver cancer. Nat Commun 2017;8:839. [Crossref] [PubMed]
  11. Funk K, Czauderna C, Klesse R, et al. BAX Redistribution Induces Apoptosis Resistance and Selective Stress Sensitivity in Human HCC. Cancers (Basel) 2020;12:1437. [Crossref] [PubMed]
  12. Li T, Fan J, Wang B, et al. TIMER: A Web Server for Comprehensive Analysis of Tumor-Infiltrating Immune Cells. Cancer Res 2017;77:e108-10. [Crossref] [PubMed]
  13. Tang Z, Li C, Kang B, et al. GEPIA: a web server for cancer and normal gene expression profiling and interactive analyses. Nucleic Acids Res 2017;45:W98-W102. [Crossref] [PubMed]
  14. Chandrashekar DS, Karthikeyan SK, Korla PK, et al. UALCAN: An update to the integrated cancer data analysis platform. Neoplasia 2022;25:18-27. [Crossref] [PubMed]
  15. Chandrashekar DS, Bashel B, Balasubramanya SAH, et al. UALCAN: A Portal for Facilitating Tumor Subgroup Gene Expression and Survival Analyses. Neoplasia 2017;19:649-58. [Crossref] [PubMed]
  16. Győrffy B. Integrated analysis of public datasets for the discovery and validation of survival-associated genes in solid tumors. Innovation (Camb) 2024;5:100625. [Crossref] [PubMed]
  17. Oughtred R, Rust J, Chang C, et al. The BioGRID database: A comprehensive biomedical resource of curated protein, genetic, and chemical interactions. Protein Sci 2021;30:187-200. [Crossref] [PubMed]
  18. Szklarczyk D, Kirsch R, Koutrouli M, et al. The STRING database in 2023: protein-protein association networks and functional enrichment analyses for any sequenced genome of interest. Nucleic Acids Res 2023;51:D638-46. [Crossref] [PubMed]
  19. Warde-Farley D, Donaldson SL, Comes O, et al. The GeneMANIA prediction server: biological network integration for gene prioritization and predicting gene function. Nucleic Acids Res 2010;38:W214. [Crossref] [PubMed]
  20. Ru B, Wong CN, Tong Y, et al. TISIDB: an integrated repository portal for tumor-immune system interactions. Bioinformatics 2019;35:4200-2. [Crossref] [PubMed]
  21. Amate-García G, Ballesta-Martínez MJ, Serrano-Lorenzo P, et al. A Novel Mutation Associated with Neonatal Lethal Cardiomyopathy Leads to an Alternative Transcript Expression in the X-Linked Complex I NDUFB11 Gene. Int J Mol Sci 2023;24:1743. [Crossref] [PubMed]
  22. Guo RJ, Cao YF, Li EM, et al. Multiple functions and dual characteristics of RAB11A in cancers. Biochim Biophys Acta Rev Cancer 2023;1878:188966. [Crossref] [PubMed]
  23. ChaiTLohKMWeissmanIL. TMX1, a disulfide oxidoreductase, is necessary for T cell function through regulation of CD3ζ.bioRxiv 2024. doi: .
  24. Zhao L, Gao J, Chen G, et al. Mitochondria dysfunction in airway epithelial cells is associated with type 2-low asthma. Front Genet 2023;14:1186317. [Crossref] [PubMed]
  25. Tarantino G, Citro V, Balsano C. Liver-spleen axis in nonalcoholic fatty liver disease. Expert Rev Gastroenterol Hepatol 2021;15:759-69. [Crossref] [PubMed]
  26. Wei W, Li L, Kong G, et al. Spleen in hepatocellular carcinoma: More complexity and importance than we knew. J Hepatol 2019;70:805-6. [Crossref] [PubMed]
  27. Li K, Ren K, Du S, et al. Development of Liver Cancer Organoids: Reproducing Tumor Microenvironment and Advancing Research for Liver Cancer Treatment. Technol Cancer Res Treat 2024;23:15330338241285097. [Crossref] [PubMed]
  28. Chakraborty S, Ye J, Wang H, et al. Application of toll-like receptors (TLRs) and their agonists in cancer vaccines and immunotherapy. Front Immunol 2023;14:1227833. [Crossref] [PubMed]
Cite this article as: Zhang N, Zhen J, Kong X. CYSTM1 is a potential diagnostic and prognostic biomarker and correlated with immune infiltrates in hepatocellular carcinoma. J Gastrointest Oncol 2025;16(5):2245-2261. doi: 10.21037/jgo-2025-353

Download Citation