YTHDF1 regulates YTHDF2 stability via m6A-dependent mechanisms in hepatocellular carcinoma: insights from in vitro, in vivo, and multi-cohort clinical studies
Highlight box
Key findings
• YT521-B homology domain family protein 1 (YTHDF1) drives hepatocellular carcinoma (HCC) progression by N6-methyladenosine (m6A)-dependent stabilization of YT521-B homology domain family protein 2 (YTHDF2), revealing their synergistic spatial co-expression as a novel prognostic biomarker and therapeutic target.
What is known and what is new?
• YTHDF1 is upregulated in HCC and predicts a poor prognosis.
• YTHDF1 enhanced the messenger RNA stability and translation efficiency of YTHDF2 rather than YT521-B homology domain family protein 3 in an m6A-dependent manner. YTHDF1 and YTHDF2 exhibited comparable spatial expression patterns and combining their expression predicted a poorer prognosis in HCC.
What is the implication, and what should change now?
• Combined detection of YTHDF1 and YTHDF2 expression in post-surgical HCC tissues could serve as a novel stratification tool to identify high-risk patients with poorer prognosis, guiding personalized therapeutic strategies.
Introduction
Liver cancer imposes a disproportionate global health burden, ranking as the third leading cause of cancer-related mortality worldwide (1). Hepatocellular carcinoma (HCC) constitutes the predominant histological subtype, accounting for approximately 90% of primary liver malignancies (2). Most patients present with intermediate/advanced disease at diagnosis, creating a fundamental disconnect between therapeutic potential and clinical reality (3). Consequently, post-resection outcomes remain suboptimal, with 5-year survival rates hovering at ≤0% (4). Development of novel molecular biomarkers capable of transcending current staging limitations is imperative for precision prognostication in HCC management (5).
N6-methyladenosine (m6A) modification influences HCC progression through reader proteins like YT521-B homology domain family protein (YTHDF) paralogs, critical clinical gaps persist. m6A, one of the most prevalent modifications in eukaryotic cells, which refers to the methylation modification of the nitrogen atom (N) at the sixth position of adenine, is generally present in eukaryotic messenger RNA (mRNA) and non-coding RNA (ncRNA) (6). The m6A modification process is dynamic and reversible, coordinated and catalyzed by methyltransferases (writers), demethylases (erasers), and m6A-binding proteins (readers) (7). These m6A-related proteins control various RNA metabolic processes, including splicing, export, translation, and degradation, indicating that RNA m6A modification can influence gene expression at the post-transcriptional level (8). Mounting evidence has substantiated the intimate association between m6A modification and m6A-related regulators in the initiation and progression of HCC (9). Therefore, it is crucial to pinpoint the potential clinical uses of m6A modulators as molecular markers for HCC, which can serve as tools for diagnostic, therapeutic, and prognostic purposes.
It is well known that m6A-binding proteins encompass various protein families, notably the YT521-B homology (YTH) domain family proteins (YTHDFs), YTH domain-containing proteins (YTHDCs), insulin-like growth factor 2 binding proteins (IGF2BPs), eukaryotic initiation factor 3 (eIF3), and heterogeneous nuclear ribonucleoproteins (hnRNPs). These proteins that bind to m6A methylation sites perform specific functions on targeted RNAs (10). YTHDF paralogs, in particular, comprise 3 major proteins: YTHDF1, YTHDF2, and YTHDF3; however, their biological functions and precise roles in the evolution of HCC remain divergent. Prevailing dogma indicates that YTHDF1 enhances the translation efficiency of certain RNAs by interacting with eukaryotic translation initiation factors (eIFs), thereby facilitating ribosome loading (11). YTHDF2 mediates RNA stability and regulates mRNA degradation by recruiting the carbon catabolite repression 4-negative on TATA complex (CCR4−NOT) (12). YTHDF3 facilitates the functions of YTHDF1 or YTHDF2 in synergetic effects (13), revealing that all YTHDF proteins may have a cooperative and integrative effect on RNA metabolism. Nevertheless, another novel model revealed that all three YTHDF paralogs can bind to the same m6A-modified mRNAs and collaboratively mediate mRNA decay and cellular differentiation in a reluctant manner (14). Despite their similarity in sequence, cytoplasmic localization, and shared targets, the precise function of each YTHDF paralog remains unclear, as it suggests a certain degree of redundancy (11-14). Moreover, depletion of all three YTHDF proteins has a synergistic impact on stabilizing mRNA that is not purely m6A dependent (15).
A study has also elaborated that YTHDF paralogs can respectively serve as independent risk factors that impact the prognosis of individuals with HCC (16). Nonetheless, the roles of the YTHDF paralogs in HCC remain inconsistent, especially regarding YTHDF2 (17-20). The clinical impact of YTHDF paralogs on oncogenic versus anti-oncogenic activity is contentious, contingent upon the nature of the target genes as either oncogenic or tumor suppressive. The relationships among YTHDF paralogs, along with their regulatory mechanisms and clinical implications in HCC, remain inadequately understood and require further investigation.
In the present study, it was revealed that there were strong correlations of spatial patterns and expression levels, as well as internal regulatory mechanisms, between YTHDF paralogs, specifically for YTHDF1 and YTHDF2. We also highlight the clinical prognostic significance of the combination of YTHDF1 and YTHDF2 in HCC patients. We present this article in accordance with the ARRIVE and the REMARK reporting checklists (available at https://jgo.amegroups.com/article/view/10.21037/jgo-2025-363/rc).
Methods
Tissue samples and clinical data
HCC tissue samples were collected from patients undergoing curative liver resection. A total of 40 paired tumor and adjacent tissues (Cohort 1) and 293 primary HCC tumor tissues (Cohort 2) were obtained from surgical resections at Eastern Hepatobiliary Surgery Hospital (Shanghai, China) without any preoperative anticancer therapy. An additional 90 HCC tumor specimens (Cohort 3) with associated clinical data were procured from a commercial tissue bank (Outdo Biotech, Shanghai, China). All cases were pathologically confirmed as HCC by certified pathologists, and only patients with no history of other malignancies or distant metastases were included. All patients had good performance status [Eastern Cooperative Oncology Group (ECOG) 0–1] and preserved liver function (Child-Pugh grade A or B) at the time of resection. Tumor staging was determined according to the 8th American Joint Committee on Cancer (AJCC) tumor-node-metastasis (TNM) staging system for liver cancer.
Patients were routinely followed up after surgery through outpatient visits and telephone calls. Clinical follow-up assessments (including physical examination, serum testing, and imaging) were scheduled every 3 months during the first postoperative year and every 6 months thereafter. The follow-up period for survival analysis continued until either patient death or censoring at the last contact. Overall survival (OS) was defined as the time from curative resection to death from any cause or last follow-up, and disease-free survival (DFS) was defined as the time from surgery to the first documented tumor recurrence or death. Survival data (OS and DFS) and clinicopathological variables were recorded for the hospital cohort (Cohort 2) and used for Kaplan-Meier and Cox regression analyses of prognostic factors. For human experiments, the study was conducted in accordance with the Declaration of Helsinki and its subsequent amendments. The study was approved by the Ethics Committee of EHBH (Eastern Hepatobiliary Surgery Hospital) (No. EHBHKY2020-K-003) and informed consent was obtained from all individual participants. Fresh tissues for ST sequencing were promptly filled with optimal cutting temperature (OCT) compound and then snap frozen in isopentane and liquid nitrogen. The materials for western blotting (WB) were refrigerated at −80 ℃ until use. The tissues used for immunohistochemistry (IHC) were formalin fixed and paraffin embedded (FFPE). Tables S1,S2 list clinical features for Cohorts 2 and 3.
Cell lines
Cells were maintained at 37 °C in a humidified 5% CO2 atmosphere in Dulbecco’s modified Eagle’s medium (DMEM) or minimum essential medium (MEM) medium (Gibco, Waltham, MA, USA), supplemented with 10% fetal bovine serum (Gibco), 1% penicillin/streptomycin (Invitrogen, Waltham, MA, USA), and plasmocin (Invitrogen).
Spatial transcriptomics (ST) sequencing and analysis
The Illumina sequencing platform’s paired-end sequencing mode and 10× Genomics Visium served as the foundation for this sequencing; further information is available at https://www.10xgenomics.com/, which was previously discussed. Briefly, freshly frozen tissues were resected to the right size and placed on library preparation slides containing RNA-binding capture probes. Tissues were then frozen, dyed, and permeabilized to release mRNA, which attaches to probes with a spatial barcode and provides gene expression data. The captured mRNA was subsequently converted to cDNA, and a sequencing library was created. After sequencing, the data are visualized and analyzed via Space Ranger (version1.1.0). Further bioinformatic analysis was reported previously (21).
Total RNA isolation, reverse transcription polymerase chain reaction (PCR), and quantitative real-time polymerase chain reaction (qRT-PCR)
All reagents and consumables have been prepped with Rnase elimination. Total RNA was extracted from cells and tissues using TRIzol reagents (Thermo Fisher, Waltham, MA, USA) or an RNA isolation kit (Vazyme #R701, Dalian, China). The level of concentration and purity of RNA were determined using Nandrop 2000 (Thermo Fisher). RNA was kept at −80 ℃ until use, and complementary DNA was generated using reverse transcription reagents (Takara#RR036A) according to the manufacturer’s instructions. qRT-PCR was used to detect the relative transcription expression of target genes using ChamQ Universal SYBR qPCR Master Mix (Vazyme#Q771-02). The samples were normalized to the expression of 18S or β-actin using the 2−δδct method. The sequence of primers was shown in the Table S3.
Protein extraction and WB
In brief, protein was extracted from cultured cells and fresh frozen tissues by use of radio immunoprecipitation assay (RIPA) buffer (Beyotime, Shanghai, China) under the manufacturer’s instructions. All the operations were performed on ice. Protein extracts were separated on a 10% sodium dodecyl sulfate (SDS)-polyacrylamide gel electrophoresis. Then they were transferred to nitrocellulose membranes. After being immersed in fast block buffer (Epizyme, Suzhou, China), the membrane was treated with the matching primary antibody at 4 ℃ overnight. The membranes were then rinsed three times and incubated with fluorescent secondary antibodies. Finally, bands were seen using an Odyssey infrared fluorescence scanner (LICOR, Lincoln, NE, USA). Table S4 contained information regarding the antibodies mentioned earlier.
IHC
Human HCC tissues and subcutaneous mouse tumor tissues were fixed in formaldehyde and embedded in paraffin for further studies. In IHC assays, tissue sections were dewaxed, subject to antigen retrieval, blocked with 10% goat serum, and then incubated with primary antibodies overnight at 4 ℃ as well as secondary antibodies at 37 ℃ for 45 minutes, the details of antibodies were listed at Table S4. 3,3'-diaminobenzidine (DAB) treatment, hematoxylin staining, and hydrochloric acid alcohol differentiation was used to dye nuclei. Finally, the sections were scanned with a white-light scanner or examined via a microscope. The relative quantification of targets in IHC was determined by the H-score, which combined the percentage of positive cells with the staining strength of the targeted proteins.
RNA immunoprecipitation (RIP) and RIP sequencing
RIP assay was performed following the instructions of RIP kit (Magna 17-700, Millipore). Briefly, 2×107 cells were collected and treated with lysis buffer. Anti-YTHDF1 antibody and IgG (isotype control IgG) respectively, were added to the beads overnight for full integrations. The lysates were suspended with the antibody mixture. Co-immunoprecipitated RNAs were purified using TRIzol reagent. The relative quantification was analyzed by qRT-PCR normalized to the input and validated by agarose gel electrophoresis (AGE). For sequencing, the immunoprecipitated RNAs were purified for further RIP sequencing by Shanghai Lumin Biotechnology Ltd. (Shanghai, China).
Enhanced crosslinking and immunoprecipitation (eCLIP) sequencing
Briefly, 2×107 cells were subjected to ultraviolet irradiation-crosslinking, followed by lysis in eCLIP lysis solution on ice, and subsequent sonication. The lysate was subjected to RNase I treatment to break down RNA into smaller fragments. Subsequently, protein-RNA complexes were isolated using an anti-YTHDF1 antibody by immunoprecipitation (IP). A portion of the lysate, constituting 10% of the total volume, was set aside and analyzed together with the IP samples. The IP samples underwent rigorous washing, and for all samples, the RNA was dephosphorylated. This was followed by on-bead ligation of barcoded RNA adapters to the 3' end. The RNA-protein complexes were separated using normal protein gels and then transferred to nitrocellulose membranes. Subsequently, the RNA in the specific region was removed from the membrane and treated with proteinase K. Then, RNA was subjected to reverse transcription, followed by the elimination of surplus oligonucleotides. The libraries were subjected to amplification and sequencing, generating 20 million reads using the HiSeq6000 in single-end 75 bp mode, which has been previously documented (22).
Lentiviral infection and plasmid transfection
We constructed overexpressed a YTHDF1 lentivirus named PGMLV-CMV-H_YTHDF1-3×Flag-EF1-ZsGreen1-T2A-Puro and interfering lentivirus named pLKD-CMV-EGFP-2A-Puro-U6-shRNA (YTHDF1). We also constructed relative plasmids of overexpressed YTHDF1 named pSLenti-EF1-EGFP-P2A-Puro-CMV-YTHDF1-3×FLAG-WPRE and corresponding mutation types inserting the sequencing of K395A and Y397A named pSLenti-EF1-EGFP-P2A-Puro-CMV-YTHDF1 (K395A, Y397A)-3×FLAG-WPRE. Furthermore, we constructed YTHDF2 3' untranslated region (UTR) wild-type plasmids named pmirGLO-YTHDF2 3'UTR [wild type (WT)] as well as YTHDF2 3'UTR mutation type (GAC to GTC) named pmirGLO-YTHDF2 3'UTR [mutation types (MUTs)]. For lentiviral infection, lentivirus vectors were directly added to the cells inoculated in six-well plates based on the levels of multiples of infection (MOI) as well as cell types, while lipofectamine 3000 (Invitrogen) was used for plasmid transfection. After cells were cultured for 48 hours, the medium was replaced and the transfection efficiency was evaluated. Cells with lentivirus required 2 µg/mL puromycin treatments for 2 weeks, and the transfection efficiency was evaluated.
Dual fluorescence reporter assay
Cells reached roughly 40–60% density in six-well plates when co-transfected with two plasmid variants. After 48 hours of transfection, cells were harvested and their luciferase activity was measured using the Dual fluorescence assay kit (Promega, Madison, WI, USA, E1330). The operations were carried out in accordance with the manufacturer’s instructions, and Spectral Max (BioTek synergy 2, Winooski, VT, USA) detected them. The relative fluorescence activity was calculated by dividing firefly activity by Renilla luciferase activity.
RNA stability assay
Cells reaching approximately 80% density in six-well plates were incubated with actinomycin D (abcam#ab141058) at 2 µg/mL. Cells were collected at 0, 2, 4, and 8 h respectively, and RNA isolation was performed. The degrading rates and half-life of YTHDF2 mRNA were analyzed by qRT-PCR normalized to β-actin.
Construction of hepatocyte-specific Ythdf1 knockout (KO) mice
Briefly speaking, the hepatocyte-specific Ythdf1 conditional KO mouse model (C57BL/6J) was created by CRISPR/Cas-mediated genome engineering, which was similar with our previous construction models (23) and specific pathogen free (SPF) grade mice (male, 6–8 weeks) were obtained from the Animal Center of Naval Medical University (Shanghai, China). All animals were raised in an SPF environment and offered unlimited access to water and food. Animal experiments were performed under a project license (No. NMU-IACUC20191004, 01 September 2019) granted by the Institutional Animal Care and Use Committee at Naval Medical University, in compliance with institutional guidelines for the care and use of animals.
Quantifications and statistical analysis
All statistical analyses were performed using GraphPad Prism 8.0.1. Results were presented with mean ± standard error of mean (SEM) for at least three independent experiments. For comparisons, the student’s t-test, paired t-test, Wilcoxon signed-rank test and χ2 test were performed as appropriate. Kaplan-Meier analysis and log-rank test were used to calculate the difference of OS or DFS between various groups. Pearson’s correlation test was used to evaluate the P values and correlation coefficients of correlation analyses. receiver operating characteristic curve analysis was used to evaluated the predictive values of different expression groups. Online GEPIA2 (http://gepia2.cancer-pku.cn/) was used to evaluate the gene expression and survivals of targets in the The Cancer Genome Atlas (TCGA) database, public Kaplan-Meier plotter database was used to evaluate the OS, DFS, progression-free survival (PFS), and disease-specific survival (DSS) of HCC patients (24). Statistical significance was indicated by P value. A protocol was prepared before the study without registration.
Results
YTHDF1 is upregulated in HCC and predicts poor prognosis as an independent marker
Considering the clinical prognostic significance of RNA m6A modification, correlations were assessed between regulated m6A-related genes and OS as well as DFS in HCC. The analysis revealed that YTHDF1 expression was strongly associated with an unfavorable prognosis in HCC, as evidenced by the highest hazard ratio (HR) obtained from the online GEPIA database (Figure S1A). YTHDF1 is recognized for its significant role in tumor development across various types. Recent studies have clarified the specific functions of YTHDF1 and its potential application as a prognostic or diagnostic marker in HCC related to viral infections or metabolic dysfunction-associated hepatitis (MASH) (23,25,26). Nevertheless, the clinical importance and fundamental regulatory mechanism of YTHDF1 in HCC remain to be determined.
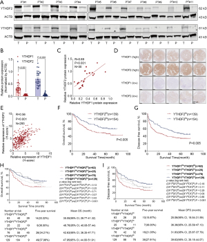
To investigate the expression of YTHDF1 in HCC, we initially assessed the protein levels of YTHDF1 in 40 pairs of HCC samples (Cohort 1) using IHC analysis, which shows a significant upregulation of YTHDF1 in tumor tissues compared to adjacent para-tumor tissues (Figure 1A,1B and Figure S1B). Subsequently, we performed Kaplan-Meier survival analysis to evaluate OS and DFS in a cohort of 293 HCC patients, considering their clinicopathologic characteristics and prognostic data, to assess the clinical significance of YTHDF1 in HCC (Cohort 2 and Table S1). Following an IHC evaluation of YTHDF1 levels in tumor tissues (Figure S1C), the optimal cutoff values were determined utilizing X-tile software (Version 3.6.1). The Kaplan-Meier survival analysis indicated a significant correlation between elevated YTHDF1 expression and reduced OS (P=0.049) and DFS (P=0.007) in patients with HCC after hepatectomy (Figure 1C,1D). The YTHDF1hi group exhibited a 5-year survival rate of 26.14% for OS and 19.32% for DFS. In contrast, the YTHDF1lo group demonstrated a 5-year survival rate of 36.59% for OS and 25.37% for DFS, indicating that elevated levels of YTHDF1 correlate with a worse prognosis in HCC patients. In addition, a univariate analysis demonstrated a substantial correlation between alpha-fetoprotein (AFP), tumor size, microvascular invasion (MVI), and YTHDF1 expression level with OS or DFS, while the Barcelona Clinic Liver Cancer (BCLC) stage was demonstrated to be exclusively associated with OS (Figure 1E,1F). Using these variables collectively, the multivariate analysis demonstrated that the expression level of YTHDF1 was an independent risk factor for OS, along with AFP, tumor size, and BCLC stage. Furthermore, the expression level of YTHDF1, together with AFP, tumor size, and MVI, were identified as independent risk factors for DFS (Figure 1G,1H). Collectively, these results suggest that the upregulation of YTHDF1 in HCC correlates with a poor prognosis for patients and may serve as an independent prognostic marker.
YTHDF1 binds the mRNA of YTHDF2 and YTHDF3 in an m6A-dependent manner
YTHDF1, along with YTHDF2 and YTHDF3, is a constituent of the YTHDF family of proteins that harbor the conserved YT521-B homology domain situated at the C-terminus (12,14). Emerging evidence suggests that YTHDF proteins may work together and integrate RNA metabolic processes. However, the regulatory mechanism and inner connections between YTHDF paralogs are still not fully understood. Moreover, it is noteworthy that prior research has shown that the expression levels and functions of the YTHDF families, particularly YTHDF2, are also highly contradictory in HCC (11-14). In this scenario, we established the correlations between the expression of YTHDF paralogs and various prognostic indicators, such as OS, DFS, PFS, and DSS, using the public Kaplan Meier plotter database (24). Consistent with our earlier findings, YTHDF1 was the only factor that showed a negative correlation with all four stated prognostic markers (Figure S2A). YTHDF2 was shown to have a negative correlation with OS and DFS; however, it did not exhibit a significant correlation with PFS or DSS in HCC patients (Figure S2B). In contrast, YTHDF3 showed a favorable correlation with DFS, PFS, and DSS, but not with OS, and demonstrated an inverse prognostic significance (Figure S2C). Overall, these results indicate YTHDF1 is the most prominent of the YTHDF paralogs and serves as a significant prognostic indicator for individuals with HCC.
Previous studies proposed that the YTHDF paralogs are bound to m6A sites in the transcriptome that are frequently distinct but occasionally overlap. These investigations have delineated unique roles and functions of the YTHDF proteins. YTHDF1 improves the translation efficiency of targeted mRNAs (11), whereas YTHDF2 is known to modulate mRNA stability and hasten the degradation of specific RNAs (12). YTHDF3 interacts with m6A-modified mRNAs as they exit the nucleus and facilitates their transfer to either YTHDF1 or YTHDF2 (13,27). The unique RNA-binding sites and varying effects of YTHDF paralogs on bound mRNAs contribute to their distinct physiological functions. However, another study proposed that all YTHDFs function redundantly in the degradation of RNA, which raises concerns about the specific roles of YTHDF1 and YTHDF2 (14). It was proposed that YTHDF paralogs, particularly YTHDF1 and YTHDF2, share similar RNA-binding surfaces, protein interaction networks, cellular localization, and RNA-binding preferences (28-30). Thus, the m6A sites have a comparable level of binding affinity for YTHDF paralogs, which together facilitate the degradation of m6A-modified mRNAs. Depletion of all three YTHDF proteins stabilizes mRNA through a synergistic effect that is not entirely reliant on m6A (15). These investigations taken together indicated that YTHDF paralogs did exhibit certain structural or functional similarities; however, their internal relationships and regulatory mechanisms may vary in different biological or clinical situations and remain currently unknown.
To investigate the biological correlations among YTHDF paralogs, particularly focusing on the prominent biomarker YTHDF1, we conducted an initial assessment of high-confidence targets associated with m6A modifications, specifically YTHDF paralogs, when analyzing the overlaps of targeted genes identified by photoactivatable ribonucleoside crosslinking and immunoprecipitation (PAR-CLIP) and RIP sequencing of YTHDF1 in Hela cells from the GSE63591 dataset (11). Notably, the results indicated that both YTHDF2 and YTHDF3 were high-reliability binding targets of YTHDF1 (Figure 2A). Further analysis of m6A sequencing and RIP sequencing in HCC-derived MHCC97H cells from the GSE252752 datasets (31), validated that YTHDF1 could bind the mRNA of YTHDF2 and YTHDF3 in an m6A-dependent manner (Figure 2B,2C). In addition, it appears that this binding capability is not particular to certain tumor types, as YTHDF1 could also bind the mRNA of YTHDF2 and YTHDF3 in colorectal cancer-derived HCT116 cells (Figure 2D). In order to verify our previous findings, we subsequently performed RIP sequencing and e-CLIP sequencing for YTHDF1 in HepG2 cells, and the results demonstrated noteworthy binding peaks on the mRNA of YTHDF2 and YTHDF3 as compared to the input (Figure 2E,2F), which was also verified by RIP-PCR analysis and AGE in HepG2 and Hep3B cells (Figure 2G,2H). Collectively, we initially hypothesized the regulatory mechanisms among all YTHDF paralogs and proposed that YTHDF1 has the ability to selectively bind to the mRNA of YTHDF2 and YTHDF3 in an m6A-dependent manner.
YTHDF1 can affect the mRNA and protein expression levels of YTHDF2 but not YTHDF3 in vivo and in vitro
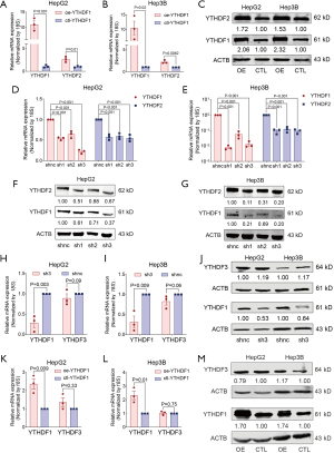
To clarify the regulatory mechanisms governing the relationship between YTHDF1 and its paralogs, we analyzed the expression of YTHDF paralogs in Hep3B and HepG2 cells following transfections with YTHDF1 overexpression (oe-YTHDF1) or YTHDF1 interference (sh-YTHDF1) lentivirus. The findings revealed that the mRNA and protein levels of YTHDF2 exhibited an upsurge following YTHDF1 overexpression (Figure 3A-3C). Likewise, the mRNA and protein levels of YTHDF2 were consistently reduced following the interference with YTHDF1 in HepG2 and Hep3B cells (Figure 3D-3G). However, the expression of YTHDF3 remained unchanged regardless of the overexpression or disruption of YTHDF1 (Figure 3H-3M). To determine whether the regulatory mechanism is unique to tumor settings, we also detected the expression of YTHDF paralogs in the hepatocyte-specific Ythdf1 KO mice. Our findings showed that hepatic YTHDF1 depletion could decrease the levels of YTHDF2 but not YTHDF3 (Figure S3A-S3D). Taken together, these results indicated that YTHDF1 can influence the mRNA and protein levels of YTHDF2 rather than YTHDF3 in vitro and in vivo.
YTHDF1 promotes the mRNA stability and translation efficiency of YTHDF2 via an m6A-dependent way
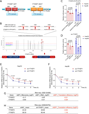
Based on our earlier findings, we observed significant m6A signal peaks in the mRNA of YTHDF2, indicating that it may be a target of YTHDF1 (Figure 2). In order to further elucidate the potential regulatory mechanism, we constructed YTHDF1 wild-type (oe-YTHDF1-WT) and K395A/Y397A mutant (oe-YTHDF1-MUT), which abolishes the mRNA-binding ability of YTHDF1 (32,33), as well as control plasmids (Figure 4A). Furthermore, we constructed YTHDF2 3'-UTR wild-type (YTHDF2-WT) and mutant m6A site (YTHDF2-MUT) plasmids using a dual luciferase reporter vector (Figure 4B). The findings indicated that oe-YTHDF1-WT, in contrast to oe-YTHDF1-MUT, enhanced the luciferase activity of YTHDF2-WT through co-transfection of the two plasmids (Figure 4C), and oe-YTHDF1-WT also increased the luciferase activity of YTHDF2-WT but not YTHDF2-MUT (Figure 4D). We also confirmed the upregulation in the mRNA and protein levels of YTHDF2 after transfecting oe-YTHDF1-WT into Hep3B and HepG2 cells (Figure S4A-S4C).
It was previously reported that YTHDF1 can influence the translation rate of targeted mRNAs (11); however, our findings revealed that YTHDF1 not only controlled the protein level of YTHDF2, but also regulated its mRNA level. In this scenario, we hypothesized that YTHDF1 may also influence mRNA stability and hence modulate the mRNA level of YTHDF2, which contradicts findings from a previous study (14). We next employed actinomycin D to suppress transcription in HepG2 and Hep3B cells that overexpressed YTHDF1 and examined the decay rate to determine the mRNA stability. The results demonstrated that the mRNA of YTHDF2 exhibited greater stability in the group with YTHDF1 overexpression compared to the control group (Figure 4E,4F). As YTHDF1 was known as an m6A reader that affects the translation rates of m6A-modified targets, we also detected the translation rates using Ribosome sequencing in Hela cells (the GSE134380 dataset) (14) and HCC-derived MHCC97H cells (the GSE252752 dataset) (31), respectively. The results indicated a reduction in the translation efficiency of YTHDF2 in both Hela and MHCC97H cells (Figure 4G,4H), further supporting the observation that YTHDF2 levels decreased following YTHDF1 interference. Overall, our findings indicate that YTHDF1 binds to the mRNA of YTHDF2 in two-way authentication and enhances its stability, thus increasing its expression in an m6A-YTHDF1-YTHDF2 axis.
YTHDF1 and YTHDF2 share similar spatial expression patterns
The interaction functions of correlated genes are influenced by their expression levels and spatial patterns. Nevertheless, most prior research focused on analyzing the expression levels of YTHDF paralogs in tumor and para-tumor tissues. However, the spatial localization and distribution of these paralogs in HCC tissues, specifically YTHDF1 and YTHDF2 in certain locations, have not been investigated. To this end, we utilized ST sequencing, as outlined in our prior study (21), to investigate the spatial expression patterns of these YTHDF paralogs in two various regions from one HCC sample (Figure 5A), and each region of HCC tissue consists of the carcinoma sector, the para-carcinoma sector, and the fiber cord sector. Notably, the results showed that the expression levels of YTHDF paralogs, especially YTHDF1 and YTHDF2, were increased in the carcinoma region compared to the para-carcinoma region (Figure 5A). Furthermore, they appeared to be positively associated with each other in specific tumor clusters within the tumor core region as determined by our ST data (Figure 5B). Next, we compared the correlations of spatial expressions between YTHDF paralogs and found a stronger correlation of spatial expression patterns between YTHDF1 and YTHDF2 (R=0.62, P=0.01) than that of YTHDF2 and YTHDF3 (R=0.52, P=0.047). YTHDF1 demonstrated no relevance to the spatial expression of YTHDF3, consistent with our prior findings (Figure 5C-5E). Considering the constraints of tissue samples, we further conducted a secondary data analysis on an earlier ST sequencing study on primary liver tumors (Figure 5F-5H), which included a spatial transcriptome map of three main types of liver cancer (34).
To better match the relative locations of our tissue samples, which include the carcinoma, fiber cord, and para-carcinoma sectors, we selected the leading-edge section of four HCC samples from their ST data and labeled them as HCC1, HCC2, HCC3, and HCC4 (Figure 5F). We also presented the spatial features and relatively quantified the levels of YTHDF paralogs among four samples (Figure 5G). It was discovered that YTHDF paralogs were significantly upregulated in the carcinoma sector of HCC1 and HCC4. However, no significant difference was observed in HCC2 and HCC3, which corresponded with our previous findings of other tumor-promoting molecules (21). Notably, we also found a substantial correlation between YTHDF1 and YTHDF2 in all four samples, particularly in the samples of HCC1 and HCC4 (Figure 5H). Taken together, it was remarkably observed that YTHDF1 and YTHDF2 had comparable spatial features and displayed associated expression patterns in HCC tissues.
Combination of YTHDF1 and YTHDF2 predicts a worse prognosis of HCC patients
Considering the robust connections and regulatory mechanisms between YTHDF1 and YTHDF2, as well as their consistent prognostic values, we intended to explore the clinical significance of combined YTHDF1 and YTHDF2 in HCC. It was confirmed that the protein levels of YTHDF1 and YTHDF2 were substantially higher in tumor tissues than in para-tumor tissues among 30 pairs of HCC tissues (Figure 6A,6B), and a strong correlation (R=0.69, P<0.001) between the levels of YTHDF1 and YTHDF2 was observed (Figure 6C). We also detected the expression of YTHDF2 in our previous clinical tissue microarrays by immunohistochemical analysis, and the results indicated a strong correlation (R=0.56, P<0.001) between the expression of YTHDF1 and YTHDF2 in tumor sectors (Figure 6D,6E).
After determining the optimal cutoff values using X-tile software, Kaplan-Meier survival analysis revealed that YTHDF2 correlated significantly with prognosis, and high expression of YTHDF2 predicted poor OS and DFS in patients with HCC (Figure 6F,6G). Furthermore, we compared permutation groups for YTHDF1 and YTHDF2 and found the most significant survival difference between the YTHDF1hiYTHDF2hi group and YTHDF1loYTHDF2lo group (P=0.001 for OS; P=0.006 for DFS). The 5-year survival rate (22.22%) and mean survival time [35.05 months, 95% confidence interval (CI): 28.77–41.32] for OS and the 5-year survival rate (15.87%) and mean survival time (25.06 months, 95% CI: 18.54–31.59) for DFS of the YTHDF1hiYTHDF2hi group were the worst among the four groups (Figure 6H,6I). High expression of YTHDF1 and YTHDF2 was also associated with more aggressive clinical features. We also found that the YTHDF1hiYTHDF2hi group had a higher proportion of MVI (P=0.001) and subfoci (P=0.03) than the YTHDF1loYTHDF2lo group, and their pathological Edmonson’s grade (P=0.009) and clinical BCLC stage (P=0.01) tended to indicate greater malignancy (Table 1). Collectively, the findings also suggest that YTHDF1 and YTHDF2 may have synergistic effects and promote tumor malignancy, thus influencing the prognosis of HCC patients.
Table 1
| Variable | YTHDF1 & YTHDF2 | P value | |
|---|---|---|---|
| High, n | Low, n | ||
| Age (years, >50; ≤50) | 36:27 | 64:65 | 0.33 |
| Gender (male/female) | 61:2 | 114:15 | 0.053 |
| Child-Pugh grade (A; B + C) | 60:3 | 120:9 | 0.55 |
| AFP (μg/L, >20; ≤20) | 36:27 | 88:41 | 0.13 |
| HBsAg (positive/negative) | 58:5 | 116:13 | 0.63 |
| Edmonson’s grade (III + IV; I + II) | 56:7 | 93:36 | 0.009 |
| Tumor size (cm; >5; ≤5) | 32:31 | 66:63 | 0.96 |
| Tumor number (multiple/solitary) | 2:61 | 8:121 | 0.38 |
| Sub-foci (present/absent) | 43:20 | 67:62 | 0.03 |
| Microvascular invasion (present/absent) | 41:22 | 52:77 | 0.001 |
| HBeAg (positive/negative) | 14:49 | 34:95 | 0.53 |
| BCLC stage (B + C; A) | 44:19 | 66:63 | 0.01 |
| All cases | 63 | 129 | – |
χ2 test was used to test the association between two categorical variables. AFP, alpha-fetoprotein; BCLC, Barcelona Clinic Liver Cancer; HBsAg, hepatitis B surface antigen; HBeAg, hepatitis B e antigen; HCC, hepatocellular carcinoma; YTHDF1, YT521-B homology domain family protein 1; YTHDF2, YT521-B homology domain family protein 2.
Furthermore, we validated our previous findings in another clinical cohort (Cohort 3). This cohort consisted of tissue samples and comprehensive clinicopathological and prognostic data from 90 individuals diagnosed with HCC (Figure 7A and Table S2). We also conducted an analysis on 90 pairs of samples to determine the expression levels of YTHDF1 and YTHDF2. Our findings indicate that both YTHDF1 and YTHDF2 were increased in the carcinoma (Figure 7B). Furthermore, we discovered a significant correlation (R=0.72, P<0.001) between the levels of YTHDF1 and YTHDF2 (Figure 7C,7D). Consistent with our prior results, high expression of YTHDF1 and YTHDF2 predicted poor OS and DFS in HCC patients, respectively (Figure 7E-7H). In addition, a comparison of permutation groups for YTHDF1 and YTHDF2 in this cohort revealed that the most significant difference in survival was observed between the group with high levels of the YTHDF1hiYTHDF2hi group and YTHDF1loYTHDF2lo group (P=0.001 for OS; P<0.001 for DFS). The 5-year survival rate (27.78%) and mean survival time (45.62 months, 95% CI: 37.78–53.45) for OS and the 5-year survival rate (11.11%) and mean survival time (23.39 months, 95% CI: 16.87–23.91) for DFS of the YTHDF1hiYTHDF2hi group were the worst among the four groups (Figure 7I,7J). We also conducted a comparison of the correlations between the expression of YTHDF paralogs in the TCGA-LIHC (tumor/normal) database and the GTEx (liver) database. The results consistently showed that YTHDF1 and YTHDF2 had the strongest association with the greatest coefficient (Figure S5A-S5C). Similarly, the combination of YTHDF1 and YTHDF2 was found to be reliable predictors of both poor OS and DFS in HCC patients, as observed in the TCGA database (Figure S5D-S5F).
Discussion
HCC is one of the most common causes of cancer-related deaths worldwide for its high incidence, invasiveness, recurrence, and mortality (35). Mounting evidence has indicated that aberrant expressions of m6A-related proteins, including writers, erasers and readers, are strongly associated with HCC proliferation and migration (16,36,37). Here, we focused on the specific roles and clinical implications of m6A readers YTHDF paralogs in HCC.
A recent study has demonstrated that the induction of YTHDF1 by HIF-ɑ may accelerate hypoxia-induced autophagy by increasing the translation rates of specific targets such as Autophagy Related 2A (ATG2A) and ATG14. This subsequently facilitates the progression of autophagy-related malignancy in HCC (29). Shen et al. deciphered that YTHDF1 can enhance the stability of BECN1 mRNA and also activate autophagy, which contributes to ferroptosis of hepatic stellate cells (HSCs) (38). YTHDF1 reduces the stability of forkhead box O3 (FOXO3) mRNA under METTL3 depletion, promoting the resistance of HCC to sorafenib (39). Moreover, YTHDF1 can promote HCC progression via activating the phosphatidyl inositol 3-kinase (PI3K)/Ak strain transforming (AKT)/mechanistic target of rapamycin (mTOR) signaling pathway and induce epithelial-mesenchymal transition (EMT) (40). However, the role of YTHDF2 in HCC remains controversial. On the one hand, YTHDF2 functions as an oncogenic gene by modulating the expression of OCT4 mRNA in an m6A-dependent manner, which enhances tumor stemness phenotype and facilitates tumor metastasis in HCC (20). On the other hand, YTHDF2 could bind to specific m6A sites of epidermal growth factor receptor (EGFR) mRNA to promote degradation and act as a tumor suppressor gene in HCC (41). YTHDF3 is an essential component of the micro RNA-448 (miR-448)/YTHDF3/integrin alpha 6 (ITGA6) axis, which is controlled by K (lysine) demethylase 5B (KDM5B) to suppress miR448 expression and promotes the development of HCC (42). In addition, the circ_KIAA1429 gene could expedite the progression of HCC by sustaining the expression of ZEB1 through the m6A-YTHDF3 mechanism in HCC (43). Collectively, YTHDF paralogs have been found to play a significant role in the advancement of HCC, while their reciprocal correlations and synergistic effects in HCC remain poorly understood.
Here, our study identified that YTHDF1 was upregulated in HCC and correlated with the poor prognosis of HCC patients, which can be an independent prognostic marker (Figure 1 and Figure S1). The Kaplan-Meier plotter database confirmed that YTHDF1 is the most dominant among the YTHDF paralogs and is a significant prognostic indicator for HCC patients (Figure S2).
Next, RIP seq and eCLIP-seq demonstrated that YTHDF1 can bind to the mRNAs of YTHDF2 and YTHDF3 as there existed remarkable m6A peaks, revealing YTHDF1 can bind to its paralogs in an m6A-dependent manner, which was also validated in various tumor cells such as Hela cells (11), MHCC97H cells (31), and HCT116 cells (44) (Figure 2). Subsequent in vitro and in vivo experiments revealed that YTHDF1 had the capacity to regulate the mRNA and protein levels of YTHDF2, which showed that YTHDF1 can influence the expression of YTHDF2 at the post-transcriptional levels. However, it did not have any impact on the expression of YTHDF3 (Figure 3 and Figures S3,S4). Therefore, we introduced an K395A/Y397A mutant of YTHDF1, which abolishes the mRNA-binding ability of YTHDF1, and the mutants of m6A sites in the 3'UTR of YTHDF2 mRNA to explore the underlining regulatory mechanisms. Further analyses indicated that YTHDF1 could affect the stability of YTHDF2 mRNA in an m6A-dependent manner (Figure 4), consequently influencing the mRNA levels of YTHDF2. Since YTHDF1 is recognized as an m6A reader that influences the translation rates of m6A-modified targets, we detected the translation rates using Ribosome sequencing in Hela cells (the GSE134380 dataset) (14) and HCC-derived MHCC97H cells (the GSE252752 dataset) (31), respectively. It was discovered that inhibiting YTHDF1 resulted in a decrease in the translation efficiency of YTHDF2 in these two tumor cells. However, it remains uncertain whether YTHDF1 has an impact on the translation rates of YTHDF3, as knocking down YTHDF1 actually increased the translation rates in MHCC97H cells (Figure 4), and the specific mechanisms between YTHDF paralogs still needed further explorations. More intriguingly, we also compared the spatial expression patterns of YTHDF paralogs, and ST analysis in our prior studies revealed that YTHDF1 was highly correlated with YTHDF2 rather than YTHDF3 in terms of spatial expression patterns (Figure 5), which was also verified by another four samples from an earlier ST sequencing study on primary liver tumors (34).
Given the strong correlations and regulatory mechanisms between YTHDF1 and YTHDF2, together with their consistent prognostic values, we further investigated the clinical significance of the combined presence of YTHDF1 and YTHDF2 in HCC. It was noted that YTHDF1 and YTHDF2 were upregulated in tumor tissues compared to para-tumor tissues and strongly correlated in the two cohorts (Figures 6,7). Also, YTHDF1 and YTHDF2 had the strongest association among these YTHDF paralogs from the TCGA-liver hepatocellular carcinoma (LIHC) database (Figure S5). As expected, high expression of YTHDF1 and YTHDF2 in combination were related to the worst prognosis and aggressive clinicopathological features (Figures 6,7 and Table 1), which was also verified by the TCGA database (Figure S5).
Collectively, YTHDF paralogs are quite comparable in terms of their structures and functions, including RNA-binding surfaces and preferences, protein interaction networks, and cellular localization; however, the internal regulation mechanism between YTHDF paralogs has not been previously investigated. In our work, it was discovered that YTHDF1 was upregulated in HCC and served as the most prominent prognostic marker among the YTHDF paralogs in HCC patients. Although YTHDF1 could bind the mRNA of YTHDF2 and YTHDF3 at specific m6A sites, it had no effect on the mRNA and protein levels of YTHDF3 and instead promoted the mRNA stability and translation efficiency of YTHDF2 in an m6A-dependent manner, thus increasing the mRNA and protein expression of YTHDF2. It is also intriguing that YTHDF1 and YTHDF2 exhibited comparable spatial expression patterns that had not been previously documented. The combination of YTHDF1 and YTHDF2 expression may have a more accurate predictive effect on the prognosis of HCC patients. In light of these findings, our study may provide insight into clinical prognostic strategies in HCC.
However, this work still exists limitations: while this study delineates the functional interplay between YTHDF1 and YTHDF2 in shaping tumor spatial architecture, we do not fully resolve the dynamic intercellular communication networks driving observed spatial heterogeneity. Second, the therapeutic potential of targeting this axis remains unexplored, creating a translational gap between mechanistic insight and clinical application. To address these, we propose an integrated roadmap combining: (II) spatial multi-omics to map real-time crosstalk using co-detection by indexing (CODEX)-coupled live imaging; (II) microfluidic tumor ecosystems to pharmacologically perturb key; (III) proteolysis-targeting chimera (PROTAC)-based degrader screens targeting YTHDF paralogs. Ultimately, decoding these spatiotemporal dialogues will bridge mechanistic discovery to context-aware therapeutic modulation. Additional research is necessary to elucidate the biological functions and regulatory networks between YTHDF paralogs in HCC.
Conclusions
This study establishes that YTHDF1 drives HCC progression through m6A-dependent stabilization of YTHDF2, revealing their functional synergy and spatial co-expression as a novel prognostic biomarker. The combined detection of YTHDF1/YTHDF2 expression in post-surgical tissues provides a superior stratification tool to identify high-risk patients with poorer outcomes, enabling personalized therapeutic strategies. Future work should prioritize therapeutic targeting of the YTHDF1-YTHDF2 axis and validate this biomarker in multi-center cohorts to accelerate clinical adoption.
Acknowledgments
None.
Footnote
Reporting Checklist: The authors have completed the ARRIVE and the REMARK reporting checklists. Available at https://jgo.amegroups.com/article/view/10.21037/jgo-2025-363/rc
Data Sharing Statement: Available at https://jgo.amegroups.com/article/view/10.21037/jgo-2025-363/dss
Peer Review File: Available at https://jgo.amegroups.com/article/view/10.21037/jgo-2025-363/prf
Funding: This work was supported by
Conflicts of Interest: All authors have completed the ICMJE uniform disclosure form (available at https://jgo.amegroups.com/article/view/10.21037/jgo-2025-363/coif). The authors have no conflicts of interest to declare.
Ethical Statement: The authors are accountable for all aspects of the work in ensuring that questions related to the accuracy or integrity of any part of the work are appropriately investigated and resolved. Animal experiments, experiments were performed under a project license (No. NMU-IACUC20191004, 01 September 2019) granted by the Institutional Animal Care and Use Committee at Naval Medical University, in compliance with institutional guidelines for the care and use of animals. For human experiments, the study was conducted in accordance with the Declaration of Helsinki and its subsequent amendments. The study was approved by the Ethics Committee of EHBH (Eastern Hepatobiliary Surgery Hospital) (No. EHBHKY2020-K-003) and informed consent was obtained from all individual participants.
Open Access Statement: This is an Open Access article distributed in accordance with the Creative Commons Attribution-NonCommercial-NoDerivs 4.0 International License (CC BY-NC-ND 4.0), which permits the non-commercial replication and distribution of the article with the strict proviso that no changes or edits are made and the original work is properly cited (including links to both the formal publication through the relevant DOI and the license). See: https://creativecommons.org/licenses/by-nc-nd/4.0/.
References
- Bray F, Laversanne M, Sung H, et al. Global cancer statistics 2022: GLOBOCAN estimates of incidence and mortality worldwide for 36 cancers in 185 countries. CA Cancer J Clin 2024;74:229-63. [Crossref] [PubMed]
- Zhou H, Sun D, Miao C, et al. The stage-dependent prognostic role of ARID1A in hepatocellular carcinoma. Transl Cancer Res 2023;12:3088-104. [Crossref] [PubMed]
- Hu Y, Tang D, Zhang P. Prognostic and immunological role of alpha-L-fucosidase 2 (FUCA2) in hepatocellular carcinoma. Transl Cancer Res 2023;12:257-72. [Crossref] [PubMed]
- Tang H, Zhang W, Cao J, et al. Chinese expert consensus on sequential surgery following conversion therapy based on combination of immune checkpoint inhibitors and antiangiogenic targeted drugs for advanced hepatocellular carcinoma (2024 edition). Biosci Trends 2025;18:505-24. [Crossref] [PubMed]
- Magyar CTJ, Rajendran L, Li Z, et al. Precision surgery for hepatocellular carcinoma. Lancet Gastroenterol Hepatol 2025;10:350-68. [Crossref] [PubMed]
- Han Y, Sun J, Yao M, et al. Biological roles of enhancer RNA m6A modification and its implications in cancer. Cell Commun Signal 2025;23:254. [Crossref] [PubMed]
- Chen T, Ye W, Gao S, et al. Emerging importance of m6A modification in liver cancer and its potential therapeutic role. Biochim Biophys Acta Rev Cancer 2025;1880:189299. [Crossref] [PubMed]
- Lu Z, Lyu Z, Dong P, et al. N6-methyladenosine RNA modification in stomach carcinoma: Novel insights into mechanisms and implications for diagnosis and treatment. Biochim Biophys Acta Mol Basis Dis 2025;1871:167793. [Crossref] [PubMed]
- Lin HY, Jeon AJ, Chen K, et al. The epigenetic basis of hepatocellular carcinoma - mechanisms and potential directions for biomarkers and therapeutics. Br J Cancer 2025;132:869-87. [Crossref] [PubMed]
- Zou Z, He C. The YTHDF proteins display distinct cellular functions on m(6)A-modified RNA. Trends Biochem Sci 2024;49:611-21. [Crossref] [PubMed]
- Wang X, Zhao BS, Roundtree IA, et al. N(6)-methyladenosine Modulates Messenger RNA Translation Efficiency. Cell 2015;161:1388-99. [Crossref] [PubMed]
- Wang X, Lu Z, Gomez A, et al. N6-methyladenosine-dependent regulation of messenger RNA stability. Nature 2014;505:117-20. [Crossref] [PubMed]
- Shi H, Wang X, Lu Z, et al. YTHDF3 facilitates translation and decay of N(6)-methyladenosine-modified RNA. Cell Res 2017;27:315-28. [Crossref] [PubMed]
- Zaccara S, Jaffrey SR. A Unified Model for the Function of YTHDF Proteins in Regulating m(6)A-Modified mRNA. Cell 2020;181:1582-1595.e18. [Crossref] [PubMed]
- Zou Z, Sepich-Poore C, Zhou X, et al. The mechanism underlying redundant functions of the YTHDF proteins. Genome Biol 2023;24:17. [Crossref] [PubMed]
- Wang YF, Ge CM, Yin HZ, et al. Dysregulated N6-methyladenosine (m(6)A) processing in hepatocellular carcinoma. Ann Hepatol 2021;25:100538. [Crossref] [PubMed]
- Hou J, Zhang H, Liu J, et al. YTHDF2 reduction fuels inflammation and vascular abnormalization in hepatocellular carcinoma. Mol Cancer 2019;18:163. [Crossref] [PubMed]
- Liao Y, Liu Y, Yu C, et al. HSP90β Impedes STUB1-Induced Ubiquitination of YTHDF2 to Drive Sorafenib Resistance in Hepatocellular Carcinoma. Adv Sci (Weinh) 2023;10:e2302025. [Crossref] [PubMed]
- Wen J, Xue L, Wei Y, et al. YTHDF2 Is a Therapeutic Target for HCC by Suppressing Immune Evasion and Angiogenesis Through ETV5/PD-L1/VEGFA Axis. Adv Sci (Weinh) 2024;11:e2307242. [Crossref] [PubMed]
- Zhang C, Huang S, Zhuang H, et al. YTHDF2 promotes the liver cancer stem cell phenotype and cancer metastasis by regulating OCT4 expression via m6A RNA methylation. Oncogene 2020;39:4507-18. [Crossref] [PubMed]
- Wang YF, Yuan SX, Jiang H, et al. Spatial maps of hepatocellular carcinoma transcriptomes reveal spatial expression patterns in tumor immune microenvironment. Theranostics 2022;12:4163-80. [Crossref] [PubMed]
- Van Nostrand EL, Nguyen TB, Gelboin-Burkhart C, et al. Erratum to: Robust, Cost-Effective Profiling of RNA Binding Protein Targets with Single-end Enhanced Crosslinking and Immunoprecipitation (seCLIP). Methods Mol Biol 2017;1648:E1. [Crossref] [PubMed]
- Wang YF, Zhang WL, Li ZX, et al. METTL14 downregulation drives S100A4+ monocyte-derived macrophages via MyD88/NF-κB pathway to promote MAFLD progression. Signal Transduct Target Ther 2024;9:91. [Crossref] [PubMed]
- Lánczky A, Győrffy B. Web-Based Survival Analysis Tool Tailored for Medical Research (KMplot): Development and Implementation. J Med Internet Res 2021;23:e27633. [Crossref] [PubMed]
- Wang L, Zhu L, Liang C, et al. Targeting N6-methyladenosine reader YTHDF1 with siRNA boosts antitumor immunity in NASH-HCC by inhibiting EZH2-IL-6 axis. J Hepatol 2023;79:1185-200. [Crossref] [PubMed]
- Liu M, Zhao Z, Cai Y, et al. YTH domain family: potential prognostic targets and immune-associated biomarkers in hepatocellular carcinoma. Aging (Albany NY) 2021;13:24205-18. [Crossref] [PubMed]
- Li A, Chen YS, Ping XL, et al. Cytoplasmic m(6)A reader YTHDF3 promotes mRNA translation. Cell Res 2017;27:444-7. [Crossref] [PubMed]
- Zaccara S, Jaffrey SR. Understanding the redundant functions of the m(6)A-binding YTHDF proteins. RNA 2024;30:468-81. [Crossref] [PubMed]
- Li Q, Ni Y, Zhang L, et al. HIF-1α-induced expression of m6A reader YTHDF1 drives hypoxia-induced autophagy and malignancy of hepatocellular carcinoma by promoting ATG2A and ATG14 translation. Signal Transduct Target Ther 2021;6:76. [Crossref] [PubMed]
- Patil DP, Pickering BF, Jaffrey SR. Reading m(6)A in the Transcriptome: m(6)A-Binding Proteins. Trends Cell Biol 2018;28:113-27. [Crossref] [PubMed]
- Zhang X, Su T, Wu Y, et al. N6-Methyladenosine Reader YTHDF1 Promotes Stemness and Therapeutic Resistance in Hepatocellular Carcinoma by Enhancing NOTCH1 Expression. Cancer Res 2024;84:827-40. [Crossref] [PubMed]
- Liu T, Wei Q, Jin J, et al. The m6A reader YTHDF1 promotes ovarian cancer progression via augmenting EIF3C translation. Nucleic Acids Res 2020;48:3816-31. [Crossref] [PubMed]
- Xu C, Liu K, Ahmed H, et al. Structural Basis for the Discriminative Recognition of N6-Methyladenosine RNA by the Human YT521-B Homology Domain Family of Proteins. J Biol Chem 2015;290:24902-13. [Crossref] [PubMed]
- Wu R, Guo W, Qiu X, et al. Comprehensive analysis of spatial architecture in primary liver cancer. Sci Adv 2021;7:eabg3750. [Crossref] [PubMed]
- Forner A, Reig M, Bruix J. Hepatocellular carcinoma. Lancet 2018;391:1301-14. [Crossref] [PubMed]
- Qu N, Bo X, Li B, et al. Role of N6-Methyladenosine (m6A) Methylation Regulators in Hepatocellular Carcinoma. Front Oncol 2021;11:755206. [Crossref] [PubMed]
- Chen J, Zhang Q, Liu T, et al. Roles of M6A Regulators in Hepatocellular Carcinoma: Promotion or Suppression. Curr Gene Ther 2022;22:40-50. [Crossref] [PubMed]
- Shen M, Li Y, Wang Y, et al. N(6)-methyladenosine modification regulates ferroptosis through autophagy signaling pathway in hepatic stellate cells. Redox Biol 2021;47:102151. [Crossref] [PubMed]
- Lin Z, Niu Y, Wan A, et al. RNA m(6) A methylation regulates sorafenib resistance in liver cancer through FOXO3-mediated autophagy. EMBO J 2020;39:e103181. [Crossref] [PubMed]
- Luo X, Cao M, Gao F, et al. YTHDF1 promotes hepatocellular carcinoma progression via activating PI3K/AKT/mTOR signaling pathway and inducing epithelial-mesenchymal transition. Exp Hematol Oncol 2021;10:35. [Crossref] [PubMed]
- Zhong L, Liao D, Zhang M, et al. YTHDF2 suppresses cell proliferation and growth via destabilizing the EGFR mRNA in hepatocellular carcinoma. Cancer Lett 2019;442:252-61. [Crossref] [PubMed]
- Guo JC, Liu Z, Yang YJ, et al. KDM5B promotes self-renewal of hepatocellular carcinoma cells through the microRNA-448-mediated YTHDF3/ITGA6 axis. J Cell Mol Med 2021;25:5949-62. [Crossref] [PubMed]
- Wang M, Yang Y, Yang J, et al. circ_KIAA1429 accelerates hepatocellular carcinoma advancement through the mechanism of mA-YTHDF3-Zeb1. Life Sciences 2020;257:118082. [Crossref] [PubMed]
- Wang S, Gao S, Zeng Y, et al. N6-Methyladenosine Reader YTHDF1 Promotes ARHGEF2 Translation and RhoA Signaling in Colorectal Cancer. Gastroenterology 2022;162:1183-96. [Crossref] [PubMed]

