Survival analysis of small cell carcinoma of the esophagus: a 15-year retrospective study from a high-incidence region
Highlight box
Key findings
• Chemoradiotherapy might be an effective first-line treatment for limited stage small cell carcinoma of the esophagus (LS-SCCE) and is not inferior to surgery.
What is known and what is new?
• Small cell carcinoma of the esophagus (SCCE) is a rare but highly aggressive malignancy with a propensity for early metastasis. Due to its rarity, no standardized treatment protocol exists. Consequently, the optimal treatment strategy, particularly for LS-SCCE, remains controversial, with debate persisting between surgery-based multimodal therapy and definitive chemoradiotherapy.
• This large single-institution retrospective study of 140 SCCE patients provides a homogeneous analysis with detailed treatment data. It confirms chemotherapy as an independent prognostic factor for overall survival. Crucially, our subgroup analysis of LS-SCCE patients found no significant difference in overall or progression-free survival between those treated with surgery-based multimodal therapy and those receiving definitive chemoradiotherapy, suggesting chemoradiotherapy is a viable non-inferior first-line option. These findings offer valuable insights for standardizing treatment strategies for this rare cancer.
What is the implication, and what should change now?
• The conclusions are expected to provide a reference for the standardised treatment of SCCE.
Introduction
Small cell carcinoma of the esophagus (SCCE), initially described by McKeown et al. in 1952 (1), represents a rare and highly aggressive subtype of esophageal malignancy. Accounting for merely 0.1–2.8% of all esophageal cancers (2-6), SCCE exhibits significantly more aggressive biological behavior compared to other histological subtypes, including esophageal adenocarcinoma and squamous cell carcinoma.
Characterized by extensive neovascularization and rapid proliferative activity, SCCE frequently presents with metastatic dissemination at diagnosis, contributing to its dismal prognosis (4,7,8). The scarcity of cases and poor clinical outcomes have hindered the conduct of prospective randomized trials or large-scale retrospective analyses. Consequently, no standardized treatment protocol has been established for SCCE to date. Given its pathological and molecular resemblance to small-cell lung cancer (SCLC), current therapeutic strategies for SCCE often adopt a multimodal approach, incorporating chemotherapy, radiotherapy, and surgical resection (9,10). Despite these interventions, the 5-year overall survival (OS) remains strikingly low, ranging from 6.7% to 18%, and factors affecting the overall outcome are unknown because of the lack of long-term follow-up studies.
To address these knowledge gaps, this study retrospectively analysed the clinicopathological features and survival outcomes of SCCE patients treated at our institution between 2007 and 2022. Our objectives were to identify key prognostic factors and provide preliminary insights to guide treatment strategies for this rare malignancy. We present this article in accordance with the STROBE reporting checklist (available at https://jgo.amegroups.com/article/view/10.21037/jgo-2025-414/rc).
Methods
Patient selection
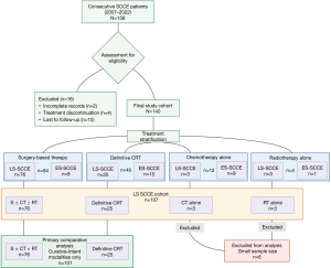
Data from 156 consecutive patients with SCCE treated at the Fujian Cancer Hospital (Clinical Oncology School of Fujian Medical University) between January 1st, 2007 and December 31st, 2022, were retrospectively evaluated. All cases were confirmed by the pathological diagnosis of SCCE, including cases mixed with other pathological types, such as squamous cell carcinoma or adenocarcinoma. SCCE was the dominant type of combined carcinoma in all the cases. Sixteen patients were excluded due to incomplete clinical records, treatment discontinuation, or loss to follow-up, yielding a final cohort of 140 adults (age ≥18 years) (Figure 1). At the time of initial diagnosis, all enrolled patients received a standardized diagnostic workup that included complete clinical history documentation, thorough physical examination, comprehensive laboratory testing, and upper gastrointestinal endoscopy with confirmatory histopathological assessment. The staging evaluation further consisted of esophageal barium studies, contrast-enhanced computed tomography scans encompassing the neck, thoracic region and upper abdominal compartment, dedicated brain magnetic resonance imaging (MRI), and either whole-body positron emission tomography-computed tomography (PET-CT) or bone scintigraphy for metastatic survey.
Staging and treatment modalities
Given the absence of a standardized staging system specific to SCCE, we adopted dual staging criteria in this study: the Veterans Administration Lung Study Group (VALSG) classification (11,12), which stratifies disease into limited stage (LS, confined to a localized anatomical region without distant metastasis) and extensive stage (ES); and the 8th edition American Joint Committee on Cancer (AJCC) staging manual for esophageal and esophagogastric junction carcinomas (13).
Treatment strategies were determined by multidisciplinary team discussion based on disease stage, patient performance status, and patient preference. Among the 140 selected patients, 84 patients underwent surgery as a part of their treatment, while 14 patients underwent surgery as the only treatment modality. Among the 56 patients who received non-operative treatment, 40 received chemoradiotherapy (CRT), 12 received chemotherapy alone, and four received radiotherapy alone. Regarding the chemotherapy regimen for SCCE, 122 patients received etoposide combined with cisplatin or carboplatin (EP/EC) as the first-line regimen. Fifty-two patients received fewer than four cycles of chemotherapy, four patients received more than six cycles of chemotherapy, and 66 patients received 4‒6 cycles of chemotherapy. Radiotherapy was performed using intensity-modulated radiotherapy (IMRT) or volumetric modulated arc therapy (VMAT) with 1.8‒2.0 Gy per fraction. The total radiation dose was 40–64 Gy. Of the 55 patients who received radiotherapy, 10 received postoperative CRT, one received neoadjuvant CRT, 40 received CRT, and four received radiotherapy alone.
Outcome measurements and endpoint
Treatment efficacy was assessed using the Response Evaluation Criteria in Solid Tumors, Version1.1 (RECIST 1.1) after first-line therapy. The primary endpoint was OS, defined as the time from pathological diagnosis to death from any cause or last follow-up (censored at December 31, 2023). Secondary endpoints included progression-free survival (PFS), defined as the time from pathological diagnosis to disease progression or death from any cause; objective response rate (ORR), comprising complete response (CR) and partial response (PR).
Assessment cause of death and pattern of recurrence
Causes of death were comprehensively reviewed and categorized into three distinct groups: (I) death from disease progression, defined as mortality directly attributable to tumor advancement; (II) treatment-related mortality, defined as death resulting from complications of anticancer therapy; and (III) non-cancer-related death, defined as mortality from causes unrelated to either the malignancy or its treatment.
Patterns of first disease recurrence or progression were rigorously assessed based on imaging studies and clinical findings. These were classified into the following sites: (I) local recurrence/progression at the primary tumor site; (II) regional recurrence/progression in the regional lymph nodes; (III) brain metastasis; (IV) extracranial distant organ metastasis and non-regional lymph node metastasis.
Statistical analysis
Counts and percentages were used to describe clinicopathological characteristics. The Kaplan-Meier method and log-rank tests were used to conduct univariate analyses and compare survival differences. Variables with P<0.1 in univariate analysis were included in the multivariate Cox regression model. Multivariate Cox regression survival analysis was performed to identify independent prognostic factors. All analyses were performed using the SPSS software (version 25.0, IBM, USA).
Ethical considerations
The study was conducted in accordance with the Declaration of Helsinki and its subsequent amendments. The study was approved by the Ethics Committee of Clinical Oncology School of Fujian Medical University, Fujian Cancer Hospital, Fuzhou, China (No. K2023-438-01) and informed consent was obtained from all individual participants.
Results
Patients’ information and tumor characteristics are presented in Table 1. The age at diagnosis ranged from 42 to 85 years old. The mean and median ages were 59.4 and 59 years old, respectively. The majority of tumors (88.65%, 125/140) were located in the middle or lower thoracic esophagus, consistent with established epidemiological patterns reported in previous studies (5,14).
Table 1
| Characteristic | No. of patients | Percentage |
|---|---|---|
| Sex | ||
| Male | 104 | 74.3 |
| Female | 36 | 25.7 |
| Age | ||
| ≥60 years | 67 | 47.9 |
| <60 years | 73 | 52.1 |
| Smoking history | ||
| Yes | 56 | 40.0 |
| No | 84 | 60.0 |
| Drinking history | ||
| Yes | 28 | 20.0 |
| No | 112 | 80.0 |
| Pathology | ||
| Pure SCCE | 111 | 79.3 |
| Combined carcinoma | 29 | 20.7 |
| Location | ||
| Cervical | 0 | 0 |
| Upper thoracic | 15 | 10.7 |
| Middle thoracic | 97 | 69.3 |
| Lower thoracic | 28 | 20.0 |
| T category | ||
| T1 | 15 | 10.7 |
| T2 | 32 | 22.9 |
| T3 | 66 | 47.1 |
| T4 | 27 | 19.3 |
| N category | ||
| N0 | 35 | 25.0 |
| N1 | 58 | 41.4 |
| N2 | 34 | 24.3 |
| N3 | 13 | 9.3 |
| M category | ||
| M0 | 107 | 76.6 |
| M1 | 33 | 23.4 |
| VALSG-stage | ||
| LS | 107 | 76.4 |
| ES | 33 | 23.6 |
| Chemotherapy | ||
| Yes | 122 | 87.1 |
| No | 18 | 12.9 |
| Cycles of chemotherapy | ||
| 0 | 18 | 12.9 |
| 1 to <4 | 52 | 37.1 |
| 4 to ≤6 | 67 | 47.9 |
| >6 | 3 | 2.1 |
| Radiotherapy | ||
| Yes | 55 | 39.3 |
| No | 85 | 60.7 |
| Dose of RT | ||
| 0 | 85 | 60.7 |
| <55 Gy | 24 | 17.1 |
| ≥55 Gy | 31 | 22.1 |
| Surgery | ||
| Yes | 84 | 60.0 |
| No | 56 | 40.0 |
| Causes of PD | ||
| No progress | 62 | 44.3 |
| Progress of PL or RNL | 37 | 26.4 |
| Metastasis | 41 | 29.3 |
| Effect evaluation† | ||
| CR | 77 | 55.0 |
| PR | 45 | 32.1 |
| SD | 13 | 9.3 |
| PD | 5 | 3.6 |
†, evaluate the effectiveness after first line anti-tumor treatment according to RECIST 1.1. CR, complete response; ES, extensive stage; LS, limited stage; PD, progressive disease; PL, primary lesion; PR, partial response; RNL, regional lymph nodes; RT, radiotherapy; SCCE, small cell carcinoma of the esophagus; SD, stable disease; VALSG, Veterans Administration Lung Study Group.
The median follow-up duration was 45.0 months [95% confidence interval (CI): 30.518‒59.482] and the median OS was 24.0 months (95% CI: 19.391‒28.609) for the entire cohort. The 1-, 3-, and 5-year OS rates were 79.3% (95% CI: 72.5–86.1%), 20.0% (95% CI: 13.3–26.7%), and 9.3% (95% CI: 4.4–14.2%), respectively. After the first-line treatment, the ORR was 87.1% (122/140). By the endpoint of follow-up, 78 (55.7%) patients experienced disease progression. The pattern of first treatment failure was meticulously analyzed. Local failure (primary lesion progression) occurred in 19 patients (24.4%), and regional failure (regional lymph node progression) was observed in 18 (23.1%). Distant metastasis was the most common mode of failure, identified in 41 patients (52.6%). Among these, 7 patients (9.0% of all progressions) presented with brain metastases, while 34 (43.6%) developed extracranial distant metastases. At the final follow-up, 86 deaths (61.4%) had occurred. The causes of death were rigorously reviewed and categorized. The vast majority of deaths (n=73, 84.9%) were directly attributed to disease progression. Treatment-related mortality was documented in 6 cases (7.0%), and 7 patients (8.1%) died from non-cancer-related causes.
Subsequent therapy after disease progression
Among the 78 patients who experienced disease progression, 72 (92.3%) received second-line therapy. The management strategies were diverse. A total of 57 patients received 2 to 4 cycles of chemotherapy. The most common chemotherapy regimen was irinotecan combined with platinum (n=48), followed by etoposide combined with platinum (n=9).
Among these 57 patients, the treatment modalities were further stratified: 17 patients received chemotherapy combined with palliative radiotherapy, 6 received chemotherapy combined with the targeted agent anlotinib, 3 received chemotherapy combined with immunotherapy, and 31 received chemotherapy alone.
Additionally, 15 patients received radiotherapy alone as their second-line treatment.
Prognostic factor analysis
Clinicopathological variables, including sex, age, smoking history, drinking history, pathology, location of carcinoma, TNM stage, chemotherapy, radiotherapy, surgery, and effect evaluation, were analyzed to evaluate the relationship between these variables and prognosis. Univariate analysis demonstrated that patients younger than 60 years had significantly longer median survival time (MST) (31.00 months) compared to older patients (21.00 months, P=0.03). Significant differences in survival were also observed according to N category (P=0.03) and M category (P=0.042), while T category showed borderline significance (P=0.05). Patients who received chemotherapy exhibited superior survival outcomes compared to those who did not (26 vs. 21 months, P=0.01). No other variables showed significant association with prognosis (P>0.05) (Table 2).
Table 2
| Variable | No. of patients | MST (months, 95% CI) | χ2 | P value |
|---|---|---|---|---|
| Gender | 0.201 | 0.65 | ||
| Male | 104 | 24 (17.456–30.544) | ||
| Female | 36 | 24 (17.792–30.208) | ||
| Age | 4.260 | 0.03 | ||
| <60 years | 73 | 31 (23.330–38.670) | ||
| ≥60 years | 67 | 21 (18.489–23.511) | ||
| Smoking history | 0.511 | 0.47 | ||
| Yes | 56 | 25 (14.261–35.739) | ||
| No | 84 | 23 (17.233–28.767) | ||
| Drinking history | 0.020 | 0.88 | ||
| Yes | 28 | 21 (16.773–25.227) | ||
| No | 112 | 26 (19.910–32.090) | ||
| Pathology | 0.250 | 0.61 | ||
| Pure SCCE | 111 | 26 (19.140–32.860) | ||
| Combined carcinoma | 29 | 21 (14.214–27.786) | ||
| Location | 1.203 | 0.54 | ||
| Upper thoracic | 15 | 33 (19.980–46.020) | ||
| Middle thoracic | 97 | 24 (17.972–30.028) | ||
| Lower thoracic | 28 | 21 (14.370–27.630) | ||
| T category | 7.836 | 0.050 | ||
| T1 | 15 | 40 (16.371–63.629) | ||
| T2 | 32 | 59 (9.320–108.680) | ||
| T3 | 66 | 22 (17.409–26.591) | ||
| T4 | 27 | 21 (11.452–30.548) | ||
| N category | 8.826 | 0.03 | ||
| N0 | 35 | 40 (23.979–56.021) | ||
| N1 | 58 | 21 (18.685–23.315) | ||
| N2 | 34 | 23 (16.304–29.696) | ||
| N3 | 13 | 16 (8.053–23.947) | ||
| M category | 4.129 | 0.04 | ||
| M0 | 107 | 28 (21.419–34.581) | ||
| M1 | 33 | 19 (11.878–26.122) | ||
| Chemotherapy | 6.600 | 0.01 | ||
| Yes | 122 | 26 (18.764–33.236) | ||
| No | 18 | 21 (9.237–32.763) | ||
| Radiotherapy | 0.618 | 0.43 | ||
| Yes | 55 | 29 (19.658–38.342) | ||
| No | 85 | 22 (18.036–25.964) | ||
| Dose of RT | 1.175 | 0.55 | ||
| 0 | 85 | 22 (18.036–25.964) | ||
| <55 Gy | 24 | 26 (12.619–39.381) | ||
| ≥55 Gy | 31 | 31 (23.183–38.817) | ||
| Surgery | 0.889 | 0.34 | ||
| Yes | 84 | 24 (16.980–31.020) | ||
| No | 56 | 24 (16.339–31.661) | ||
| Effect evaluation | 5.136 | 0.16 | ||
| CR | 77 | 25 (18.227–31.773) | ||
| PR | 45 | 22 (10.400–33.600) | ||
| SD | 13 | 29 (16.082–41.918) | ||
| PD | 5 | 9 (0.000–21.740) |
CI, confidence interval; CR, complete response; MST, median survival time; PD, progressive disease; PR, partial response; RT, radiotherapy; SCCE, small cell carcinoma of the esophagus; SD, stable disease.
Five variables, including age, T category, N category, M category, and chemotherapy status were selected for multivariate Cox analysis. The multivariate analysis suggested that chemotherapy was an independent prognostic factor [hazard ratio (HR) 0.519; 95% CI: 0.271‒0.992; P=0.047] (Table 3, Figure 2).
Table 3
| Variable | B | SE | Wald | P value | HR | 95% CI |
|---|---|---|---|---|---|---|
| Age | 0.242 | 0.234 | 1.071 | 0.30 | 1.274 | 0.805–2.015 |
| T category | 0.220 | 0.129 | 2.886 | 0.08 | 1.246 | 0.967–1.605 |
| N category | 0.194 | 0.127 | 2.339 | 0.12 | 1.214 | 0.947–1.556 |
| M category | 0.197 | 0.253 | 0.606 | 0.43 | 1.217 | 0.742–1.998 |
| Chemotherapy | −0.656 | 0.331 | 3.943 | 0.047 | 0.519 | 0.271–0.992 |
CI, confidence interval; HR, hazard ratio; SE, standard error.
Treatment modality for limited stage SCCE (LS-SCCE)
Based on the multivariate analysis, chemotherapy was an independent prognostic factor of OS in patients with SCCE. Undoubtedly, chemotherapy was the main treatment in patients with ES SCCE (ES-SCCE). However, the primary treatment modalities established for patients with LS-SCCE are surgery-based multimodal therapy [surgery (S) ± chemotherapy (CT) ± radiotherapy (RT)] and definitive CRT. Therefore, we performed a subgroup analysis of these treatment modalities in the LS-SCCE cohort. Among the 140 patients in the final study cohort, 107 were diagnosed with LS-SCCE. Of these, 76 patients underwent surgery-based multimodal therapy, and 25 received definitive CRT. The remaining six patients received monotherapy alone (chemotherapy alone, n=3; radiotherapy alone, n=3) due to poor performance status and intolerance to both surgery and CRT. To ensure a robust and clinically relevant comparison between curative-intent strategies, these six patients receiving monotherapy were excluded from the subsequent survival analysis. Consequently, a formal comparative survival analysis was conducted between the surgery-based multimodal therapy group (n=76) and the definitive CRT group (n=25). Analysis of different treatment approaches for limited-stage SCCE revealed distinct clinical outcomes. The median OS was 26 months for patients receiving surgery-based multimodal therapy compared to 31 months for those receiving definitive CRT (P=0.97). Similarly, the median PFS was 17 months for the surgery-based multimodal therapy group vs. 16 months for the definitive CRT group (P=0.73). Notably, both multimodal therapeutic strategies demonstrated comparable efficacy, with no statistically significant differences observed in either OS or PFS between the two treatment approaches. These findings suggest that definitive CRT may represent a viable alternative to surgery-based multimodal therapy for patients with limited-stage SCCE (Table 4, Figures 3,4).
Table 4
| Treatment group | PFS | OS | |||||
|---|---|---|---|---|---|---|---|
| MST | χ2 | P | MST | χ2 | P | ||
| S ± CT ± RT | 17.00 (9.77–24.23) | 0.119 | 0.730 | 26.00 (16.09–35.91) | 0.001 | 0.97 | |
| CRT | 16.00 (11.52–20.48) | 31.00 (19.84–42.16) | |||||
CRT, chemoradiotherapy; CT, chemotherapy; LS-SCCE, limited stage small cell carcinoma of the esophagus; MST, median survival time; OS, overall survival; PFS, progression-free survival; RT, radiotherapy; S, surgery.
Discussion
SCCE is a malignant tumor of the digestive tract with a low incidence (15-17), however, it is highly malignant, characterized by early metastatic spread and poor prognosis. Owing to its unique clinical characteristics, no prospective clinical studies have been conducted, and there is a lack of clear consensus on the treatment regimen and prognostic factors. While many studies on SCCE are retrospective in nature, they are often associated with some limitations and drawbacks. First, their sample size was generally small, and most studies had only a few dozen of cases or less (2,18-20). Second, several studies with large sample sizes were based on database information, such as the Surveillance Epidemiology and End Results (SEER) database (4,21-23). However, because these cases came from multiple medical centers, there were some limitations such as incomplete basic information, selection bias, and inconsistent treatment methods. We reviewed 15-year SCCE cases at our center, with a sample size of 140 patients. All cases in this study were diagnosed and managed at our institution, ensuring comprehensive clinical documentation and standardized treatment protocols. This included consistent chemotherapy regimens, precisely defined radiotherapy target volumes and dosage parameters, as well as uniform surgical approaches. In this study, the clinical characteristics and prognostic factors of SCCE were analyzed, particularly the treatment of LS-SCCE, which remains controversial, with the ultimate objective of informing standardized treatment protocols.
SCCE occurs primarily in the elderly population. The median age at diagnosis in our cohort was 59 years, consistent with previous reports ranging from 58.8 to 67 years (7,24,25). A nationwide clinicopathological analysis encompassing 582 hospitals across 32 Chinese provinces reported a median age of 60 years for SCCE patients in China (16). Our cohort was stratified by age into two groups: <60 years (n=73) and ≥60 years (n=67). Comparative survival analysis revealed 1-, 3-, and 5-year OS rates of 80.82%, 26.03%, and 13.70% respectively for younger patients (<60 years), vs. 79.1%, 13.43%, and 4.48% for older patients (≥60 years). While univariate analysis demonstrated a statistically significant difference in MST (31.0 vs. 21.0 months, P=0.03), multivariate analysis failed to identify age as an independent prognostic factor for OS. These findings are consistent with the majority of published SCCE studies (5,25,26). Notably, only a single published study has identified advanced age as an independent predictor of poor survival in SCCE (22). However, the mean age of that study was 68.6±11.8 years, which was older than that of other studies, which might have affected the analysis results.
Our study demonstrated that the middle and lower esophagus were the primary tumor sites in 89.3% of cases (125/140), consistent with previous reports (3,17,26,27). However, there was no clear explanation for this finding. One plausible hypothesis involves tumor origin from amine precursor uptake and decarboxylase (APUD) cell (28), which are often found in the distal esophagus (29). Therefore, the middle and lower esophagus are the most common sites for SCCE. Another hypothesis is that SCCE is related to Merkel cells, which are abundant neuroepithelial cells in the middle esophageal area (30).
SCCE carries a particularly poor prognosis, as evidenced by multiple clinical studies. The current analysis demonstrates a median OS of 24.0 months (95% CI: 19.391‒28.609) with corresponding 1-, 3-, and 5-year survival rates of 79.3%, 20.0%, and 9.3%, respectively. These findings align with previous reports, including Miao et al.’s retrospective analysis of 113 SCCE cases showing a MST of 22.9 months with 1- and 3-year OS rates of 45% and 12% (25), and Jeene et al.’s study reporting an MST of 16 months and survival rates of 65%, 30%, and 22% at 1, 3, and 5 years respectively (2). The uniformly dismal long-term outcomes observed across studies likely reflect the intrinsic biological aggressiveness of small cell carcinomas, characterized by rapid proliferation, early metastatic spread, and frequent disease recurrence. This pattern mirrors that seen in other small cell malignancies, including SCLC, where reported MST ranges from 10–17 months depending on disease stage (31-34), with 5-year survival rates consistently below 10% (35). Similarly, extrapulmonary small cell carcinomas demonstrate comparably poor outcomes, with MST ranging from 3–27 months and 5-year survival rates approximating 13% (36-39). Distant metastasis represents the predominant mode of treatment failure in SCCE. In our cohort, 78 patients (55.7%) experienced disease progression following first-line therapy, with distant metastases accounting for 52.6% (41/78) of these cases. This pattern of systemic dissemination is consistent with Miao et al.’s findings, where 31.0% of patients developed recurrence or metastases, with distant sites involved in 77.1% (27/35) of these cases (25). The high frequency of metastatic spread underscores the need for effective systemic therapies in SCCE management.
Chemotherapy has always played a very important role in the treatment of various small cell tumors because of its aggressive nature and ease of metastasis. Our multivariate Cox regression analysis identified chemotherapy as a significant independent prognostic factor for OS in SCCE (HR, 0.519; 95% CI: 0.271‒0.992; P=0.047). These findings corroborate existing literature, including Li et al.’s report of chemotherapy as an independent predictor of cancer-specific survival (21) and SEER database analyses confirming its prognostic significance (22). Although standardized treatment protocols for SCCE have not been established, chemotherapy is universally recognized as the mainstay of treatment for extensive-stage disease (ES-SCCE) and constitutes an essential element of combined modality therapy for LS-SCCE.
Despite the poor long-term survival, we noted that SCCE was sensitive to first-line treatment. In our study, the ORR after first-line treatment was 87.1% (122/140). This robust treatment response highlights the critical importance of optimal initial therapeutic strategy selection, particularly for patients with limited-stage disease who may achieve definitive disease control. However, the management of LS-SCCE remains subject to clinical controversy regarding the choice between surgical and non-surgical local treatment modalities. Therefore, we performed a subgroup analysis to compare surgery-based multimodal therapy and definitive CRT in patients with LS-SCCE. Wang’s retrospective study reported superior survival outcomes with multimodal therapy compared to monotherapy (15.5 vs. 9.3 months, P=0.02) (18). However, it is controversial whether surgery-based multimodal therapy (S ± CT ± RT) or definitive CRT is the preferred treatment modality. Our study revealed no significant difference in outcomes between patients with LS-SCCE who received and those treated with definitive CRT (26 vs. 31 months, P=0.976). It suggested that CRT might be recommended as first-line treatment for patients with LS-SCCE, especially for those patients who were intolerant of surgery or unwilling to undergo surgery (40). These findings were further corroborated by an independent study demonstrating comparable overall and recurrence-free survival outcomes between patients receiving CRT and those undergoing surgery with adjuvant therapy (P>0.05) (41), providing external validation of our results. In the study by Yan et al. focusing on LS-SCCE, no significant survival difference was observed between patients undergoing surgery-based multimodal therapy and those receiving definitive CRT. Notably, definitive CRT was associated with significantly improved OS compared to surgery in patients older than 60 years (median OS: 36.0 vs. 20.9 months, P=0.007) (42).
We acknowledge the inherent limitations of this study. Firstly, its retrospective nature over a 15-year period introduces potential biases, including selection bias and heterogeneity in diagnostic and therapeutic approaches that may have evolved over time. Secondly, although this is one of the largest single-institution studies on SCCE, the sample size, particularly in subgroup analyses (e.g., the CRT group for LS-SCCE), remains relatively small, which may limit the statistical power to detect significant differences. Finally, treatment strategies were not randomized but were determined by multidisciplinary team discussion based on individual patient and disease characteristics, which could lead to confounding by indication. Despite these limitations, our findings provide valuable insights into the management of this rare malignancy.
Conclusions
Cox multivariate regression analysis suggested that chemotherapy is an independent prognostic factor for SCCE. According to the LS-SCCE analysis, patients who received multimodal therapy had longer OS and PFS than those who underwent chemotherapy alone. However, there was no significant difference in OS and PFS between surgery-based multimodality therapy and CRT, suggesting that CRT might be an effective first-line treatment for LS-SCCE and is not inferior to surgery. Our study was retrospective, and the conclusions are expected to provide a reference for the standardized treatment of SCCE. In the future, larger case-prospective studies are needed to provide high-level evidence for evidence-based medicine in the standardized treatment of SCCE.
Acknowledgments
None.
Footnote
Reporting Checklist: The authors have completed the STROBE reporting checklist. Available at https://jgo.amegroups.com/article/view/10.21037/jgo-2025-414/rc
Data Sharing Statement: Available at https://jgo.amegroups.com/article/view/10.21037/jgo-2025-414/dss
Peer Review File: Available at https://jgo.amegroups.com/article/view/10.21037/jgo-2025-414/prf
Funding: This study was supported by
Conflicts of Interest: All authors have completed the ICMJE uniform disclosure form (available at https://jgo.amegroups.com/article/view/10.21037/jgo-2025-414/coif). The authors have no conflicts of interest to declare.
Ethical Statement: The authors are accountable for all aspects of the work in ensuring that questions related to the accuracy or integrity of any part of the work are appropriately investigated and resolved. The study was conducted in accordance with the Declaration of Helsinki and its subsequent amendments. The study was approved by the Ethics Committee of Clinical Oncology School of Fujian Medical University, Fujian Cancer Hospital, Fuzhou, China (No. K2023-438-01) and informed consent was obtained from all individual participants.
Open Access Statement: This is an Open Access article distributed in accordance with the Creative Commons Attribution-NonCommercial-NoDerivs 4.0 International License (CC BY-NC-ND 4.0), which permits the non-commercial replication and distribution of the article with the strict proviso that no changes or edits are made and the original work is properly cited (including links to both the formal publication through the relevant DOI and the license). See: https://creativecommons.org/licenses/by-nc-nd/4.0/.
References
- Mckeown F. Oat-cell carcinoma of the oesophagus. J Pathol Bacteriol 1952;64:889-91. [Crossref] [PubMed]
- Jeene PM, Geijsen ED, Muijs CT, et al. Small Cell Carcinoma of the Esophagus: A Nationwide Analysis of Treatment and Outcome at Patient Level in Locoregional Disease. Am J Clin Oncol 2019;42:534-8. [Crossref] [PubMed]
- Chen WW, Wang F, Zhang DS, et al. Primary small cell carcinoma of the esophagus: clinicopathological study of 44 cases. BMC Cancer 2014;14:222. [Crossref] [PubMed]
- Kukar M, Groman A, Malhotra U, et al. Small cell carcinoma of the esophagus: a SEER database analysis. Ann Surg Oncol 2013;20:4239-44. [Crossref] [PubMed]
- Xu L, Li Y, Liu X, et al. Treatment Strategies and Prognostic Factors of Limited-Stage Primary Small Cell Carcinoma of the Esophagus. J Thorac Oncol 2017;12:1834-44. [Crossref] [PubMed]
- Ji A, Jin R, Zhang R, et al. Primary small cell carcinoma of the esophagus: progression in the last decade. Ann Transl Med 2020;8:502. [Crossref] [PubMed]
- Wong AT, Shao M, Rineer J, et al. Treatment and survival outcomes of small cell carcinoma of the esophagus: an analysis of the National Cancer Data Base. Dis Esophagus 2017;30:1-5. [PubMed]
- Koide N, Saito H, Suzuki A, et al. Clinicopathologic features and histochemical analyses of proliferative activity and angiogenesis in small cell carcinoma of the esophagus. J Gastroenterol 2007;42:932-8. [Crossref] [PubMed]
- Hou X, Wei JC, Wu JX, et al. Multidisciplinary modalities achieve encouraging long-term survival in resectable limited-disease esophageal small cell carcinoma. PLoS One 2013;8:e69259. [Crossref] [PubMed]
- Ding J, Ji J, Zhu W, et al. A retrospective study of different treatments of limited-stage small-cell esophageal carcinoma and associated prognostic factor analysis. Dis Esophagus 2013;26:696-702. [Crossref] [PubMed]
- Stahel RA. Diagnosis, staging, and prognostic factors of small cell lung cancer. Curr Opin Oncol 1991;3:306-11. [Crossref] [PubMed]
- Micke P, Faldum A, Metz T, et al. Staging small cell lung cancer: Veterans Administration Lung Study Group versus International Association for the Study of Lung Cancer--what limits limited disease? Lung Cancer 2002;37:271-6. [Crossref] [PubMed]
- Rice TW, Gress DM, Patil DT, et al. Cancer of the esophagus and esophagogastric junction-Major changes in the American Joint Committee on Cancer eighth edition cancer staging manual. CA Cancer J Clin 2017;67:304-17.
- Cai G, Wang J, Zou B, et al. Preoperative Chemotherapy for Limited-stage Small Cell Carcinoma of the Esophagus. Ann Thorac Surg 2022;114:1220-8. [Crossref] [PubMed]
- Gu YM, Yang YS, Shi GD, et al. Limited-stage small cell carcinoma of the esophagus treated with curative esophagectomy: A multicenter retrospective cohort study. J Surg Oncol 2022;126:1396-402. [Crossref] [PubMed]
- Wang LD, Li X, Song XK, et al. Clinical characteristics of 272 437 patients with different histopathological subtypes of primary esophageal malignant tumors. Zhonghua Nei Ke Za Zhi 2022;61:1023-30. [PubMed]
- Al Mansoor S, Ziske C, Schmidt-Wolf IG. Primary small cell carcinoma of the esophagus: patient data metaanalysis and review of the literature. Ger Med Sci 2013;11:Doc12. [PubMed]
- Wang HH, Zaorsky NG, Meng MB, et al. Multimodality therapy is recommended for limited-stage combined small cell esophageal carcinoma. Onco Targets Ther 2015;8:437-44. [PubMed]
- Chen B, Yang H, Ma H, et al. Radiotherapy for small cell carcinoma of the esophagus: outcomes and prognostic factors from a retrospective study. Radiat Oncol 2019;14:210. [Crossref] [PubMed]
- Panda GS, Noronha V, Yadav S, et al. Small cell carcinoma of the oesophagus: experience of an Indian Tertiary Cancer Centre. Ecancermedicalscience 2022;16:1393. [Crossref] [PubMed]
- Li T, Chen S, Zhang Z, et al. Chemotherapy Plus Radiotherapy Versus Radiotherapy in Patients With Small Cell Carcinoma of the Esophagus: A SEER Database Analysis. Cancer Control 2021;28:1073274821989321. [Crossref] [PubMed]
- Li J, Ma J, Wang H, et al. Population-based analysis of small cell carcinoma of the esophagus using the SEER database. J Thorac Dis 2020;12:3529-38. [Crossref] [PubMed]
- Chen C, Hu H, Zheng Z, et al. Clinical characteristics, prognostic factors, and survival trends in esophageal neuroendocrine carcinomas: A population-based study. Cancer Med 2022;11:4935-45. [Crossref] [PubMed]
- Wang N, Li X, Luo H, et al. Prognostic value of pretreatment inflammatory biomarkers in primary small cell carcinoma of the esophagus. Thorac Cancer 2019;10:1913-8. [Crossref] [PubMed]
- Miao H, Li R, Chen D, et al. Survival outcomes and prognostic factors of primary small cell carcinoma of the esophagus. J Thorac Dis 2021;13:2790-802. [Crossref] [PubMed]
- Zhu Y, Qiu B, Liu H, et al. Primary small cell carcinoma of the esophagus: review of 64 cases from a single institution. Dis Esophagus 2014;27:152-8. [Crossref] [PubMed]
- Xiao Q, Xiao H, Ouyang S, et al. Primary small cell carcinoma of the esophagus: Comparison between a Chinese cohort and Surveillance, Epidemiology, and End Results (SEER) data. Cancer Med 2019;8:1074-85. [Crossref] [PubMed]
- Doherty MA, McIntyre M, Arnott SJ. Oat cell carcinoma of esophagus: a report of six British patients with a review of the literature. Int J Radiat Oncol Biol Phys 1984;10:147-52. [Crossref] [PubMed]
- Chen SB, Yang JS, Yang WP, et al. Treatment and prognosis of limited disease primary small cell carcinoma of esophagus. Dis Esophagus 2011;24:114-9. [Crossref] [PubMed]
- Harmse JL, Carey FA, Baird AR, et al. Merkel cells in the human oesophagus. J Pathol 1999;189:176-9. [Crossref] [PubMed]
- Horn L, Mansfield AS, Szczęsna A, et al. First-Line Atezolizumab plus Chemotherapy in Extensive-Stage Small-Cell Lung Cancer. N Engl J Med 2018;379:2220-9. [Crossref] [PubMed]
- Peng A, Li G, Xiong M, et al. Role of surgery in patients with early stage small-cell lung cancer. Cancer Manag Res 2019;11:7089-101. [Crossref] [PubMed]
- Paz-Ares L, Dvorkin M, Chen Y, et al. Durvalumab plus platinum-etoposide versus platinum-etoposide in first-line treatment of extensive-stage small-cell lung cancer (CASPIAN): a randomised, controlled, open-label, phase 3 trial. Lancet 2019;394:1929-39. [Crossref] [PubMed]
- Herzog BH, Devarakonda S, Govindan R. Overcoming Chemotherapy Resistance in SCLC. J Thorac Oncol 2021;16:2002-15. [Crossref] [PubMed]
- Kalemkerian GP, Schneider BJ. Advances in Small Cell Lung Cancer. Hematol Oncol Clin North Am 2017;31:143-56. [Crossref] [PubMed]
- Erdem GU, Özdemir NY, Demirci NS, et al. Small cell carcinoma of the urinary bladder: changing trends in the current literature. Curr Med Res Opin 2016;32:1013-21. [Crossref] [PubMed]
- Haider K, Shahid RK, Finch D, et al. Extrapulmonary small cell cancer: a Canadian province’s experience. Cancer 2006;107:2262-9. [Crossref] [PubMed]
- Frazier SR, Kaplan PA, Loy TS. The pathology of extrapulmonary small cell carcinoma. Semin Oncol 2007;34:30-8. [Crossref] [PubMed]
- Berniker AV, Abdulrahman AA, Teytelboym OM, et al. Extrapulmonary small cell carcinoma: imaging features with radiologic-pathologic correlation. Radiographics 2015;35:152-63. [Crossref] [PubMed]
- Yang H, Li Y, Ge H. The role of radiotherapy in small cell carcinoma of the esophagus: a retrospective study. Radiat Oncol 2025;20:79. [Crossref] [PubMed]
- Zhao K, Huang Z, Si Y, et al. Use of Chemoradiotherapy as a Treatment Option for Patients with Limited-Stage Primary Small Cell Carcinoma of the Esophagus. Cancer Manag Res 2021;13:613-23. [Crossref] [PubMed]
- Yan H, Zhu H, Cai Y, et al. Treatment strategies for limited-stage small cell carcinoma of the esophagus: evidence from a Chinese multicenter cohort study and the American SEER database. J Thorac Dis 2024;16:7787-96. [Crossref] [PubMed]

