Metformin reshapes the tumor microenvironment and enhances prognosis in invasive pancreatic ductal adenocarcinoma with diabetes mellitus
Highlight box
Key findings
• Among patients with resectable pancreatic ductal adenocarcinoma (PDAC) and pre-existing diabetes, the survival benefit of metformin use with increased intratumoral CD8(+) T cell density was particularly evident in those who underwent upfront surgery, whereas not significant in those who received neoadjuvant therapy.
What is known and what is new?
• Metformin use improves survival in patients with resectable PDAC and pre-existing diabetes.
• The density of CD8(+) T cells was higher and CD8/CD3 ratio increased in resected PDAC from metformin-treated patients compared to non-users. The difference was particularly evident in patients who underwent upfront surgery.
What is the implication, and what should change now?
• Metformin use might offer advantages for the postoperative outcomes in PDAC patients who underwent upfront surgery.
Introduction
Pancreatic ductal adenocarcinoma (PDAC) is an increasingly prevalent malignancy and ranking as the 7th leading cause of cancer death worldwide (1). Diabetes mellitus (DM) is a well-established risk factor for pancreatic cancer, as well as for various other malignancies. Long-standing diabetes (>3 years) has been associated with a 1.5- to 2.4-fold increased risk of pancreatic cancer (2,3). Conversely, accumulating evidence suggests that pancreatic cancer itself can induce β-cell dysfunction, peripheral insulin resistance, and subsequent diabetes. These metabolic alterations, often presenting as new-onset diabetes, may serve as an early diagnostic marker for pancreatic cancer (4), underscoring the close interplay between pancreatic cancer and diabetes.
Despite advancements in surgical and systemic therapies, the prognosis of PDAC remains poor, with a 5-year postoperative survival rate of only 20–40% (5). Among these patients, those with DM have been reported to have an especially poor prognosis. In recent years, metformin, a widely used first-line treatment for type 2 DM, has attracted increasing attention for its potential anti-cancer properties (6). Epidemiological studies have shown that metformin reduces the incidence of various malignancies, including PDAC, in patients with type 2 DM (7-10). Moreover, a number of clinical studies have suggested that metformin use may improve the survival of cancer patients, although the magnitude of this effect appears to vary by cancer type (11,12). In the context of PDAC, several retrospective studies have reported an association between metformin use and improved survival outcomes (13-16). However, conflicting results have also been reported, likely due to heterogeneity in study design, treatment regimens, and patient selection criteria (17,18).
In preclinical models, metformin has been shown to suppress tumor growth and prolong survival in multiple murine models of PDAC (19-21). While metformin’s anti-tumor mechanisms are not yet fully elucidated, previous studies have demonstrated that it can directly inhibit tumor cell proliferation and survival via both AMP-activated protein kinase (AMPK)-dependent and AMPK-independent pathways (22,23). More recently, growing evidence suggests that metformin’s anti-tumor efficacy may be mediated, at least in part, by modulation of the host immune response, thereby enhancing anti-tumor immunity (24,25).
However, the impact of oral metformin intake on prognosis and the tumor immune microenvironment (TIME), particularly its effects on intratumoral T lymphocytes, remains incompletely understood in PDAC patients. To address this gap, we investigated retrospectively survival outcomes and T cell infiltration patterns in pancreatic cancer patients with diabetes who underwent curative resection at our institution, comparing those who received metformin with those who did not. We present this article in accordance with the REMARK reporting checklist (available at https://jgo.amegroups.com/article/view/10.21037/jgo-2025-457/rc).
Methods
Patients
This retrospective study included 143 patients who underwent surgery for invasive PDAC at Jichi Medical University Hospital between April 2010 and March 2022. Patients with distant metastases or multiple organ resections were excluded. Clinical data—including surgical procedures, medical history, medication use, preoperative test results, pathological findings, and outcomes—were retrieved from electronic medical records. This study was conducted in accordance with the Declaration of Helsinki and its subsequent amendments. The study was approved by the Ethical Committee of Jichi Medical University Hospital (approval No. Clinic A21-064). Owing to the anonymous nature of the data, the requirement for written informed consent was waived.
Reagents
The mAbs targeting CD3 (clone SP7: MA5-14524) were obtained from Invitrogen (Thermo Fisher Scientific, MA, USA), the mAbs targeting CD8α (clone 1G2B10) from Proteintech (Rosemont, USA) and additional reagents for immunohistochemistry (IHC) such as Signal Enhancer HIKARI, antibody dilution buffer and blocking Solution One Histo from Nacalai Tesque (Kyoto, Japan).
Histopathology, multiple IHC, and image processing
Surgical specimens were fixed in formalin, embedded in paraffin, and sectioned into 4-µm-thick slices for hematoxylin and eosin (HE) staining and IHC. The pathological response in tumors which received neoadjuvant treatment was determined according to College of American Pathologists Classification (26). Multiplex immunostaining and image processing were performed as previously described (27). Briefly, after deparaffinization, tissue sections were stained with hematoxylin for 1 minute and scanned using the OlyVIA® SLIDEVIEW VS200 (Evident Corporation, Tokyo, Japan). Endogenous peroxidase activity was blocked by immersing the sections in a 0.3% hydrogen peroxide solution for 30 minutes. Antigen retrieval and hematoxylin removal were achieved by immersing the sections in 10 mM sodium citrate buffer and heating them in a microwave oven for 10 minutes. To prevent non-specific binding, a blocking agent (Blocking One Histo, Nacalai Tesque, Kyoto, Japan) was applied.
The sections were then incubated with a primary antibody against CD3 (1:150 dilution) at room temperature for 60 minutes. Following washing, the sections were treated with a rabbit-specific kit from the Histofine Simple Stain PO (M) (Nichirei Bioscience Inc., Tokyo, Japan). T cells were visualized using the ImmPACT® AMEC Red Substrate Kit (Vector Laboratories, Newark, CA, USA), enclosed in VectaMount AQ aqueous mounting medium (Vector Laboratories, Newark, CA, USA), and subsequently scanned. The sections were then dehydrated in an alcohol gradient for 2 minutes to remove the 3-amino-9-ethylcarbazole (AEC) reaction product. After rehydration, they were incubated in 10 mM sodium citrate buffer in a microwave oven for 10 minutes to remove the primary antibody. Subsequently, the sections were stained with a primary antibody against CD8α (1:2,000 dilution).
Digitized images were iteratively co-registered using the CellProfiler version 2.1.1 pipeline “Alignment_Batch.cppipe” (General Public License version 2.0) to ensure precise pixel-level alignment. For visualization, co-registered images were converted into pseudo-colored single-marker images and combined using ImageJ Fiji (Bethesda, Maryland, USA, National Institutes of Health). Tumor-infiltrating T cell density was quantified by measuring the number of CD3-positive and CD8-positive T cells per square millimeter at the tumor margin, based on the average of three randomly selected areas.
Statistical analyses
Statistical analyses of clinicopathological data were performed using EZR (28). Differences in clinical and pathological factors were evaluated using the Mann-Whitney U test or Fisher’s exact test. Recurrence-free survival (RFS) and overall survival (OS) were assessed using the Kaplan-Meier method, with significance determined by the log-rank test. Statistical analysis of IHC data was conducted using GraphPad Prism 9. A P value <0.05 was considered statistically significant for all analyses.
Results
Patient characteristics
Among the 143 patients who underwent curative resection for PDAC, 65 (45.5%) were diagnosed with DM at the time of surgery (Table 1); 65 patients (45.5%) received neoadjuvant therapy prior to surgery. For patients with resectable PDAC, radiotherapy combined with S-1 was administered in 27 cases prior to 2019. Since 2019, two courses of gemcitabine plus S-1 (GS) therapy have been employed in 32 cases, in accordance with the results of the Prep-02/JSAP05 study (29). Patients with borderline resectable PDAC received either gemcitabine plus nab-paclitaxel (GnP) or FOLFIRINOX (GnP: 5 cases, FOLFIRINOX: 1 case). Adjuvant chemotherapy, consisting of oral S-1 within 10 weeks or gemcitabine administration, was provided to 115 patients (80.4%). The proportion of patients receiving adjuvant chemotherapy was significantly lower in the diabetic group compared to the non-diabetic group (72.3% vs. 87.1%, P=0.03). However, no significant differences were observed in other clinical characteristics between the two groups. Pathological factors were analyzed separately based on receipt of neoadjuvant therapy, and no significant differences were identified between diabetic and non-diabetic patients in either subgroup.
Table 1
| Factors | Non-DM (n=78) | DM (n=65) | P value |
|---|---|---|---|
| Clinical findings | |||
| Age, years | 71.5 [36–86] | 70 [49–84] | 0.95 |
| Sex (male/female) | 40/38 | 39/26 | 0.32 |
| BMI, kg/m2 | 22.2 [15.3–32.0] | 22.0 [16.7–34.7] | 0.66 |
| Tumor site (Ph/Pb, Pt) | 41/37 | 33/32 | 0.87 |
| HbA1c (%) | 5.8 [5.0–6.4] | 7.3 [4.9–15.4] | <0.001 |
| Adjuvant chemotherapy (−/+) | 10/68 | 18/47 | 0.03 |
| Neoadjuvant therapy (−/+) | 46/32 | 32/33 | 0.31 |
| Pathological findings | |||
| Patients without neoadjuvant therapy (n=78) | |||
| T classification (t1/t2/t3/t4) | 7/1/33/5 | 7/1/23/1 | 0.78 |
| Lymph node metastasis (−/+) | 27/19 | 18/14 | >0.99 |
| vascular invasion (−/+) | 4/42 | 2/30 | >0.99 |
| lymph canal invasion (−/+) | 22/24 | 12/20 | 0.49 |
| neural invasion (−/+) | 9/37 | 2/30 | 0.11 |
| Patients with neoadjuvant therapy (n=65) | |||
| T classification (t1/t2/t3/t4) | 7/0/25/0 | 6/1/25/1 | 0.81 |
| Lymph node metastasis (−/+) | 12/20 | 19/14 | 0.80 |
| vascular invasion (−/+) | 4/28 | 6/27 | 0.73 |
| lymph canal invasion (−/+) | 19/13 | 8/25 | 0.19 |
| neural invasion (−/+) | 6/26 | 4/29 | 0.51 |
Data are presented as median [range] or number. BMI, body mass index; DM, diabetes mellitus; HbA1c, hemoglobin A1c; Pb, pancreatic body; Ph, pancreatic head; Pt, pancreatic tail.
The impact of metformin intake on patient outcome
Among the 65 diabetic patients, there was a trend toward shorter RFS and OS compared to non-diabetic patients; however, these differences did not reach statistical significance (Figure 1). Within the diabetic cohort, 17 patients (26.1%) were receiving metformin at the time of surgery (Table 2). No significant differences in clinical characteristics were observed between the metformin group and the remaining 48 diabetic patients not receiving metformin.
Table 2
| Factors | Metformin | P value | |
|---|---|---|---|
| Not taken (n=48) | Taken (n=17) | ||
| Clinical findings | |||
| Age, years | 70.5 [57–84] | 71.5 [49–84] | 0.80 |
| Sex (male/female) | 27/21 | 12/5 | 0.39 |
| BMI, kg/m2 | 21.7 [16.7–30.8] | 22.9 [17.0–34.7] | 0.27 |
| Tumor site (Ph/Pb, Pt) | 24/24 | 9/8 | >0.99 |
| HbA1c (%) | 7.3[4.9–15.4] | 7.4 [6.2–9.6] | 0.88 |
| Adjuvant chemotherapy (−/+) | 15/33 | 3/14 | 0.36 |
| Neoadjuvant therapy (−/+) | 24/24 | 8/9 | 0.39 |
| Pathological findings | |||
| Patients without neoadjuvant therapy (n=32) | |||
| T classification (t1/t2/t3/t4) | 4/1/18/1 | 3/0/5/0 | 0.47 |
| Lymph node metastasis (−/+) | 12/12 | 6/2 | 0.41 |
| vascular invasion (−/+) | 1/23 | 1/7 | 0.44 |
| lymph canal invasion (−/+) | 7/17 | 5/3 | 0.12 |
| neural invasion (−/+) | 1/23 | 1/7 | 0.44 |
| Patients with neoadjuvant therapy (n=33) | |||
| T classification (pCR/t1/t2/t3/t4) | 0/3/1/19/1 | 1/2/0/6/0 | 0.34 |
| Lymph node metastasis (−/+) | 15/9 | 4/5 | 0.44 |
| vascular invasion (−/+) | 3/21 | 3/6 | 0.31 |
| lymph canal invasion (−/+) | 17/7 | 8/1 | 0.39 |
| neural invasion (−/+) | 1/23 | 3/6 | 0.05 |
| CAP classification (3/≤2) | 20/4 | 5/4 | 0.17 |
Data are presented as median [range] or number. BMI, body mass index; CAP, College of American Pathologists; HbA1c, hemoglobin A1c; Pb, pancreatic body; pCR, pathological complete response; Ph, pancreatic head; Pt, pancreatic tail.
Pathological analysis was stratified based on whether patients had undergone neoadjuvant therapy. Among patients who underwent upfront surgery, no significant differences were noted between metformin users and non-users. However, among the 33 patients who received neoadjuvant therapy, the metformin group exhibited a lower incidence of perineural invasion compared to non-users (35.2% vs. 47.9%, P=0.050). Additionally, the metformin group showed a trend toward a higher pathological response rate to neoadjuvant chemotherapy, although this difference did not reach statistical significance (23.5% vs. 8.3%, P=0.17).
In diabetic patients receiving metformin demonstrated improved survival outcomes, with significantly better RFS [hazard ratio (HR) =0.46, P=0.03] and OS (HR =0.30, P=0.01) (Figure 2). This survival benefit was particularly evident in patients who underwent upfront surgery (RFS: HR =0.29, P=0.009; OS: HR =0.2,8 P=0.02). In contrast, no significant differences were observed among those who received neoadjuvant therapy, including neoadjuvant chemoradiotherapy (NACRT) and NAC-GS (Figure 3).
In univariate analysis, metformin use was associated with improved RFS (HR =0.42, P=0.03) and remained an independent prognostic factor in multivariate analysis (HR =0.40, P=0.02), along with lymph node metastasis and adjuvant chemotherapy. Similarly, metformin use was a prognostic factor for OS in univariate analysis (HR =0.237, P=0.02) and remained an independent factor in multivariate analysis [HR =0.206, 95% confidence interval (CI): 0.054–0.776, P=0.02], together with age >71 years, lymph node metastasis, and adjuvant chemotherapy (Table 3).
Table 3
| Clinicopathological factors | RFS | OS | |||||||||
|---|---|---|---|---|---|---|---|---|---|---|---|
| Univariate | Multivariate | Univariate | Multivariate | ||||||||
| HR (95% CI) | P value | HR (95% CI) | P value | HR (95% CI) | P value | HR (95% CI) | P value | ||||
| Age ≥71 years | 1.365 (0.715–2.606) | 0.35 | 2.179 (0.924–5.135) | 0.07 | 3.093 (1.138–8.410) | 0.03 | |||||
| Male | 1.365 (0.720–2.587) | 0.34 | 1.692 (0.739–3.869) | 0.21 | |||||||
| BMI ≥22.1 kg/m2 | 0.959 (0.509–1.808) | 0.90 | 1.022 (0.439–2.376) | 0.96 | |||||||
| Tumor location = Ph | 1.169 (0.621–2.202) | 0.63 | 1.315 (0.576–3.001) | 0.52 | |||||||
| Lymph node metastasis (+) | 2.364 (1.236–4.523) | 0.009 | 2.870 (1.465–5.623) | 0.002 | 2.467 (1.055–5.771) | 0.04 | 2.512 (1.017–6.204) | 0.045 | |||
| Neoadjuvant therapy | 0.686 (0.359–1.312) | 0.26 | 0.246 (0.090–0.674) | 0.006 | 0.688 (0.194–2.435) | 0.56 | |||||
| Adjuvant chemotherapy | 0.304 (0.154–0.601) | 0.006 | 0.262 (0.129–0.530) | <0.001 | 0.129 (0.047–0.353) | <0.001 | 0.187 (0.053–0.658) | 0.008 | |||
| HbA1c >7.3% | 0.539 (0.437–1.543) | 0.54 | 1.258 (0.540–2.931) | 0.59 | |||||||
| Postoperative complication | 1.124 (0.641–2.453) | 0.51 | 1.121 (0.470–2.674) | 0.80 | |||||||
| Blood loss ≥550 g | 1.274 (0.651–2.491) | 0.48 | 1.029 (0.427–2.476) | 0.95 | |||||||
| Intake of metformin | 0.417 (0.190–0.915) | 0.03 | 0.402 (0.183–0.885) | 0.02 | 0.237 (0.069–0.813) | 0.02 | 0.206 (0.054–0.776) | 0.02 | |||
BMI, body mass index; CI, confidence interval; HbA1c, hemoglobin A1c; Ph, pancreas head; HR, hazard ratio; RFS, recurrence free survival; OS, overall survival.
The impact of metformin on the TIME
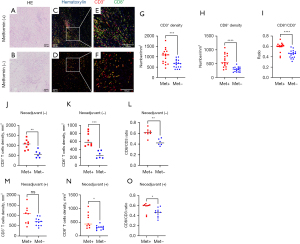
We analyzed the density of CD3(+) and/or CD8(+) T cells, as well as the CD8/CD3 ratio within tumor tissues, using IHC. This analysis was conducted in 17 patients from the metformin group and 17 propensity score-matched patients from the non-metformin group to minimize the influence of confounding factors (Table 4). Representative images of HE and multiplex IHC are shown in Figure 4A-4F. In these images, CD3-positive and CD8-positive T cells are stained red and green, respectively. Consequently, CD3(+)CD8(−) T cells appear red, while CD3(+)CD8(+) T cells appear yellow. These T cells were predominantly localized around the tumor periphery.
Table 4
| Factors | Metformin | P value | |
|---|---|---|---|
| No taken (n=17) | Taken (n=17) | ||
| Age, years | 70 [59–84] | 71.0 [49–84] | >0.99 |
| Gender (male/female) | 13/4 | 12/5 | >0.99 |
| BMI, kg/m2 | 22.5 [17.6–26.8] | 22.9 [17.0–34.7] | 0.86 |
| Tumor location (Ph/Pb, Pt) | 10/7 | 9/8 | >0.99 |
| Neoadjuvant therapy (−/+) | 6/11 | 8/9 | 0.73 |
| Tumor depth (pCR/t1/t2/t3/t4) | 0/4/0/13/0 | 1/5/0/11/0 | 0.86 |
| Lymph node metastasis (−/+) | 10/7 | 10/7 | >0.99 |
| Vascular invasion (−/+) | 2/15 | 4/13 | 0.66 |
| Lymphatic invasion (−/+) | 11/6 | 13/4 | 0.71 |
| Neural invasion (−/+) | 2/15 | 4/13 | 0.66 |
| Adjuvant chemotherapy (−/+) | 3/14 | 3/14 | >0.99 |
| HbA1c (%) | 7.2 [5.8–10.0] | 7.4 [6.2–9.6] | 0.76 |
Data are presented as median [range] or number. BMI, body mass index; HbA1c, hemoglobin A1c; Pb, pancreatic body; pCR, pathological complete response; PDAC, pancreatic ductal adenocarcinoma; Ph, pancreatic head; Pt, pancreatic tail.
The density of total CD3(+) T cells was significantly higher in the metformin group compared to the non-metformin group {median =1,087 [453–1,783] vs. 667 [391–987] cells/mm2, P<0.001}. Furthermore, the density of CD3(+)CD8(+) T cells was more markedly elevated in the metformin group {median =538 [279–1,079] vs. 295 [195–481] cells/mm2, P<0.001}, accompanied by a significantly increased CD8/CD3 ratio (58.8% vs. 45.1%, P<0.001) (Figure 4G-4I). These elevations in metformin group were kept when confined to upfront resected PDAC {CD3(+) T cells: median =1,074 [736.3–1,438] vs. 558.3 [390.7–870] cells/mm2, P=0.003, CD3(+)CD8(+) T cells: median =581.2 [485.7–904] vs. 247.7 [184.3–380] cells/mm2, P<0.001, CD8/CD3 ratio: 61.7% (47.4–73.7%) vs. 43.4% (35.9–51.6%), P=0.003} (Figure 4J-4L). In those who underwent neoadjuvant therapy, significant differences were not observed on the density of CD3(+) T cells {median =1087 [452.7–1,783] vs. 695.3 [392–987.3] cells/mm2, P=0.15}, while the density of CD3(+) CD8(+) T cells and CD3/CD8 ratio were higher in metformin group {CD3(+) CD8(+) T cells: median =434.3 [279.3–1,080] vs. 309.7 [195.7–481.7] cells/mm2, P=0.013, CD8/CD3 ratio: 60.4% (38.3–64.0%) vs. 46.0% (31.0–58.9%), P=0.01} (Figure 4M-4O).
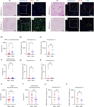
Subsequently, the impact of metformin intake on the intratumoral myeloid cells was analyzed. Representative images are shown in Figure 5A-5L. Metformin intake significantly suppressed the intratumoral infiltration of neutrophils as a whole {Figure 5M, median =126.7 [32–1,008] vs. 417.3 [61.3–1,561] cells/mm2, P=0.02} and when confined to those who received neoadjuvant therapy {Figure 5N, median =90.7 [32–568] vs. 417.3 [77.3–1,561] cells/mm2, P=0.03}. This trend was seen in patients who underwent upfront surgery, although it was not statistically significant {Figure 5O, median =244.7 [42.7–1,009] vs. 727.3 [61.3–1,215] cells/mm2, P=0.18}. Intratumoral neutrophils sparsely formed MPO(+)citH3(+) neutrophil extracellular traps (NETs). Metformin intake did not have significant impact on NETs formation (Figure 5P-5R), intratumoral infiltration of CD68(+) macrophage (Figure 5P) or that of CD163(+) M2 macrophage (Figure 5S-5V), regardless of neoadjuvant therapy.
Discussion
Epidemiological studies have suggested a positive association between metformin use and improved survival in diabetic patients with PDAC, although outcomes appear to be influenced by tumor stage, treatment modality, concomitant medications, and other confounding factors (23). In the present cohort, we evaluated the clinical outcomes of diabetic patients who underwent curative resection for PDAC and found that both RFS and OS were significantly improved in the metformin group compared to the non-metformin group. Multivariate analysis further identified metformin use as an independent prognostic factor for favorable outcomes. These findings are consistent with those of Jang et al., who reported that among 764 patients undergoing surgical resection for PDAC, metformin users exhibited improved cancer-specific survival in a dose-dependent manner (14). Collectively, these data strongly suggest that metformin use may reduce mortality in patients with resectable pancreatic cancer and pre-existing diabetes.
More importantly, immunohistochemical analysis demonstrated that the number of tumor-infiltrating lymphocytes (TILs), particularly CD8(+) T cells, was significantly higher in tumors from patients in the metformin group than in those from non-users. Recent studies have highlighted metformin’s immunomodulatory effects in both preclinical and clinical settings. For example, Eikawa et al. demonstrated that metformin enhances the infiltration and cytotoxic activity of CD8(+) T cells in murine tumor models (30). Finisguerra et al. reported that metformin prevents CD8(+) T cell apoptosis in hypoxic and immunosuppressive tumor microenvironments, potentiating the efficacy of chemotherapy when combined with cyclophosphamide (31). Crist et al. further showed that metformin enhances natural killer (NK) cell-mediated cytotoxicity in patients with head and neck squamous cell carcinoma (32). Additionally, increased CD8(+) TIL density has been observed in metformin-treated patients with various malignancies, including head and neck squamous cell carcinoma (33), non-small cell lung cell tumors (34), colorectal cancer (35) and breast cancer (36). These findings are in concordance with our observations and support the hypothesis that metformin may help reprogram the immunosuppressive TIME into an immune-active state, thereby contributing to improved clinical outcomes in PDAC.
Intriguingly, the survival benefit of metformin was observed exclusively in patients who underwent upfront surgery, whereas no significant effect was noted in those who received neoadjuvant therapy. In parallel, the density of CD8(+) TILs was less pronounced in tumors from patients in the neoadjuvant group. These findings align with a recent study by van Eijck et al., who reported that metformin significantly improved survival in 82 patients with PDAC who underwent upfront surgery, but not in 66 patients treated with gemcitabine-based NACRT (37). Their immuno-profiling of resected tumors revealed that metformin-treated tumors downregulated genes associated with pro-tumoral immunity only in the upfront surgery cohort. Our findings are totally consistent with theirs and suggest that the clinical benefit of metformin may be mediated by its ability to modulate the immune microenvironment, which may be altered or masked following neoadjuvant therapy.
This study has several limitations, including a relatively small sample size of metformin users, the retrospective design, and the single-institution setting. Despite these limitations, our findings are in line with previous reports and support the hypothesis that modulation of immune cell infiltration within the tumor microenvironment is a key mechanism by which metformin improves outcomes in PDAC. Further prospective studies are warranted to validate these findings and to elucidate the broader impact of metformin on host anti-tumor immunity, including its effects on T cell exhaustion and myeloid cell differentiation within the TIME.
Conclusions
Metformin may enhance the infiltration of cytotoxic CD8(+) T cells into the tumor microenvironment and improve the prognosis of diabetic patients with PDAC, particularly in those undergoing upfront surgical resection.
Acknowledgments
We thank J. Shinohara, H. Hatakeyama, N. Nishiaki, and I. Nieda for their technical and clerical contributions.
Footnote
Reporting Checklist: The authors have completed the REMARK reporting checklist. Available at https://jgo.amegroups.com/article/view/10.21037/jgo-2025-457/rc
Data Sharing Statement: Available at https://jgo.amegroups.com/article/view/10.21037/jgo-2025-457/dss
Peer Review File: Available at https://jgo.amegroups.com/article/view/10.21037/jgo-2025-457/prf
Funding: This study was supported by
Conflicts of Interest: All authors have completed the ICMJE uniform disclosure form (available at https://jgo.amegroups.com/article/view/10.21037/jgo-2025-457/coif). The authors have no conflicts of interest to declare.
Ethical Statement: The authors are accountable for all aspects of the work in ensuring that questions related to the accuracy or integrity of any part of the work are appropriately investigated and resolved. This study was conducted in accordance with the Declaration of Helsinki and its subsequent amendments. The study was approved by the Ethical Committee of Jichi Medical University Hospital (approval No. Clinic A21-064). Owing to the anonymous nature of the data, the requirement for written informed consent was waived.
Open Access Statement: This is an Open Access article distributed in accordance with the Creative Commons Attribution-NonCommercial-NoDerivs 4.0 International License (CC BY-NC-ND 4.0), which permits the non-commercial replication and distribution of the article with the strict proviso that no changes or edits are made and the original work is properly cited (including links to both the formal publication through the relevant DOI and the license). See: https://creativecommons.org/licenses/by-nc-nd/4.0/.
References
- Sung H, Ferlay J, Siegel RL, et al. Global Cancer Statistics 2020: GLOBOCAN Estimates of Incidence and Mortality Worldwide for 36 Cancers in 185 Countries. CA Cancer J Clin 2021;71:209-49. [Crossref] [PubMed]
- Klein AP. Pancreatic cancer epidemiology: understanding the role of lifestyle and inherited risk factors. Nat Rev Gastroenterol Hepatol 2021;18:493-502. [Crossref] [PubMed]
- Andersen DK, Korc M, Petersen GM, et al. Diabetes, Pancreatogenic Diabetes, and Pancreatic Cancer. Diabetes 2017;66:1103-10. [Crossref] [PubMed]
- Chandana SR, Woods LM, Maxwell F, et al. Risk factors for early-onset pancreatic ductal adenocarcinoma: A systematic literature review. Eur J Cancer 2024;198:113471. [Crossref] [PubMed]
- Strobel O, Neoptolemos J, Jäger D, et al. Optimizing the outcomes of pancreatic cancer surgery. Nat Rev Clin Oncol 2019;16:11-26. [Crossref] [PubMed]
- Dutta S, Shah RB, Singhal S, et al. Metformin: A Review of Potential Mechanism and Therapeutic Utility Beyond Diabetes. Drug Des Devel Ther 2023;17:1907-32. [Crossref] [PubMed]
- Li D, Yeung SC, Hassan MM, et al. Antidiabetic therapies affect risk of pancreatic cancer. Gastroenterology 2009;137:482-8. [Crossref] [PubMed]
- Noto H, Goto A, Tsujimoto T, et al. Cancer risk in diabetic patients treated with metformin: a systematic review and meta-analysis. PLoS One 2012;7:e33411. [Crossref] [PubMed]
- Yu H, Zhong X, Gao P, et al. The Potential Effect of Metformin on Cancer: An Umbrella Review. Front Endocrinol (Lausanne) 2019;10:617. [Crossref] [PubMed]
- Hu J, Fan HD, Gong JP, et al. The relationship between the use of metformin and the risk of pancreatic cancer in patients with diabetes: a systematic review and meta-analysis. BMC Gastroenterol 2023;23:50. [Crossref] [PubMed]
- Gandini S, Puntoni M, Heckman-Stoddard BM, et al. Metformin and cancer risk and mortality: a systematic review and meta-analysis taking into account biases and confounders. Cancer Prev Res (Phila) 2014;7:867-85. [Crossref] [PubMed]
- Dulskas A, Patasius A, Linkeviciute-Ulinskiene D, et al. Metformin increases cancer specific survival in colorectal cancer patients-National cohort study. Cancer Epidemiol 2019;62:101587. [Crossref] [PubMed]
- Sadeghi N, Abbruzzese JL, Yeung SC, et al. Metformin use is associated with better survival of diabetic patients with pancreatic cancer. Clin Cancer Res 2012;18:2905-12. [Crossref] [PubMed]
- Jang WI, Kim MS, Kang SH, et al. Association between metformin use and mortality in patients with type 2 diabetes mellitus and localized resectable pancreatic cancer: a nationwide population-based study in korea. Oncotarget 2017;8:9587-96. [Crossref] [PubMed]
- Zhou PT, Li B, Liu FR, et al. Metformin is associated with survival benefit in pancreatic cancer patients with diabetes: a systematic review and meta-analysis. Oncotarget 2017;8:25242-50. [Crossref] [PubMed]
- Shi YQ, Zhou XC, Du P, et al. Relationships are between metformin use and survival in pancreatic cancer patients concurrent with diabetes: A systematic review and meta-analysis. Medicine (Baltimore) 2020;99:e21687. [Crossref] [PubMed]
- Kordes S, Pollak MN, Zwinderman AH, et al. Metformin in patients with advanced pancreatic cancer: a double-blind, randomised, placebo-controlled phase 2 trial. Lancet Oncol 2015;16:839-47. [Crossref] [PubMed]
- Chaiteerakij R, Petersen GM, Bamlet WR, et al. Metformin Use and Survival of Patients With Pancreatic Cancer: A Cautionary Lesson. J Clin Oncol 2016;34:1898-904. [Crossref] [PubMed]
- Kisfalvi K, Moro A, Sinnett-Smith J, et al. Metformin inhibits the growth of human pancreatic cancer xenografts. Pancreas 2013;42:781-5. [Crossref] [PubMed]
- Cifarelli V, Lashinger LM, Devlin KL, et al. Metformin and Rapamycin Reduce Pancreatic Cancer Growth in Obese Prediabetic Mice by Distinct MicroRNA-Regulated Mechanisms. Diabetes 2015;64:1632-42. [Crossref] [PubMed]
- Chen K, Qian W, Jiang Z, et al. Metformin suppresses cancer initiation and progression in genetic mouse models of pancreatic cancer. Mol Cancer 2017;16:131. [Crossref] [PubMed]
- Li M, Li X, Zhang H, et al. Molecular Mechanisms of Metformin for Diabetes and Cancer Treatment. Front Physiol 2018;9:1039. [Crossref] [PubMed]
- Eibl G, Rozengurt E. Metformin: review of epidemiology and mechanisms of action in pancreatic cancer. Cancer Metastasis Rev 2021;40:865-78. [Crossref] [PubMed]
- Kim JM, Park JW, Lee JH, et al. Survival Benefit for Metformin Through Better Tumor Response by Neoadjuvant Concurrent Chemoradiotherapy in Rectal Cancer. Dis Colon Rectum 2020;63:758-68. [Crossref] [PubMed]
- Ma R, Yi B, Riker AI, et al. Metformin and cancer immunity. Acta Pharmacol Sin 2020;41:1403-9. [Crossref] [PubMed]
- Ryan R, Gibbons D, Hyland JM, et al. Pathological response following long-course neoadjuvant chemoradiotherapy for locally advanced rectal cancer. Histopathology 2005;47:141-6. [Crossref] [PubMed]
- Tsujikawa T, Kumar S, Borkar RN, et al. Quantitative Multiplex Immunohistochemistry Reveals Myeloid-Inflamed Tumor-Immune Complexity Associated with Poor Prognosis. Cell Rep 2017;19:203-17. [Crossref] [PubMed]
- Kanda Y. Investigation of the freely available easy-to-use software 'EZR' for medical statistics. Bone Marrow Transplant 2013;48:452-8. [Crossref] [PubMed]
- Motoi F, Kosuge T, Ueno H, et al. Randomized phase II/III trial of neoadjuvant chemotherapy with gemcitabine and S-1 versus upfront surgery for resectable pancreatic cancer (Prep-02/JSAP05). Jpn J Clin Oncol 2019;49:190-4. [Crossref] [PubMed]
- Eikawa S, Nishida M, Mizukami S, et al. Immune-mediated antitumor effect by type 2 diabetes drug, metformin. Proc Natl Acad Sci U S A 2015;112:1809-14. [Crossref] [PubMed]
- Finisguerra V, Dvorakova T, Formenti M, et al. Metformin improves cancer immunotherapy by directly rescuing tumor-infiltrating CD8 T lymphocytes from hypoxia-induced immunosuppression. J Immunother Cancer 2023;11:e005719. [Crossref] [PubMed]
- Crist M, Yaniv B, Palackdharry S, et al. Metformin increases natural killer cell functions in head and neck squamous cell carcinoma through CXCL1 inhibition. J Immunother Cancer 2022;10:e005632. [Crossref] [PubMed]
- Amin D, Richa T, Mollaee M, et al. Metformin Effects on FOXP3(+) and CD8(+) T Cell Infiltrates of Head and Neck Squamous Cell Carcinoma. Laryngoscope 2020;130:E490-8. [Crossref] [PubMed]
- Zhang Z, Li F, Tian Y, et al. Metformin Enhances the Antitumor Activity of CD8(+) T Lymphocytes via the AMPK-miR-107-Eomes-PD-1 Pathway. J Immunol 2020;204:2575-88. [Crossref] [PubMed]
- Saito A, Kitayama J, Horie H, et al. Metformin changes the immune microenvironment of colorectal cancer in patients with type 2 diabetes mellitus. Cancer Sci 2020;111:4012-20. [Crossref] [PubMed]
- Shiba S, Harao M, Saito A, et al. Metformin Alters Tumor Immune Microenvironment, Improving the Outcomes of Breast Cancer Patients With Type 2 Diabetes Mellitus. J Breast Cancer 2024;27:121-9. [Crossref] [PubMed]
- van Eijck CWF, Vadgama D, van Eijck CHJ, et al. Metformin boosts antitumor immunity and improves prognosis in upfront resected pancreatic cancer: an observational study. J Natl Cancer Inst 2024;116:1374-83. [Crossref] [PubMed]

