ZNF454-FSTL3 axis inhibits colorectal cancer progression by inhibiting HIF-1α-mediated glycolysis in hypoxia
Highlight box
Key findings
• Our findings indicate that zinc finger protein 454 (ZNF454) inhibits colorectal cancer (CRC) development by inhibiting follistatin-like 3 (FSTL3)/HIF-1α-mediated glycolysis through transcriptional repression of FSTL3.
What is known and what is new?
• FSTL3, a lipoendocrine factor encoded by the FSTL3 gene, is expressed in a variety of tissues, including tumors, placenta, heart, and liver. Our preliminary experiments confirmed that FSTL3 expression is elevated in CRC cells following CoCl2 treatment. However, the molecular mechanism underlying FSTL3 overexpression in CRC remains unclear.
• Here, we find that ZNF454 inhibits CRC development by inhibiting FSTL3/HIF-1α-mediated glycolysis through transcriptional repression of FSTL3.
What is the implication, and what should change now?
• This study is the first to reveal the molecular mechanism responsible for FSTL3 overexpression in CRC, providing a novel perspective for CRC treatment.
Introduction
Colorectal cancer (CRC) is the third most common cancer and the second leading cause of cancer-related death worldwide, with both incidence and mortality continuing to rise. Approximately 1.8 million new CRC cases and 900,000 CRC-related deaths are reported each year (1). Distant metastasis is one of the major factors contributing to the poor prognosis of CRC. The five-year survival rate of patients with metastatic CRC is only about 14% (2). Identifying adaptive molecular targets is therefore critical for the diagnosis and treatment of CRC. Targeted molecular therapies, either alone or in combination with surgery, have been shown to improve patient survival (3). With advances in molecular research, several key therapeutic targets have been identified, including epidermal growth factor receptor (EGFR), erb-b2 receptor tyrosine kinase 2 (HER2), and vascular endothelial growth factor (VEGF), while investigations into additional potential targets are ongoing (4).
Hypoxia within the tumor microenvironment (TME) is a hallmark of solid tumors and their metastases. Hypoxia initiates a cascade of metastasis-related processes, including invasion, migration, and distant dissemination of cancer cells (5). Two types of hypoxia are commonly described: chronic hypoxia and cycling hypoxia. Due to rapid tumor cell proliferation and the development of abnormal vascular networks, various degrees of hypoxia are frequently observed in growing tumors (6). Both chronic and cycling hypoxia activate transcription factors such as hypoxia-inducible factors (HIFs) and nuclear factor κB (NF-κB), leading to changes in target gene expression (5,7). For example, hypoxia-inducible factor 1α (HIF-1α) has been reported to promote glycolysis in bladder cancer by upregulating pyruvate kinase muscle isozyme M2 (PKM2), a rate-limiting glycolytic enzyme, through Aly/REF export factor expression (8). Similarly, Cao et al. demonstrated that HIF-1α enhances glycolysis in breast cancer by binding to the promoter of hexokinase 2 (HK2), a key glycolysis-related enzyme, thereby promoting its transcription (9). Increasing evidence indicates that HIF-1α directly or indirectly regulates glycolysis during cancer progression, including CRC.
Follistatin-like 3 (FSTL3), a lipoendocrine factor encoded by the FSTL3 gene, is expressed in a variety of tissues, including tumors, placenta, heart, and liver (10-12). Several studies have shown that FSTL3 expression is associated with CRC progression, distant metastasis, and poor prognosis, and that FSTL3 can regulate CRC development through signaling pathways such as TGF-β1 and c-Myc (13,14). Moreover, Li et al. reported that FSTL3 is highly expressed in CRC tissues and promotes migration, invasion, epithelial-mesenchymal transition (EMT), and distant metastasis of CRC via Wnt/β-catenin signaling pathway-mediated glycolysis (15). However, the molecular mechanism underlying FSTL3 overexpression in CRC remains unclear, and it is not known whether FSTL3 responds to hypoxic stimulation in CRC.
In this study, we investigated whether FSTL3 regulates HIF-1α-mediated glycolysis under hypoxic conditions and thereby responds to hypoxic stimulation. We also explored whether the transcription factor zinc finger protein 454 (ZNF454) contributes to FSTL3 overexpression in CRC development. Our findings provide new insights into the pathogenesis of CRC and offer evidence supporting FSTL3 as a potential therapeutic target. We present this article in accordance with the MDAR and ARRIVE reporting checklists (available at https://jgo.amegroups.com/article/view/10.21037/jgo-2025-326/rc).
Methods
Clinical specimens and public databases
Fresh tumor tissues and paired adjacent normal tissues were collected from 20 CRC patients who underwent surgery at our hospital between August 2020 and July 2022. The study was conducted in accordance with the Declaration of Helsinki and its subsequent amendments. The study involving clinical specimens was approved by the Ethics Committee of Zhuzhou Hospital Affiliated to Xiangya School of Medicine, Central South University (approval No. ZZCHEC2022082-01), and written informed consent was obtained from the patients. Individuals who had received radiotherapy or chemotherapy prior to surgery were excluded. Tissue specimens were immediately excised, rinsed, and snap-frozen in liquid nitrogen until analysis. The clinicopathological characteristics of patients are provided in Tables S1,S2.
Potential transcription factors regulating FSTL3 transcription were analyzed using the UCSC database, and predicted binding sites between ZNF454 and the FSTL3 promoter were evaluated using the JASPAR database. In addition, based on colon adenocarcinoma and rectal adenocarcinoma datasets included in the GEPIA2 database, we performed a preliminary analysis of ZNF454 expression in clinical CRC samples. GEPIA2 is a website for online bioinformatics analysis based on RNA sequencing expression data from The Cancer Genome Atlas and GTEx projects, which can realize fast and custom functions.
Cell culture and treatment
The human CRC cell lines SW480 (CCL-228) and HCT116 (CCL-247) were obtained from the American Type Culture Collection (ATCC, Manassas, VA, USA). Cells were cultured in DMEM (11995500BT, Gibco, Grand Island, NY, USA) supplemented with 10% fetal bovine serum (10091148, Gibco) and 1% penicillin/streptomycin (15070063, Gibco). Cultures were maintained at 37 ℃ in a humidified incubator with 5% CO2 and 95% air.
SW480 cells were subjected to hypoxia (2% O2, 5% CO2, and 93% N2) for 0, 4, or 8 h, or treated with CoCl2 (0, 50, 100, 150, or 200 µM; 7646-79-9, Millipore Sigma, Billerica, MA, USA) for 48 h to mimic hypoxia. CoCl2 was dissolved in DMSO for use, and 150 µM CoCl2 was used in most experiments. YC-1 (100 µM; Y274733, Aladdin, Shanghai, China) was used as an inhibitor of HIF-1α. Small interfering RNAs (siRNAs) targeting FSTL3 (si-FSTL3) and a negative control (si-NC) were synthesized by GenePharma Biotech (Shanghai, China). Overexpression plasmids for ZNF454 and FSTL3, as well as the empty control vector, were transfected into CRC cells using Lipofectamine 3000 (L3000150, Invitrogen, Carlsbad, CA, USA). The siRNA sequences were as follows: si-FSTL3, 5'-AACAUUGACACCGCCUGGUCCAACCTT-3'; si-NC, 5'-UUCUCCGAACGUGUCACGUTT-3'.
Reverse transcription quantitative polymerase chain reaction (RT-qPCR) assay
Total RNA was extracted from tissues and cells using TRIzol reagent (15596026CN, Invitrogen). RNA concentration and purity were determined using a NanoDrop spectrophotometer. Complementary DNA was synthesized with the PrimeScript™ RT Reagent Kit (6215B, TaKaRa, Osaka, Japan). Quantitative real-time PCR was performed using iQ SYBR Green Supermix (1708880, Bio-Rad Laboratories, Hercules, CA, USA) on a Bio-Rad iCycler. The relative mRNA expression of ZNF454, FSTL3, HIF-1α, glucose transporter 1 (GLUT1, also known as SLC2A1), HK2, PKM2, and lactate dehydrogenase A (LDHA) were measured, with GAPDH as internal reference. Relative expression levels were calculated using the 2-DDCt method. Primer sequences are listed in Table S3.
Western blot assay
Proteins were extracted from tissues and cells using RIPA lysis buffer (R0010, Solarbio, Beijing, China). Equal amounts of protein were separated on 12% SDS-PAGE gels and transferred to polyvinylidene fluoride (PVDF) membranes (Millipore, Billerica, MA, USA). Membranes were blocked with 5% non-fat milk and incubated overnight at 4 ℃ with the following primary antibodies: FSTL3 (1:600, LS-C166265, LifeSpan Biosciences, Seattle, WA, USA), HIF-1α (1:1,000, #3716, Cell Signaling Technology, Danvers, MA, USA), ZNF454 (1:500, PA5-41250, Thermo Fisher Scientific, Waltham, MA, USA), GLUT1 (1:2,000, ab115730, Abcam, Cambridge, UK), HK2 (1:2,000, ab209847, Abcam), LDHA (1:2,000, ab52488, Abcam), PKM2 (1:2,000, ab150377, Abcam), and β-actin (1:5,000, ab8226, Abcam). Membranes were then incubated with HRP-conjugated goat anti-rabbit or goat anti-mouse IgG secondary antibodies. Protein bands were visualized using ECL reagents (Cell Signaling Technology) and quantified with ImageJ software. β-actin was used as the loading control.
Colony formation assay
Cells were seeded into 6-well plates at 500 cells per well and transfected after adherence. After two weeks of culture, cells were fixed with methanol for 15 min and stained with 0.1% crystal violet. Images of colonies were captured, and colony numbers were quantified using ImageJ software.
Wound healing assay
Cells were seeded into 6-well plates at 1×106 cells per well and transfected. When cells reached 90–95% confluence, a linear wound was created with a sterile 20 µL pipette tip. Cells were then cultured in serum-free medium for 48 h. Images of the wound area were captured at 0 and 48 h using an Olympus microscope (Olympus, Tokyo, Japan). Cell migration was calculated as: migration rate = (original scratch width − scratch width after healing)/original scratch width. Each experiment was performed in triplicate.
Transwell assay
Cell invasion was evaluated using Transwell chambers (24-well format). Chambers were pre-coated with Matrigel (1 mg/mL; BD 354234, BD Biosciences, San Jose, CA, USA). Cells (1×105) were seeded and transfected in the upper chamber with serum-free medium, while the lower chamber was filled with 700 µL medium containing 10% fetal bovine serum. After 48 h of incubation, non-invading cells on the upper surface were removed. Invaded cells on the lower surface were fixed with methanol and stained with 0.1% crystal violet for 20 min at room temperature. Images were captured by light microscopy, and the number of invaded cells was counted in five randomly selected fields using ImageJ software.
Measurement of oxygen consumption rate (OCR) and extracellular acidification rate (ECAR)
Cells were seeded into XFe96 cell culture plates at a density of 1×105 cells per well and cultured overnight in complete medium at 37 ℃ in a 5% CO2 incubator. Prior to the assay, the medium was replaced with XF DMEM base medium (103344-100, Agilent, Santa Clara, CA, USA), and cells were incubated in a CO2-free incubator at 37 ℃ for 1 h. OCR and ECAR were then measured using a Seahorse XFe96 extracellular flux analyzer (Agilent Technologies, Santa Clara, CA, USA). For OCR detection, sequential injections of 1.5 µM oligomycin, 1 µM FCCP, and 0.5 µM rotenone/antimycin A were performed. For ECAR detection, sequential injections of 100 mM glucose, 10 µM oligomycin, and 500 mM 2-deoxy-D-glucose were administered.
Detection of glucose uptake and lactate production
Glucose uptake and lactate production were measured using a glucose assay kit (BC8323, Solarbio) and a lactate assay kit (BC2235, Solarbio), respectively, following the manufacturers’ instructions.
Chromatin immunoprecipitation (ChIP) assay
SW480 cells were treated with or without 150 µM CoCl2 for 48 hours, and a ChIP assay was performed using a ChIP assay kit (P2078, Beyotime Biotechnology, Shanghai, China) according to the manufacturer’s instructions. Briefly, cells were cross-linked with 1% formaldehyde and quenched with glycine. Cells were lysed in SDS lysis buffer, and chromatin was fragmented by sonication in nuclear lysis buffer. Lysates were centrifuged at 15,000 ×g for 10 min, and supernatants were incubated overnight at 4 ℃ with either 1 µg IgG or an anti-ZNF454 antibody. Protein-DNA complexes were captured with prewashed Protein A + G agarose beads. After elution and DNA purification, qPCR was performed to quantify the precipitated DNA fragments.
Luciferase reporter assay
The wild-type (WT) sequence of the FSTL3 promoter containing ZNF454 binding sites, as well as site 1 mutant (Mut) and site 2 mutant promoter sequences, were cloned into the pmirGLO vector (Promega, Madison, WI, USA). Recombinant plasmids were co-transfected with ZNF454 overexpression plasmids into SW480 cells, with or without CoCl2 treatment. After 48 h, luciferase activity was measured using a Dual-Luciferase Reporter Assay Kit (E1910, Promega).
Animal experiments
Eighteen healthy male BALB/c nude mice (strain code 401, 6 weeks old; Beijing Vital River Laboratory Animal Technology Co., Ltd., Beijing, China) were used. All animal experiments were performed under a project license (approval No. 2022749) granted by the Institutional Animal Care and Use Committee at the Second Xiangya Hospital, Central South University, China, in compliance with national guidelines for the care and use of animals. A protocol was prepared before the study without registration.
Mice were randomly divided into three groups (n=6 per group) according to the random number table: negative control (NC), ZNF454 overexpression (ZNF454-oe), and ZNF454-oe + FSTL3 overexpression (FSTL3-oe). HCT116 cells (5×106) were injected subcutaneously into the right axilla of each mouse. The NC group received unmodified HCT116 cells; the ZNF454-oe group received HCT116 cells stably expressing ZNF454; and the ZNF454-oe + FSTL3-oe group received HCT116 cells stably expressing both ZNF454 and FSTL3. Each mouse was housed in an individual cage. All the animals were housed in the same shelf in the same room to minimize potential confounders. The colony room was maintained on a 12:12 light to dark cycle and ambient temperature at 24.0±1.5 ℃. Procedures and animal manipulations were performed to minimize any potential discomfort, distress, or pain by trained veterinary and research staff. Any animals showing signs of discomfort, pain or distress listed in Institutional Animal Care and Use Committee (IACUC) guidelines were sacrificed. Four weeks after injection, tumors were excised, weighed, and analyzed by RT-qPCR and Western blot.
Statistical analysis
All statistical analyses were performed using GraphPad Prism 8 (GraphPad Software, San Diego, CA, USA). Data are expressed as mean ± standard deviation (SD). Comparisons between two groups were performed using Student’s t-test, while comparisons among three or more groups were analyzed using one-way analysis of variance (ANOVA) followed by Tukey’s post hoc test. Correlations of gene expression in clinical samples were evaluated using Spearman correlation analysis. All experiments were conducted in triplicate, and three independent experiments were undertaken. The sample group allocation was hidden during the experiment and data analysis to maintain the blinded study.
Results
FSTL3 is positively correlated with HIF-1α in CRC tissues
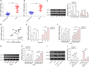
To determine whether FSTL3 responds to hypoxia in the TME of CRC, we examined the relationship between FSTL3 and HIF-1α expression in CRC tissues, with HIF-1α serving as a well-established hypoxia-responsive molecule. As shown in Figure 1A, compared with 20 paired non-cancerous adjacent tissues, FSTL3 mRNA was significantly upregulated in 20 CRC tissue samples. Similarly, HIF-1α mRNA expression was markedly higher in CRC tissues than in adjacent noncancerous tissues (Figure 1B). Western blot analysis further confirmed the overexpression of both FSTL3 and HIF-1α proteins in CRC tissues (Figure 1C). Importantly, correlation analysis revealed that FSTL3 expression was positively associated with HIF-1α expression in CRC tissues (Figure 1D). To further investigate this relationship, SW480 CRC cells were cultured under hypoxic conditions or treated with increasing concentrations of CoCl2 (0, 50, 100, 150, and 200 µM). RT-qPCR analysis demonstrated that the mRNA expression of both FSTL3 and HIF-1α increased with prolonged hypoxia (Figure 1E) and higher CoCl2 concentrations (Figure 1F). Consistently, protein levels of FSTL3 and HIF-1α were also elevated in a dose-dependent manner (Figure 1G,1H). Interestingly, CoCl2-induced upregulation of FSTL3 was unaffected by treatment with YC-1 (a HIF-1α inhibitor) but was reduced by si-FSTL3 transfection. In contrast, CoCl2-induced upregulation of HIF-1α was significantly suppressed by both YC-1 treatment and si-FSTL3 transfection (Figure 1I,1J). The expression of FSTL3 was effectively inhibited by transfection with siRNA targeting FSTL3 (Figure S1A). Together, these findings indicate that hypoxia promotes FSTL3 expression in CRC, and that FSTL3 may act upstream of HIF-1α, suggesting that FSTL3 contributes to CRC progression through the HIF-1α signaling pathway in the hypoxic TME.
Silencing FSTL3 notably suppressed the malignant phenotypes of CRC cell lines
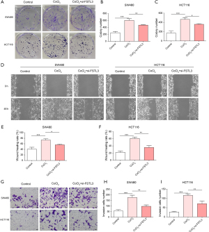
To validate this hypothesis, we silenced FSTL3 expression in CoCl2-treated SW480 and HCT116 cells using specific siRNAs. Colony formation assays showed that CoCl2 treatment increased colony numbers in both SW480 and HCT116 cells compared with untreated controls. However, colony numbers were significantly reduced when FSTL3 was silenced in CoCl2-treated cells (Figure 2A-2C). In wound healing assays, after 48-hour treatment, CoCl2-treated SW480 and HCT116 cells exhibited narrower scratch widths compared with untreated controls, whereas cells treated with CoCl2 plus si-FSTL3 displayed wider scratch widths, indicating reduced migratory ability (Figure 2D-2F). Furthermore, Transwell invasion assays revealed that CoCl2 treatment markedly increased the number of invasive SW480 and HCT116 cells, whereas si-FSTL3 transfection significantly reduced invasion (Figure 2G-2I). Collectively, these results demonstrate that silencing FSTL3 effectively suppresses the proliferation, migration, and invasion of CRC cells under hypoxic conditions.
Silencing FSTL3 suppressed hypoxia-induced glycolysis in CRC cells
Rapid proliferation of cancer cells requires high oxygen consumption, which frequently leads to hypoxia within the TME. To sustain growth under these conditions, tumor cells increasingly rely on glycolysis as their primary energy-producing pathway (16). To investigate whether FSTL3 influences glycolytic activity in CRC, we measured the expression of four glycolysis-related enzymes—GLUT1, HK2, LDHA, and PKM2—in CoCl2-treated SW480 and HCT116 cells. CoCl2 treatment significantly increased the mRNA expression of all four enzymes, whereas silencing FSTL3 attenuated these increases (Figure 3A,3B).
We next examined metabolic function. CoCl2 exposure markedly decreased oxygen consumption in SW480 and HCT116 cells, but this effect was partially reversed by FSTL3 knockdown (Figure 3C,3D). In parallel, ECAR measurements revealed that CoCl2 treatment enhanced both glycolytic rate and glycolytic capacity, while inhibition of FSTL3 significantly reduced these effects (Figure 3E,3F). Consistent with these findings, CoCl2 treatment elevated glucose uptake in CRC cells, whereas silencing FSTL3 reduced glucose demand under hypoxic conditions (Figure 3G,3H). Similarly, lactate production was significantly higher in CoCl2-treated cells compared with controls, but FSTL3 silencing markedly decreased lactate levels (Figure 3I,3J). Taken together, these results demonstrate that FSTL3 promotes hypoxia-induced glycolysis in CRC cells, and its silencing effectively represses this metabolic reprogramming.
ZNF454 suppressed FSTL3 expression via binding to its gene promoter
Given that FSTL3 promotes HIF-1α-mediated glycolysis in hypoxic CRC cells, we next investigated the molecular mechanism underlying FSTL3 upregulation. Database analysis (UCSC and JASPAR) predicted that ZNF454 is a potential transcriptional regulator of FSTL3, with two putative binding sites identified in the FSTL3 promoter: site 1 (TGGCCCCTGGCCACTGGC) and site 2 (AGGCGCCGGGCCCGGCCG) (Figure 4A).
ChIP assays confirmed that ZNF454 binds to the FSTL3 promoter at both sites, with CoCl2 treatment enhancing binding, particularly at site 2 (Figure 4B). To further validate this interaction, we co-transfected SW480 cells with a ZNF454 overexpression plasmid and FSTL3 luciferase reporter constructs (WT or mutants with site 1 or site 2 mutations). In WT constructs, CoCl2 treatment significantly reduced luciferase activity. However, luciferase activity was unaffected by CoCl2 in cells carrying the site 1 or site 2 mutant constructs (Figure 4C), confirming that ZNF454 directly regulates FSTL3 transcription through these promoter sites.
We then explored the expression pattern of ZNF454 in CRC. Analysis of the GEPIA2 database revealed that ZNF454 expression is reduced in colon adenocarcinoma and rectum adenocarcinoma (Figure 4D). Consistently, our own data demonstrated decreased ZNF454 expression in CRC tissues compared with adjacent controls (Figure 4E,4F). Notably, in 20 CRC tissue samples, ZNF454 expression was negatively correlated with FSTL3 expression (Figure 4G).
In vitro experiments further supported this regulatory relationship. ZNF454 expression progressively declined with prolonged hypoxia induction (Figure 4H), and both mRNA and protein levels of ZNF454 decreased in a dose-dependent manner following CoCl2 treatment in SW480 cells (Figure 4I-4K). ZNF454 expression was obviously enhanced following the transfection of the ZNF454 overexpression plasmid (Figure S1B). Importantly, overexpression of ZNF454 partially reversed CoCl2-induced increases in FSTL3 and HIF-1α expression at both the mRNA and protein levels (Figure 4L-4N). Collectively, these results demonstrate that ZNF454 negatively regulates FSTL3 transcription by binding to its promoter, thereby suppressing FSTL3-mediated upregulation of HIF-1α under hypoxic conditions.
The inhibition of ZNF454 to hypoxia-induced glycolysis and malignant phenotypes of CRC cells were rescued by FSTL3
To determine whether the transcriptional regulation of FSTL3 by ZNF454 influences HIF-1α-mediated glycolysis and malignant behaviors of CRC cells, we transfected CoCl2-treated CRC cells with a ZNF454 overexpression plasmid alone or in combination with an FSTL3 overexpression plasmid. As expected, ZNF454 overexpression significantly reduced the mRNA expression of GLUT1, HK2, LDHA, and PKM2, whereas co-expression of FSTL3 restored these levels in both SW480 (Figure 5A) and HCT116 cells (Figure 5B).
Functionally, ZNF454 overexpression increased oxygen consumption in CoCl2-treated CRC cells, and this effect was reversed by FSTL3 overexpression (Figure 5C,5D). Conversely, ZNF454 reduced glycolytic rate and glycolytic capacity, but these inhibitory effects were rescued by FSTL3 (Figure 5E,5F). These findings indicate that ZNF454 suppresses HIF-1α-mediated glycolysis in CRC cells, while FSTL3 counteracts this suppression.
We next evaluated malignant phenotypes. Colony formation assays showed that ZNF454 overexpression significantly reduced the number of colonies formed by CoCl2-treated CRC cells, whereas FSTL3 overexpression restored colony growth (Figure 5G-5I). Similarly, wound healing assays revealed that ZNF454-overexpressing cells exhibited wider scratches compared with controls, indicative of reduced migratory ability. However, co-expression of FSTL3 narrowed the wound gap, reversing the inhibitory effect of ZNF454 (Figure 5J-5L). Transwell invasion assays further confirmed that ZNF454 markedly reduced invasion of CoCl2-treated CRC cells, and this effect was partially rescued by FSTL3 (Figure 5M-5O). Collectively, these results demonstrate that ZNF454 inhibits hypoxia-induced proliferation, migration, and invasion of CRC cells, and that FSTL3 overexpression can partially reverse these inhibitory effects.
ZNF454/FSTL3 axis impeded tumor growth
Finally, we evaluated the role of the ZNF454-FSTL3 axis in tumor progression using a xenograft mouse model. Tumor growth curves revealed that ZNF454-overexpressing SW480 xenografts exhibited significantly smaller tumor volumes compared with controls, whereas co-expression of FSTL3 promoted tumor growth (Figure 6A). Consistent with this, tumor weights were reduced in ZNF454-overexpressing xenografts, and FSTL3 overexpression reversed this reduction (Figure 6B). At the molecular level, the expression of glycolysis-related genes (GLUT1, HK2, LDHA, and PKM2) was significantly decreased in tumors from ZNF454-overexpressing mice, but these changes were reversed by FSTL3 overexpression (Figure 6C). Western blot analysis confirmed these findings at the protein level (Figure 6D,6E). Furthermore, tumors from ZNF454-overexpressing xenografts displayed higher ZNF454 expression and lower FSTL3 expression compared with controls. Importantly, co-expression of FSTL3 did not alter ZNF454 levels but restored FSTL3 expression, as confirmed by RT-qPCR (Figure 6F) and Western blot (Figure 6G,6H). Taken together, these results indicate that ZNF454 suppresses CRC tumor growth by inhibiting glycolysis through repression of FSTL3 expression, and that upregulation of FSTL3 can counteract the tumor-suppressive effect of ZNF454.
Discussion
In the present study, we demonstrated that FSTL3 is highly expressed in CRC tissues and that it positively regulates HIF-1α expression and HIF-1α-mediated glycolysis under hypoxic conditions. Moreover, we identified ZNF454 as a transcriptional regulator of FSTL3 and confirmed that ZNF454 suppresses malignant phenotypes of CRC cells and tumor growth in vivo by inhibiting FSTL3 expression.
Hypoxia is a hallmark of CRC, and the hypoxic response is primarily mediated by HIF-1α in complex with HIF-1β. HIF-1α activates multiple signaling pathways that promote proliferation, drug resistance, migration, invasion, angiogenesis, and metastasis of CRC tumors (17-19). Consistent with previous reports, our results showed that HIF-1α expression was elevated in CRC tissues. Ryuichi Ohgaki et al. reported that HIF-1α is significantly upregulated in HT-29 cells under hypoxia (1% O2) (20). Similarly, we observed a time-dependent increase of HIF-1α expression in SW480 cells exposed to hypoxia (2% O2). Under CoCl2-induced hypoxic conditions, HIF-1α expression also increased in a dose-dependent manner. These findings underscore the importance of upstream regulators of HIF-1α as potential targets for elucidating CRC pathogenesis and developing therapeutic strategies.
Our preliminary data revealed that FSTL3 expression was elevated in CoCl2-treated CRC cells. Over the past five years, increasing attention has been paid to the role of FSTL3 in CRC progression. Using the single sample Gene Set Enrichment Analysis (ssGSEA) algorithm, Yang et al. reported that FSTL3 overexpression correlates with poor prognosis and lymph node metastasis in CRC (21). Likewise, Li et al. demonstrated that FSTL3 expression is induced by hypoxia (1% O2, 24 h) or CoCl2 treatment (6 h) and further showed that FSTL3 promotes immune evasion in CRC by stabilizing c-Myc under hypoxic conditions (14). Consistent with these studies, we confirmed that FSTL3 is overexpressed in clinical CRC tissues and upregulated in cells exposed to hypoxia or increasing doses of CoCl2. Importantly, we extended these findings by showing that FSTL3 knockdown markedly inhibited proliferation, migration, and invasion of CRC cells. Furthermore, FSTL3 expression was positively correlated with HIF-1α, and silencing FSTL3 significantly reduced HIF-1α levels under hypoxic conditions.
During cancer progression, metabolic adaptation from oxidative phosphorylation to glycolysis supports rapid tumor growth. HIF-1α is a central mediator of hypoxia-induced glycolysis (22), enhancing glucose uptake and lactate production through transcriptional upregulation of glycolytic enzymes such as GLUT1, HK2, LDHA, and PKM2 (23,24). In our study, FSTL3 knockdown in CoCl2-treated CRC cells suppressed glycolytic enzyme expression, increased oxygen consumption, decreased ECAR and glucose uptake, and reduced lactate production. These findings indicate that FSTL3 promotes HIF-1α-mediated glycolysis under hypoxia. However, although the downstream role of FSTL3 in CRC progression is increasingly clear, the mechanisms underlying its overexpression remain poorly understood.
By integrating UCSC and JASPAR database analyses, we identified ZNF454 as a potential transcriptional regulator of FSTL3 and confirmed its binding to the FSTL3 promoter. To date, studies on ZNF454 are scarce. Previous reports suggested that hypermethylated ZNF454 may serve as a biomarker for endometrial cancer and lung squamous cell carcinoma (25,26). Data from the GEPIA2 database indicated that ZNF454 is expressed at lower levels in CRC tissues, which we further validated experimentally. Notably, we observed a negative correlation between ZNF454 and FSTL3 expressions. ZNF454 expression decreased with increasing hypoxia duration or CoCl2 concentration, while forced expression of ZNF454 suppressed both HIF-1α and FSTL3 under hypoxia. Importantly, the inhibitory effects of ZNF454 on glycolysis and malignant phenotypes of CRC cells were partially rescued by FSTL3 overexpression. In vivo, ZNF454 overexpression markedly suppressed tumor growth and reduced FSTL3 and glycolytic enzyme expression, effects that were reversed upon FSTL3 overexpression.
Conclusions
In conclusion, our study demonstrated that ZNF454 suppresses CRC progression by binding to the FSTL3 promoter and downregulating its expression, thereby inhibiting HIF-1α-mediated glycolysis. These findings not only elucidate the molecular mechanism by which FSTL3 promotes CRC development but also reveal, for the first time, the upstream regulatory mechanism leading to FSTL3 overexpression. Collectively, our results highlight the ZNF454/FSTL3/HIF-1α axis as a potential therapeutic target for CRC treatment.
Acknowledgments
None.
Footnote
Reporting Checklist: The authors have completed the MDAR and ARRIVE reporting checklists. Available at https://jgo.amegroups.com/article/view/10.21037/jgo-2025-326/rc
Data Sharing Statement: Available at https://jgo.amegroups.com/article/view/10.21037/jgo-2025-326/dss
Peer Review File: Available at https://jgo.amegroups.com/article/view/10.21037/jgo-2025-326/prf
Funding: This work was supported by
Conflicts of Interest: All authors have completed the ICMJE uniform disclosure form (available at https://jgo.amegroups.com/article/view/10.21037/jgo-2025-326/coif). The authors have no conflicts of interest to declare.
Ethical Statement: The authors are accountable for all aspects of the work in ensuring that questions related to the accuracy or integrity of any part of the work are appropriately investigated and resolved. The study was conducted in accordance with the Declaration of Helsinki and its subsequent amendments. The study involving clinical specimens was approved by the Ethics Committee of Zhuzhou Hospital Affiliated to Xiangya School of Medicine, Central South University (approval No. ZZCHEC2022082-01), and written informed consent was obtained from the patients. All animal experiments were performed under a project license (No. 2022749) granted by the Institutional Animal Care and Use Committee at the Second Xiangya Hospital, Central South University, China, in compliance with national guidelines for the care and use of animals.
Open Access Statement: This is an Open Access article distributed in accordance with the Creative Commons Attribution-NonCommercial-NoDerivs 4.0 International License (CC BY-NC-ND 4.0), which permits the non-commercial replication and distribution of the article with the strict proviso that no changes or edits are made and the original work is properly cited (including links to both the formal publication through the relevant DOI and the license). See: https://creativecommons.org/licenses/by-nc-nd/4.0/.
References
- Li Q, Geng S, Luo H, et al. Signaling pathways involved in colorectal cancer: pathogenesis and targeted therapy. Signal Transduct Target Ther 2024;9:266. [Crossref] [PubMed]
- Shin AE, Giancotti FG, Rustgi AK. Metastatic colorectal cancer: mechanisms and emerging therapeutics. Trends Pharmacol Sci 2023;44:222-36. [Crossref] [PubMed]
- Mao Y, Wang W, Yang J, et al. Drug repurposing screening and mechanism analysis based on human colorectal cancer organoids. Protein Cell 2024;15:285-304. [Crossref] [PubMed]
- Underwood PW, Ruff SM, Pawlik TM. Update on Targeted Therapy and Immunotherapy for Metastatic Colorectal Cancer. Cells 2024;13:245. [Crossref] [PubMed]
- Korbecki J, Simińska D, Gąssowska-Dobrowolska M, et al. Chronic and Cycling Hypoxia: Drivers of Cancer Chronic Inflammation through HIF-1 and NF-κB Activation: A Review of the Molecular Mechanisms. Int J Mol Sci 2021;22:10701. [Crossref] [PubMed]
- Korbecki J, Kojder K, Kapczuk P, et al. The Effect of Hypoxia on the Expression of CXC Chemokines and CXC Chemokine Receptors-A Review of Literature. Int J Mol Sci 2021;22:843. [Crossref] [PubMed]
- Cowman SJ, Koh MY. Revisiting the HIF switch in the tumor and its immune microenvironment. Trends Cancer 2022;8:28-42. [Crossref] [PubMed]
- Wang JZ, Zhu W, Han J, et al. The role of the HIF-1α/ALYREF/PKM2 axis in glycolysis and tumorigenesis of bladder cancer. Cancer Commun (Lond) 2021;41:560-75. [Crossref] [PubMed]
- Cao L, Wang M, Dong Y, et al. Circular RNA circRNF20 promotes breast cancer tumorigenesis and Warburg effect through miR-487a/HIF-1α/HK2. Cell Death Dis 2020;11:145. [Crossref] [PubMed]
- Roh JD, Hobson R, Chaudhari V, et al. Activin type II receptor signaling in cardiac aging and heart failure. Sci Transl Med 2019;11:eaau8680. [Crossref] [PubMed]
- Duan W, Shi R, Yang F, et al. FSTL3 partially mediates the association of increased nonalcoholic fatty liver disease fibrosis risk with acute myocardial infarction in patients with type 2 diabetes mellitus. Cardiovasc Diabetol 2023;22:297. [Crossref] [PubMed]
- Meng X, Zhao X, Zhou B, et al. FSTL3 is associated with prognosis and immune cell infiltration in lung adenocarcinoma. J Cancer Res Clin Oncol 2024;150:17. [Crossref] [PubMed]
- Li CH, Fang CY, Chan MH, et al. The cytoplasmic expression of FSTL3 correlates with colorectal cancer progression, metastasis status and prognosis. J Cell Mol Med 2023;27:672-86. [Crossref] [PubMed]
- Li H, Zheng N, Guo A, et al. FSTL3 promotes tumor immune evasion and attenuates response to anti-PD1 therapy by stabilizing c-Myc in colorectal cancer. Cell Death Dis 2024;15:107. [Crossref] [PubMed]
- Li Y, Tian M, Liu W, et al. Follistatin-Like 3 Enhances Invasion and Metastasis via β-Catenin-Mediated EMT and Aerobic Glycolysis in Colorectal Cancer. Front Cell Dev Biol 2021;9:660159. [Crossref] [PubMed]
- Ganapathy-Kanniappan S, Geschwind JF. Tumor glycolysis as a target for cancer therapy: progress and prospects. Mol Cancer 2013;12:152. [Crossref] [PubMed]
- Wu Z, Zuo M, Zeng L, et al. OMA1 reprograms metabolism under hypoxia to promote colorectal cancer development. EMBO Rep 2021;22:e50827. [Crossref] [PubMed]
- Mu M, Zhang Q, Li J, et al. USP51 facilitates colorectal cancer stemness and chemoresistance by forming a positive feed-forward loop with HIF1A. Cell Death Differ 2023;30:2393-407. [Crossref] [PubMed]
- Vadde R, Vemula S, Jinka R, et al. Role of hypoxia-inducible factors (HIF) in the maintenance of stemness and malignancy of colorectal cancer. Crit Rev Oncol Hematol 2017;113:22-7. [Crossref] [PubMed]
- Ohgaki R, Hirase Y, Xu M, et al. LAT1 expression in colorectal cancer cells is unresponsive to HIF-1/2α accumulation under experimental hypoxia. Sci Rep 2024;14:19635. [Crossref] [PubMed]
- Yang C, Cao F, Huang S, et al. Follistatin-Like 3 Correlates With Lymph Node Metastasis and Serves as a Biomarker of Extracellular Matrix Remodeling in Colorectal Cancer. Front Immunol 2021;12:717505. [Crossref] [PubMed]
- Semenza GL. HIF-1 mediates metabolic responses to intratumoral hypoxia and oncogenic mutations. J Clin Invest 2013;123:3664-71. [Crossref] [PubMed]
- Fang Y, Shen ZY, Zhan YZ, et al. CD36 inhibits β-catenin/c-myc-mediated glycolysis through ubiquitination of GPC4 to repress colorectal tumorigenesis. Nat Commun 2019;10:3981. [Crossref] [PubMed]
- Yang HL, Lin PY, Vadivalagan C, et al. Coenzyme Q(0) defeats NLRP3-mediated inflammation, EMT/metastasis, and Warburg effects by inhibiting HIF-1α expression in human triple-negative breast cancer cells. Arch Toxicol 2023;97:1047-68. [Crossref] [PubMed]
- Wang L, Dong L, Xu J, et al. Hypermethylated CDO1 and ZNF454 in Cytological Specimens as Screening Biomarkers for Endometrial Cancer. Front Oncol 2022;12:714663. [Crossref] [PubMed]
- Zhu Q, Wang J, Zhang Q, et al. Methylation‑driven genes PMPCAP1, SOWAHC and ZNF454 as potential prognostic biomarkers in lung squamous cell carcinoma. Mol Med Rep 2020;21:1285-95. [Crossref] [PubMed]

