A prognostic nomogram for colorectal cancer: integrating blood microbiome and clinical factors
Highlight box
Key findings
• We developed and validated a blood microbiome-associated prognostic score (MAPS) using a cohort of colorectal cancer (CRC) patients, demonstrating its strong independent predictive value for overall survival.
What is known and what is new?
• CRC prognosis is primarily influenced by clinical factors, yet microbial signatures are increasingly being recognized as important.
• The study introduces MAPS as a novel prognostic tool integrating blood microbiome data with clinical characteristics, significantly improving survival prediction accuracy.
What is the implication, and what should change now?
• The MAPS can help in patient stratification and guide more personalized treatment approaches in CRC. Future studies could validate MAPS in larger cohorts and explore therapeutic targets identified in the immune microenvironment.
Introduction
Colorectal cancer (CRC) remains a leading cause of cancer-related mortality worldwide, characterized by heterogeneous clinical outcomes that challenge effective patient management (1,2). While established clinical-pathological factors such as Tumor, Node, and Metastasis (TNM) stage, carcinoembryonic antigen (CEA) levels, and lymphovascular invasion form the cornerstone of current prognostic assessment, their predictive accuracy is imperfect (3,4). The human microbiota, comprising trillions of microorganisms residing in various body sites, profoundly influences host physiology and disease mechanisms.
The human microbiome, particularly the gut microbiota, has emerged as a key player in colorectal carcinogenesis and cancer progression (5-7). Consequently, several studies have attempted to leverage microbial features to construct prognostic models for CRC (8-10). However, many existing models possess notable limitations: they often rely solely on microbial data, neglecting the integration of established clinical variables or are derived from gut microbiome samples, which may not fully capture systemic host-microbe interactions. This accuracy gap and biological limitation highlight the opportunity for model refinement.
Recently, the previously overlooked blood microbiome has gained attention as a potential reservoir of disease-related biomarkers. Unlike gut microbiota, blood microbial profiles may offer a more direct reflection of systemic inflammatory and immune status, which are pivotal in cancer progression (11-13). Preliminary evidence suggests that blood microbiome-derived signatures can inform prognosis in cancers such as lung cancer and breast cancer (14,15), yet its comprehensive prognostic value in CRC remains largely unexplored.
To address these gaps, we performed an integrated analysis of blood microbiome and matched transcriptomic data from The Cancer Genome Atlas (TCGA) CRC cohort. Our aims were threefold: (I) to develop and validate a blood microbiome-associated prognostic score (MAPS); (II) to determine whether integrating MAPS with key clinical factors yields a synergistic improvement in predictive accuracy over clinical-only or microbiome-only models; and (III) to preliminarily explore potential mechanisms by correlating blood microbial features with the tumor immune microenvironment. We hypothesize that this integrated approach will provide a more powerful and clinically applicable tool for prognosis prediction in CRC. We present this article in accordance with the TRIPOD reporting checklist (available at https://jgo.amegroups.com/article/view/10.21037/jgo-2025-460/rc).
Methods
Data access and processing
The workflow of this study is depicted in Figure 1. This study included a cohort of CRC patients from TCGA with available clinical data, RNA sequencing (RNA-seq) data, and blood microbiome information. Among these patients, 110 had corresponding clinical data and blood microbiome information available, but one patient lacked RNA-seq data from the primary tumor (tables available at https://cdn.amegroups.cn/static/public/jgo-2025-460-1.xlsx). In April 2024, RNA-seq data and clinical information [stage, gender, age and overall survival (OS)] of CRC patients were obtained from TCGA using the “TCGAbiolinks” R package (16). Furthermore, microsatellite instability (MSI) scores were obtained from The cBio Cancer Genomics Portal (cBioPortal) using the “cBioPortalData” package (17). Microsatellite instability-high (MSI-H) status was defined as MSI score ≥10, while microsatellite instability-low (MSI-L)/microsatellite stable (MSS) status was defined as MSI score <10. The immune-related genes list was from the ImmPort database (https://www.immport.org/shared/genelists).
The microbiome data were derived from prior cancer microbiome studies, including whole-genome and transcriptomic sequencing data of CRC from TCGA (18). This dataset was generated using a rigorous bioinformatic pipeline specifically designed for low-biomass samples. The processing involved: (I) comprehensive depletion of host (human) sequences to minimize background noise; (II) alignment of non-human reads to the multi-domain “rep200” reference database for microbial quantification; and (III) application of a robust two-step in silico decontamination strategy, which combined statistical identification of contaminants with manual curation against known human microbiome datasets, to ensure high-confidence microbial profiles. The study was conducted in accordance with the Declaration of Helsinki and its subsequent amendments.
Constructing MAPS using least absolute shrinkage and selection operator (LASSO) Cox algorithm
We utilized the LASSO Cox algorithm implemented in the “glmnet” R package to identify prognostic microbiota in CRC patients. Ten cross-validations obtained the minimum lambda value, and the coefficients of each microbiota under this minimum lamba value were calculated. The MAPS was calculated as the sum of the products of the coefficient i and microbial abundance i (∑ Coefficient I × Microbial abundance i). Subsequently, we independently validated the prognostic significance of the identified prognostic microbiota and the MAPS in CRC patients.
Construction of nomogram
To predict the OS rates at 1-, 3- and 5-year for CRC patients, we incorporated clinical features (such as age, gender, MSI status and stage) along with or without circulating MAPS into a prognostic nomogram developed using the “rms” package. The performance of the model was evaluated using time-dependent receiver operating characteristic (ROC) curves and the concordance index (C-index).
Gene enrichment analysis
We identified differentially expressed genes (DEGs) between the high- and low-MAPS groups using the “DESeq2” R package (19), applying thresholds of |log2 fold change| >0.5 and adjusted P value <0.05. To explore the potential biological functions and pathways associated with the MAPS groups, gene set enrichment analysis (GSEA) was conducted using the “clusterProfiler” R package (20). The hallmark gene sets were downloaded from the Molecular Signatures Database (MSigDB, https://www.gsea-msigdb.org/gsea/msigdb). The pathways significantly enriched were adopted as adjusted P value of <0.05.
Immune infiltration analysis
The immune infiltration was performed with single sample gene set enrichment analysis (ssGSEA) algorithm in the “IOBR” package, and the reference gene set of 28 immune cell types was derived from previous studies (21).
Weight gene co-expression network analysis (WGCNA) to identify MAPS related genes
We employed the “WGCNA” R package to build co-expression networks (22), aiming to pinpoint modules closely linked to MAPS. Our gene selection procedure entailed filtering out entries with missing values, refining the dataset through a cluster tree analysis to eliminate outliers, and determining an optimal soft-threshold power (β =14). This value was selected as the lowest power for which the scale-free topology fit index reached a plateau above 0.80, as recommended by the WGCNA methodology, while maintaining a relatively high mean connectivity (Figure S1). Subsequently, we transformed this matrix into a topological overlap matrix, facilitating the creation of a hierarchical gene cluster based on interconnectivity and dissimilarities (minModulesize =30). Finally, we identified the module exhibiting the strongest correlation with MAPS. Overlapping immune-related genes from ImmPort database, from the results of WGCNA and DESeq2 were identified as hub gene.
Statistical analysis
All statistical analyses and graphical visualizations were conducted using R software (version 4.2.2). Student’s t-test or Wilcoxon rank sum test was employed to compare continuous variables between groups. Kaplan-Meier analysis along with log-rank tests were utilized to assess OS across different groups. Spearman rank correlation was employed to evaluate correlations. For all comparisons, statistical significance was defined as a two-tailed P value of less than 0.05.
Results
Association of blood microbiome signatures with CRC prognosis
The LASSO Cox regression analysis identified seven microbes that were significantly associated with the OS of CRC patients (Figure 2A). Gelidibacter, Sulcia, Cyclobacterium, Lachnobacterium were defined as prognosis favorable microbes, while Simplexvirus, Nitrosococcus, Aureispira were defined as prognosis risk microbes (Figure 2B-2H). Then, the MAPS was derived from these microbes by the linear combination of the abundance and coefficient (table available at https://cdn.amegroups.cn/static/public/jgo-2025-460-1.xlsx). Kaplan-Meier survival curves illustrated that patients with high MAPS had significantly poorer OS compared to those with low scores (Figure 2I, log-rank P<0.001). Time-dependent ROC analysis further validated the prognostic accuracy of MAPS, with area under the curve (AUC) values of 0.759, 0.795, and 0.834 for 1-, 3-, and 5-year OS predictions, respectively (Figure 2J).
MAPS as an independent prognostic indicator in CRC patients
In the multivariate COX regression analyses, the MAPS score emerged as an independent predictor of OS, even after adjustment for age, gender, tumor stage, and MSI status [hazard ratio (HR) =16.79; 95% confidence interval (CI): 3.50–80.5; P<0.001]. Consistent with expectations, advanced tumor stage was also associated with poorer OS (Stage IV vs. Stage I: HR =10.24; 95% CI: 1.14–92.3; P=0.04) (Figure 3A).
The nomogram that includes the MAPS score alongside these clinical variables demonstrated superior predictive reliability compared to the nomogram only includes the clinical variables (Figure 3B,3C, C-index: 0.635 vs. 0.817). Additionally, time-dependent ROC curves revealed that incorporating circulating MAPS scores significantly enhances the accuracy of survival predictions at various time points (Figure 3D,3E).
Association of circulating MAPS with clinical characteristics
We further analysis the correlation between circulating MAPS and clinical characteristics in CRC patients. The heatmap exhibited distinct microbes and the MAPS, stratified by T stage, N stage, gender, stage, age, and MSI status (Figure 4A). Despite the observed variations, MAPS scores were not significantly influenced by age (>60 vs. ≤60 years, P=0.53), gender (female vs. male, P=0.83), MSI status (MSS vs. MSI-H, P=0.22) or stage (Figure 4B-4E). However, we found a significant association between the MAPS score and T stage, with higher T stages (T2 to T4) showing notable MAPS, particularly T4 being statistically distinct from T2 (P=0.02) (Figure 4F). However, no significant correlation was found between the MAPS and N stage (N0, N1, N2; Figure 4G), underscoring the specific influence of tumor size or invasiveness rather than lymph node metastasis.
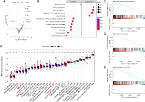
Pathway enrichment and immune infiltration in high- vs. low-MAPS groups
We further identified genes and pathways significantly differing between high- and low-MAPS groups and exhibited 3 representative pathways (Figure 5A-5E). In the high-MAPS group, pathways such as “angiogenesis”, “epithelial mesenchymal transition”, “KRAS signaling up” and “hypoxia” are notably activated, while the “DNA repair” pathway is suppressed, linking these changes to tumor progression and therapy resistance. Additionally, the suppression of pathways like “MYC target V1”, “MYC target V2”, and “oxidative phosphorylation” indicates a redirection of MYC-targeted cellular processes towards enhanced glycolytic metabolism, typical of aggressive cancer phenotypes. Notably, the high-MAPS group also shows an enrichment of immune pathways related to tumor progression, such as “inflammatory response” and “TNFA signaling via NFKB”. Further investigations into the immune cell infiltration across the high- and low-MAPS groups reveal a higher prevalence of regulatory T cells (Tregs) in the high-MAPS group, suggesting that elevated MAPS levels may modulate prognosis by fostering a suppressive immune environment (Figure 5F).
Identification and functional analysis of MAPS-associated hub genes
Given the significant impact of high MAPS on patient prognosis, we further investigated key genes regulated by MAPS that modulate the immune microenvironment in CRC patients, aiming to identify potential targets for intervention. Initially, through WGCNA, we identified the greenyellow module significantly correlated with MAPS, which comprised 37 genes (Figure 6A, table available at https://cdn.amegroups.cn/static/public/jgo-2025-460-1.xlsx). Since MAPS is known to induce a suppressive immune environment, we downloaded 1,793 immune-related genes from the ImmPort database to expand our analysis scope.
We intersected genes identified by both WGCNA and DEseq2 analyses with immune-related genes from the ImmPort database, ultimately pinpointing two hub genes: S100A8 and PROK2 (Figure 6B). In the high-MAPS group, both S100A8 and PROK2 were upregulated. Immune infiltration analysis indicated a significant positive correlation between the expression of these genes and the infiltration of regulatory T cells (Tregs), as shown in Figure 6C,6D. Furthermore, high expression levels of either S100A8 or PROK2 were associated with poorer OS in CRC patients (Figure 6E,6F).
These findings suggest that S100A8 and PROK2 may serve as potential therapeutic targets to improve the prognosis of patients with high MAPS, highlighting their roles in shaping the immune landscape of CRC. This research provides a critical foundation for developing strategies that could potentially mitigate the suppressive immune microenvironment induced by high MAPS.
Discussion
In this study, we screened seven blood microbes associated with OS and successfully established the MAPS in CRC patients. By integrating the blood microbiome with the RNA-seq, we elucidated the potential modulatory effects of MAPS on the tumor microenvironment (TME) and identified key regulatory genes involved. This study highlights the significant prognostic value of blood microbiome signatures in CRC, providing new insights into the interactions between the microbiome and the TME. Interestingly, MAPS showed a significant correlation with the T stage but not the N stage, suggesting that the blood microbiome landscape may be more reflective of local tumor invasion and proliferation—processes in which inflammatory and hypoxic pathways (as identified in our pathway analysis) play a central role—rather than the distinct biological events governing lymphatic metastasis. These findings facilitate the development of personalized treatment approaches for CRC patients.
Previous studies have focused on developing diagnostic and prognostic biomarkers of CRC based on genomic, proteomic, or metabolomic data (23-25). With the advancement of tumor microbiome, microbial features are increasingly being recognized as promising markers for patient diagnosis and risk stratification (26,27). Liu et al. (28) constructed a multi-kingdom diagnostic model comprising 16 microbes, which achieved good performance in diagnosing patients with CRC. As for prediction of prognosis, Roelands et al. (29) developed and validated a composite score (mICRoScore) by combining microbiome characteristics with the Immunologic Constant of Rejection to identify patients with favorable survival prospects. Similarly, Mouradov et al. (8) established oncomicrobial community subtypes (OCSs) classification to stratify CRC into 3 subgroups with different outcomes in order to refine prognostication of microbiota-targeted interventions. Moreover, Sambruni et al. (30) detect intratumoral microbiomes from RNA sequencing data, correlating these microbiomes with survival rates and clinical characteristics.
Current research predominantly focuses on the role and mechanisms of the gut microbiota in cancer, with fewer studies investigating the relationship between the blood microbiome and cancer. Evidence from mouse studies suggests that the gut and blood microbiome constitute two distinctly separate microbiotic compartments (31). This highlights the need for more research into the blood microbiome’s role in cancer. Disruption of mucosal integrity in certain disease states may exacerbate microbial translocation, leading to the persistence of microbes in the blood. The assemblage of living microbes in the circulation is defined as the blood microbiome (32). The blood microbiome has been detected in various disease, including cardiometabolic diseases, malignancies, inflammatory and immune disorders, and hepatic, respiratory and dermal diseases (33-35). Several studies primarily explored the potential of the blood microbiome in tumor diagnosis and prognosis. Zhou et al. analyzed the prognostic value and potential mechanisms of blood microbiome in lung cancer (14). By whole genome sequencing of plasma, Qiu et al. identified blood microbiome features associated with postoperative recurrence, further validating the prognostic predictive value of the blood microbiome in lung cancer (36). In CRC, the alpha diversity indices (Chao index) was found to be a promising predictive marker for clinical responses to dendritic cell-cytokine induced killer cell product (DC-CIK) combination chemotherapy (37). A fundamental and unresolved question in the field concerns the precise origin of the blood microbiome—whether it primarily derives from intestinal translocation, the oral cavity, or other anatomical sites—and the specific mechanisms by which individual microbial species influence cancer prognosis. To address this limitation, we have developed the MAPS score by integrating the abundance and coefficients of OS-related microbes. The MAPS demonstrates strong predictive efficacy for prognosis, quantifying survival risks and thus enhancing its potential for clinical adoption.
To elucidate the potential mechanisms underlying the prognostic value of MAPS, we investigated the pathways that were significantly changed in high-MAPS group. Notably, we observed activation of “TNFA signaling via NFKB” and “Inflammatory Response” pathway, both of which are critically involved in the inflammation (38). Chronic inflammation associated with tumors often results in an immunosuppressive microenvironment that fosters tumor development and progression (39,40). Consequently, the up-regulated inflammatory signaling in patients with high MAPS could lead to poorer clinical outcomes. This mechanism may partially explain the observed poorer prognosis in patients with elevated MAPS scores. Furthermore, the “Hypoxia” pathway was also prominently activated. Hypoxia within the TME has been recognized as a key factor in tumor progression, immune suppression and drug resistance (41,42). Hypoxic conditions can lead to altered cell metabolism and increased invasiveness, which could explain the reduced survival rates observed in patients with high MAPS. On the contrary, pathways such as “DNA Repair” and “Oxidative Phosphorylation” were suppressed in patients with high MAPS. Impaired DNA repair mechanisms may lead to an accumulation of DNA damage within tumor cells, thereby increasing mutational burdens that could potentially drive more aggressive tumor behavior (43). Especially in CRC, the defective DNA mismatch repair has been recognized as biomarkers related to poor prognosis and drug resistant (44). Cancer cells prefer glycolysis (“Warburg effect”) to oxidative phosphorylation for producing intermediate metabolites and energy. Downregulation of oxidative phosphorylation is associated with poor clinical outcomes in all cancer types and is associated with invasive and metastatic tumors (45). Collectively, these findings suggest that high MAPS may indicate an increased inflammatory response and cellular hyperproliferation in TME, all of which are associated with poor clinical outcomes in CRC.
Microbiota plays a key role in shaping the TME of host, influencing cancer progression and therapeutic responses (46). Given the pivotal role of immune cells in the TME, we investigated the correlation between MAPS and immune infiltration. It is now well substantiated that the abundant presence of Treg cells in tumor tissue is associated with poor clinical prognosis in various cancers (47,48). Consistent with prior studies, our research reveals that CRC patients in high-MAPS group, who presented poor prognosis, exhibit higher infiltration of Treg cells. This suggests that MAPS may influence patient prognosis by inducing an immunosuppressive TME. Given that MAPS comprise up to 7 microbial species, simultaneously modulating all microbes in different directions is exceedingly challenging. Therefore, we further analyzed potential immune targets regulated by MAPS that could impact TME and prognosis. By intersecting results from DEseq2 analysis, WGCNA and immune-related genes from the ImmPort database, we identified two most promising hub genes: S100A8 and PROK2. These genes show elevated expression in high MAPS, and are both associated with increased Treg infiltration and poor prognosis in patients. Their association with survival and immune cell infiltration underscores their potential as therapeutic targets to ameliorate the prognosis of CRC patients with high MAPS. This nominates a compelling translational hypothesis: that targeted inhibition of S100A8/PROK2 signaling could reverse the Treg-mediated immunosuppression characteristic of high-MAPS tumors, thereby restoring anti-tumor immunity and improving patient outcomes. Future studies using genetic or pharmacological approaches in relevant preclinical models are essential to validate this therapeutic strategy.
However, there are some limitations in this study. First, it was primarily based on the analysis of a single dataset; therefore, a comprehensive, prospective multicenter study is needed to validate the prognostic performance of circulating MAPS. Second, we were unable to adjust for potential confounding factors—such as recent antibiotic use, diet, or specific comorbidities—as these data were not available in the TCGA dataset. Future prospective studies are warranted to confirm our findings while rigorously controlling for these clinical variables. Finally, while our bioinformatic analysis identified S100A8 and PROK2 as promising hub genes, their precise functional roles and mechanistic contributions to the TME require experimental validation in future studies. The complexity of the blood microbiome and its intricate interactions with the tumor immune microenvironment and tumor cells deserve further investigation. Elucidating these aspects is crucial to deepen our understanding of the dynamic interplay between the microbiome and cancer progression and may ultimately contribute to the development of more effective therapeutic strategies.
Conclusions
In conclusion, our study not only reaffirms the crucial role of the microbiome in CRC but also opens new avenues for research and treatment by linking blood microbial features with patient prognosis. These insights pave the way for more personalized, microbiome-informed treatment strategies in oncology.
Acknowledgments
We thank the members of our research center for their inspiring discussions.
Footnote
Reporting Checklist: The authors have completed the TRIPOD reporting checklist. Available at https://jgo.amegroups.com/article/view/10.21037/jgo-2025-460/rc
Peer Review File: Available at https://jgo.amegroups.com/article/view/10.21037/jgo-2025-460/prf
Funding: None.
Conflicts of Interest: All authors have completed the ICMJE uniform disclosure form (available at https://jgo.amegroups.com/article/view/10.21037/jgo-2025-460/coif). The authors have no conflicts of interest to declare.
Ethical Statement: The authors are accountable for all aspects of the work in ensuring that questions related to the accuracy or integrity of any part of the work are appropriately investigated and resolved. The study was conducted in accordance with the Declaration of Helsinki and its subsequent amendments.
Open Access Statement: This is an Open Access article distributed in accordance with the Creative Commons Attribution-NonCommercial-NoDerivs 4.0 International License (CC BY-NC-ND 4.0), which permits the non-commercial replication and distribution of the article with the strict proviso that no changes or edits are made and the original work is properly cited (including links to both the formal publication through the relevant DOI and the license). See: https://creativecommons.org/licenses/by-nc-nd/4.0/.
References
- Siegel RL, Miller KD, Wagle NS, et al. Cancer statistics, 2023. CA Cancer J Clin 2023;73:17-48. [Crossref] [PubMed]
- Ciardiello F, Ciardiello D, Martini G, et al. Clinical management of metastatic colorectal cancer in the era of precision medicine. CA Cancer J Clin 2022;72:372-401. [Crossref] [PubMed]
- El Tekle G, Andreeva N, Garrett WS. The Role of the Microbiome in the Etiopathogenesis of Colon Cancer. Annu Rev Physiol 2024;86:453-78. [Crossref] [PubMed]
- Wong CC, Yu J. Gut microbiota in colorectal cancer development and therapy. Nat Rev Clin Oncol 2023;20:429-52. [Crossref] [PubMed]
- Le LHM, Elgamoudi B, Colon N, et al. Campylobacter jejuni extracellular vesicles harboring cytolethal distending toxin bind host cell glycans and induce cell cycle arrest in host cells. Microbiol Spectr 2024;12:e0323223. [Crossref] [PubMed]
- Zhang X, Yu D, Wu D, et al. Tissue-resident Lachnospiraceae family bacteria protect against colorectal carcinogenesis by promoting tumor immune surveillance. Cell Host Microbe 2023;31:418-432.e8. [Crossref] [PubMed]
- Jia D, Wang Q, Qi Y, et al. Microbial metabolite enhances immunotherapy efficacy by modulating T cell stemness in pan-cancer. Cell 2024;187:1651-1665.e21. [Crossref] [PubMed]
- Mouradov D, Greenfield P, Li S, et al. Oncomicrobial Community Profiling Identifies Clinicomolecular and Prognostic Subtypes of Colorectal Cancer. Gastroenterology 2023;165:104-20. [Crossref] [PubMed]
- Zhou SH, Du Y, Xue WQ, et al. Oral microbiota signature predicts the prognosis of colorectal carcinoma. NPJ Biofilms Microbiomes 2025;11:71. [Crossref] [PubMed]
- Huh JW, Kim MJ, Kim J, et al. Enterotypical Prevotella and three novel bacterial biomarkers in preoperative stool predict the clinical outcome of colorectal cancer. Microbiome 2022;10:203. [Crossref] [PubMed]
- Bahuguna A, Dubey SK. Relevance of tumor microbiome in cancer incidence, prognosis, and its clinical implications in therapeutics. Biochim Biophys Acta Rev Cancer 2023;1878:188956. [Crossref] [PubMed]
- Chen H, Ma Y, Xu J, et al. Circulating microbiome DNA as biomarkers for early diagnosis and recurrence of lung cancer. Cell Rep Med 2024;5:101499. [Crossref] [PubMed]
- Potgieter M, Bester J, Kell DB, et al. The dormant blood microbiome in chronic, inflammatory diseases. FEMS Microbiol Rev 2015;39:567-91. [Crossref] [PubMed]
- Zhou X, You L, Xin Z, et al. Leveraging circulating microbiome signatures to predict tumor immune microenvironment and prognosis of patients with non-small cell lung cancer. J Transl Med 2023;21:800. [Crossref] [PubMed]
- An J, Yang J, Kwon H, et al. Prediction of breast cancer using blood microbiome and identification of foods for breast cancer prevention. Sci Rep 2023;13:5110. [Crossref] [PubMed]
- Colaprico A, Silva TC, Olsen C, et al. TCGAbiolinks: an R/Bioconductor package for integrative analysis of TCGA data. Nucleic Acids Res 2016;44:e71. [Crossref] [PubMed]
- Gao J, Aksoy BA, Dogrusoz U, et al. Integrative analysis of complex cancer genomics and clinical profiles using the cBioPortal. Sci Signal 2013;6:pl1. [Crossref] [PubMed]
- Narunsky-Haziza L, Sepich-Poore GD, Livyatan I, et al. Pan-cancer analyses reveal cancer-type-specific fungal ecologies and bacteriome interactions. Cell 2022;185:3789-3806.e17. [Crossref] [PubMed]
- Love MI, Huber W, Anders S. Moderated estimation of fold change and dispersion for RNA-seq data with DESeq2. Genome Biol 2014;15:550. [Crossref] [PubMed]
- Yu G, Wang LG, Han Y, et al. clusterProfiler: an R package for comparing biological themes among gene clusters. OMICS 2012;16:284-7. [Crossref] [PubMed]
- Charoentong P, Finotello F, Angelova M, et al. Pan-cancer Immunogenomic Analyses Reveal Genotype-Immunophenotype Relationships and Predictors of Response to Checkpoint Blockade. Cell Rep 2017;18:248-62. [Crossref] [PubMed]
- Chen G, Gou B, Du Y, et al. Predicting the molecular mechanism of ginger targeting PRMT1/BTG2 axis to inhibit gastric cancer based on WGCNA and machine algorithms. Phytomedicine 2025;143:156892. [Crossref] [PubMed]
- Candel S, Tyrkalska SD, Pérez-Sanz F, et al. Analysis of 16S rRNA Gene Sequence of Nasopharyngeal Exudate Reveals Changes in Key Microbial Communities Associated with Aging. Int J Mol Sci 2023;24:4127. [Crossref] [PubMed]
- Bayo Calero J, Castaño López MA, Casado Monge PG, et al. Analysis of blood markers for early colorectal cancer diagnosis. J Gastrointest Oncol 2022;13:2259-68. [Crossref] [PubMed]
- Qiao S, Yang S, Hua H, et al. Identification of prognostic biomarkers in colorectal cancer through multi-omics profiling of programmed cell death pathways. J Gastrointest Oncol 2025;16:1503-20. [Crossref] [PubMed]
- John Kenneth M, Tsai HC, Fang CY, et al. Diet-mediated gut microbial community modulation and signature metabolites as potential biomarkers for early diagnosis, prognosis, prevention and stage-specific treatment of colorectal cancer. J Adv Res 2023;52:45-57. [Crossref] [PubMed]
- Chen Q, Zhou Y, Lin Z, et al. Colorectal cancer prognosis: insights from the tumor immune microenvironment and gut microbiota. J Gastrointest Oncol 2025;16:1521-33. [Crossref] [PubMed]
- Liu NN, Jiao N, Tan JC, et al. Multi-kingdom microbiota analyses identify bacterial-fungal interactions and biomarkers of colorectal cancer across cohorts. Nat Microbiol 2022;7:238-50. [Crossref] [PubMed]
- Roelands J, Kuppen PJK, Ahmed EI, et al. An integrated tumor, immune and microbiome atlas of colon cancer. Nat Med 2023;29:1273-86. [Crossref] [PubMed]
- Sambruni G, Macandog AD, Wirbel J, et al. Location and condition based reconstruction of colon cancer microbiome from human RNA sequencing data. Genome Med 2023;15:32. [Crossref] [PubMed]
- Lucchinetti E, Lou PH, Lemal P, et al. Gut microbiome and circulating bacterial DNA ("blood microbiome") in a mouse model of total parenteral nutrition: Evidence of two distinct separate microbiotic compartments. Clin Nutr ESPEN 2022;49:278-88. [Crossref] [PubMed]
- Cheng HS, Tan SP, Wong DMK, et al. The Blood Microbiome and Health: Current Evidence, Controversies, and Challenges. Int J Mol Sci 2023;24:5633. [Crossref] [PubMed]
- Gedgaudas R, Bajaj JS, Skieceviciene J, et al. Circulating microbiome in patients with portal hypertension. Gut Microbes 2022;14:2029674. [Crossref] [PubMed]
- Lee JH, Choi JP, Yang J, et al. Metagenome analysis using serum extracellular vesicles identified distinct microbiota in asthmatics. Sci Rep 2020;10:15125. [Crossref] [PubMed]
- James WA, Ogunrinde E, Wan Z, et al. A Distinct Plasma Microbiome But Not Gut Microbiome in Patients With Systemic Lupus Erythematosus Compared to Healthy Individuals. J Rheumatol 2022;49:592-7. [Crossref] [PubMed]
- Ma Y, Chen H, Li H, et al. Intratumor microbiome-derived butyrate promotes lung cancer metastasis. Cell Rep Med 2024;5:101488. [Crossref] [PubMed]
- Yang D, Wang X, Zhou X, et al. Blood microbiota diversity determines response of advanced colorectal cancer to chemotherapy combined with adoptive T cell immunotherapy. Oncoimmunology 2021;10:1976953. [Crossref] [PubMed]
- Zhao H, Wu L, Yan G, et al. Inflammation and tumor progression: signaling pathways and targeted intervention. Signal Transduct Target Ther 2021;6:263. [Crossref] [PubMed]
- Xie H, Ruan G, Ge Y, et al. Inflammatory burden as a prognostic biomarker for cancer. Clin Nutr 2022;41:1236-43. [Crossref] [PubMed]
- Diakos CI, Charles KA, McMillan DC, et al. Cancer-related inflammation and treatment effectiveness. Lancet Oncol 2014;15:e493-503. [Crossref] [PubMed]
- Harada A, Yasumizu Y, Harada T, et al. Hypoxia-induced Wnt5a-secreting fibroblasts promote colon cancer progression. Nat Commun 2025;16:3653. [Crossref] [PubMed]
- Zhang H, Cao K, Xiang J, et al. Hypoxia induces immunosuppression, metastasis and drug resistance in pancreatic cancers. Cancer Lett 2023;571:216345. [Crossref] [PubMed]
- Chiang JC, Shang Z, Rosales T, et al. Lipoylation inhibition enhances radiation control of lung cancer by suppressing homologous recombination DNA damage repair. Sci Adv 2025;11:eadt1241. [Crossref] [PubMed]
- Xu Y, Liu K, Li C, et al. Microsatellite instability in mismatch repair proficient colorectal cancer: clinical features and underlying molecular mechanisms. EBioMedicine 2024;103:105142. [Crossref] [PubMed]
- Uslu C, Kapan E, Lyakhovich A. Cancer resistance and metastasis are maintained through oxidative phosphorylation. Cancer Lett 2024;587:216705. [Crossref] [PubMed]
- Lam KC, Araya RE, Huang A, et al. Microbiota triggers STING-type I IFN-dependent monocyte reprogramming of the tumor microenvironment. Cell 2021;184:5338-5356.e21. [Crossref] [PubMed]
- Liu X, Xu D, Zhou C, et al. Association of PD-1 + Treg/PD-1 + CD8 ratio and tertiary lymphoid structures with prognosis and response in advanced gastric cancer patients receiving preoperative treatment. J Transl Med 2024;22:1152. [Crossref] [PubMed]
- Yin B, Cai Y, Chen L, et al. Immunosuppressive MDSC and Treg signatures predict prognosis and therapeutic response in glioma. Int Immunopharmacol 2024;141:112922. [Crossref] [PubMed]

