Predicting bevacizumab efficacy: the emerging role of ACTL6B in colorectal cancer
Highlight box
Key findings
• Actin-like 6B (ACTL6B) is identified as a robust predictor of bevacizumab response and long-term prognosis in colorectal cancer (CRC).
• ACTL6B-driven suppression of sphingosine-1-phosphate receptor 3 (S1PR3) and activation of protein phosphatase 2 regulatory subunit Bbeta (PPP2R2B) inhibit pro-metastatic sphingolipid signaling.
• A three-gene signature (ACTL6Blow/S1PR3high/PPP2R2Blow) accurately flags patients at high risk of progressive disease under bevacizumab [area under the curve (AUC) =0.84].
What is known and what is new?
• Vascular endothelial growth factor (VEGF)-directed bevacizumab benefits a subset of metastatic CRC patients, yet no validated biomarker exists for patient selection.
• Multi-omics integration across 620 The Cancer Genome Atlas (TCGA) tumors, plus functional validation, positions ACTL6B as a central regulator of both angiogenic and immune landscapes. The ACTL6B-S1PR3-PPP2R2B axis offers a biologically grounded, quantifiable tool for treatment stratification.
What is the implication, and what should change now?
• Incorporation of the ACTL6B-based signature into pre-treatment work-ups could spare non-responders from unnecessary toxicity and costs.
• Prospective clinical trials are warranted to qualify this biomarker panel for routine precision-oncology decision-making in CRC.
Introduction
Colorectal cancer (CRC) is the third most common malignancy worldwide. In recent years, advances in early screening, surgery, chemoradiotherapy combinations, immune checkpoint inhibitors, and targeted therapies have significantly improved the survival rates and quality of life for CRC patients. However, mortality remains high, particularly among those with metastatic disease. Studies have shown that the 5-year survival rate for patients with stage IV CRC is only 12% (1), and despite further treatments such as adjuvant chemotherapy and/or radiotherapy in approximately 66% and 61% of stage II and III patients, 54% experience recurrence following neoadjuvant treatment (2,3). Therefore, further investigation into the mechanisms underlying the diagnosis and treatment of metastatic CRC is crucial to improving survival outcomes in this patient population.
Bevacizumab, an anti-angiogenic drug, functions by binding to vascular endothelial growth factor (VEGF)-A, thereby inhibiting vascular permeability and angiogenesis. Bevacizumab has demonstrated significant anti-tumor and anti-angiogenic effects, with synergistic benefits when combined with chemotherapy (4). VEGF plays a pivotal role in the progression of angiogenesis-dependent diseases, including cancer, inflammatory conditions, and diabetic retinopathy (5). Currently, clinical guidelines recommend Bevacizumab as a first-line or subsequent therapy in colorectal cancer patients with liver metastases, often in combination with chemotherapy and bevacizumab-based regimens achieve an objective response rate (ORR) of 45–55% in first-line treatment of mCRC with liver-limited disease (6). It has been demonstrated that bevacizumab is effective in both RAS-mutant and wild-type CRC, particularly in cases where EGFR inhibitors are not viable treatment options (6,7). However, intrinsic or acquired resistance is observed in nearly 40 % of patients within 6 months, leading to rapid disease progression and increased risk of hepatic failure (8). To date, no validated biomarkers are available to predict individual responsiveness, underscoring an urgent unmet clinical need. This highlights the need for further exploration to identify potential predictive biomarkers that can guide bevacizumab treatment more effectively in clinical practice.
We present this article by first analyzing transcriptomic data from two groups of CRC patients with different responses to bevacizumab treatment. Based on these results, we conducted integrative analyses of the RNA and protein levels alongside clinical characteristics. We then refined the candidate genes and validated them through in vitro cell experiments. Moreover, we conducted Kaplan-Meier curve analyses across different clinical subgroups to evaluate the most promising predictive and responsive genes, verifying their potential utility in clinical applications. At last, ACTL6B was identified as a potential predictive and prognostic marker for bevacizumab treatment of CRC patients.
ACTL6B is a core component of the neuron-specific BRG1/BRM-associated factor (nBAF) chromatin-remodeling complex, which orchestrates activity-dependent gene regulation in post-mitotic neurons (9). Despite the established role of nBAF in neurodevelopment, ACTL6B remains completely uncharacterized in oncological contexts, and no prior study has interrogated its utility as a pharmacodynamic biomarker. By contrast, its paralogue ACTL6A has emerged as a bona fide therapeutic target in triple-negative breast cancer (BRCA) and as a dominant driver of cisplatin resistance in high-grade serous ovarian carcinoma (10). Our investigation, therefore, provides the first functional evidence that ACTL6B governs bevacizumab response in colorectal cancer, thereby extending the oncogenic repertoire of BAF-family proteins beyond the immune-privileged central nervous system. We present this article in accordance with the MDAR reporting checklist (available at https://jgo.amegroups.com/article/view/10.21037/jgo-2025-373/rc).
Methods
Data collection and analysis
Patient data for 620 colorectal cancer patients treated with Bevacizumab were retrieved from The Cancer Genome Atlas (TCGA) database. Using Perl programming, gene expression profiles associated with potential treatment responses were systematically integrated with clinical data, excluding samples with incomplete or missing clinical information. Differentially expressed metabolism-related mRNAs were identified using the Limma package in R. The selection criteria for significant differential expression were defined as an adjusted P value <0.05 and |log2 (fold change)| >1. This threshold ensures the identification of mRNAs with robust expression differences, providing reliable insights into metabolic dysregulation linked to therapeutic responses (8). This study was conducted in accordance with the Declaration of Helsinki and its subsequent amendments.
Gene Expression Profiling Interactive Analysis (GEPIA2) assessment
In this study, GEPIA2 was utilized to analyze mRNA expression levels between tumor and adjacent normal tissues, assess correlations with clinical staging, evaluate gene-gene relationships, and determine the prognostic significance of various genes on overall survival (OS). Statistical analyses were conducted using the Student’s t-test to compare the differences in mRNA expression levels, with significance set at a P value threshold <0.05 (9).
Microsatellite instability (MSI) and tumor mutational burden (TMB) analysis of pan-cancer
TMB analysis and MSI analysis were implemented to assess and compare MSI and TMB scores across pan-cancer types. This approach allowed for comprehensive evaluation of these genomic features, providing insights into their association with clinical outcomes and therapeutic implications (10).
University of Alabama at Birmingham CANcer data analysis Portal (UALCAN) analysis
UALCAN was utilized in this study to analyze gene expression levels across various clinical characteristics using the “Expression Analysis” module and the “COAD” dataset. Statistical comparisons were performed using the Student’s t-test, with a P value threshold of <0.05 set to determine statistical significance. This approach ensures a robust assessment of differential expression linked to specific clinical parameters (11).
The Human Protein Atlas (HPA) protein database
In this study, the protein level of the researched genes through immunohistochemical method was analyzed using data from the HPA, facilitating the evaluation of protein expression patterns relevant to the research focus (12).
Immune cell infiltration evaluation
The TRNA-sequencing expression data and corresponding clinical information were retrieved from TCGA dataset. The Ggstatsplot package in R was employed to investigate associations between gene expression and immune cell scores, utilizing Estimating the Proportions of Immune and Cancer cells (EPIC), Tool for Immune Estimation Resource (TIMER2), QUANTitative Immunogeneic Sequencing (QUANTISEQ), and Microenvironment Cell Populations (MCP)-counter modules specific to COAD. Additionally, Spearman’s correlation analysis was performed to assess relationships between quantitative variables that did not follow a normal distribution, ensuring robust statistical evaluation of non-parametric data (13).
Cell culture
HT-29 and COLO of human colon cancer cell lines were cultured in McCoy’s 5A medium (Invitrogen, NY, USA) and RPMI-1640 medium, respectively, supplemented with 10% fetal bovine serum (FBS). The cell lines were obtained from the Cell Bank of the Chinese Academy of Sciences (Shanghai, China) and authenticated via DNA fingerprinting prior to use. All cell lines were maintained under standard cell culture conditions at 37 ℃ in a humidified atmosphere containing 5% CO2. Cells were passaged for less than one month after thawing to ensure consistency and minimize phenotypic drift during the study.
Reagents and antibodies
The primary antibodies used in this study included ACTL6B (DF9072, Affinity Biosciences, McCoy’s 5A medium (Invitrogen, NY, USA), sphingosine-1-phosphate receptor 3 (S1PR3) (DF4869, Affinity Biosciences), protein phosphatase 2 regulatory subunit Bbeta (PPP2R2B) (DF4481, Affinity Biosciences), and using glyceraldehyde-3-phosphate dehydrogenase (GAPDH) (Affinity Biosciences, AF7021) as the reference standard. Lentiviral plasmids CMV-MCS-3FLAG-SV40 and pLOV-CMV-eGFP (GENE, Shanghai, China) together with Lipofectamine 2000 (Invitrogen) were employed for transfection.
Colony formation assay
Cells were seeded in triplicate at a density of 200 cells per well in 6-well plates and cultured for 10 days under standard conditions. Following incubation, the cells were washed three times with PBS and fixed with methanol for 30 minutes. Subsequently, the cells were stained with crystal violet for 30 minutes at room temperature, after which excess dye was removed by rinsing with distilled water. The plates were then photographed, and the colony areas were quantified and subjected to statistical analysis.
3-(4,5-dimethylthiazol-2-yl)-2,5-diphenyltetrazolium bromide (MTT) assay
Cells were plated in 96-well plates at 1×104 cells per well in McCoy’s 5A or RPMI-1640 plus 10 % FBS, three wells per group. Medium was refreshed every 48 h. After the indicated times, 50 µL of 0.2 % MTT was added and cells were kept at 37 ℃, 5% CO2 for 30 min; formazan absorbance was then read at 560 nm on a Dynex plate reader.
Invasion assay
Matrigel invasion chambers (8 µm, 24-well inserts) were used according to the manufacturer’s instructions. A total of 5×104 cells in 500 µL medium were seeded into the upper chamber, while 500 µL medium with 10% FBS in the lower chamber served as a chemoattractant. After 22 hours of drug treatment, non-invaded cells on the upper membrane surface were removed, and the membranes were stained with crystal violet. Cell invasion was quantified by averaging counts from nine random 40× microscopic fields.
Reverse transcription quantitative polymerase chain reaction (RT-qPCR) and western blot
RNA expression was measured by qPCR, and protein levels were evaluated via Western blot following kit instructions. Cells were disrupted on ice in lysis buffer containing PMSF, phosphatase blockers, and a protease-inhibitor mix. Membranes were developed with a Tanon 5200 chemiluminescence imager (Tanon, Shanghai, China). Band intensities for each target and its corresponding loading control were quantified with image software, and the target/control ratio was computed for statistical comparison.
LinkedOmics
This web resource consolidates TCGA multi-omics profiles, accompanying clinical annotations, and CPTAC proteomic measurements, enabling joint correlation and enrichment exploration. Users can choose among three analytical components—LinkFinder, LinkInterpreter, and LinkCompare—to interrogate cross-layer associations. Here, these tools were employed to map downstream signaling cascades of the candidate genes and to carry out functional enrichment tests (14).
Gene Ontology (GO) and Kyoto Encyclopedia of Genes and Genomes (KEGG) analysis
WebGestalt (WEB-based Gene SeT AnaLysis Toolkit) is a widely used tool for functional enrichment analysis. In this study, it was employed to analyze data from the LinkedOmics database and visualize the enrichment analysis results (15).
Kaplan-Meier plotter
The Kaplan-Meier Plotter, which analyzes correlations between biomolecule expression and survival outcomes across over 35,000 samples from 21 tumor types, was utilized for clinical survival prognosis analysis. Stratified analysis was performed to explore specific parameter correlations further (16).
Statistical analysis
In databases like GEPIA2, other tools, and cell experiment results, data of gene correlation score is analyzed through Spearman’s analysis, while the statistical importance threshold is P<0.05. Datasets downloaded from the TCGA database have been disposed of and worked out by R-4.0.3. Meanwhile, the association score between clinical information and gene expression data was assessed by logistic regression. All threshold of statistical significance was defined as P<0.05.
Results
Identification of bevacizumab response genes in colorectal cancer patients
To investigate the biological mechanisms underlying bevacizumab treatment in colorectal cancer patients, we conducted a differential gene expression analysis using transcriptomic data from two groups of patients in the TCGA database: those who responded to Bevacizumab and those whose disease remained stable or progressed. As shown in the volcano plot and differential expression heatmap (Figure 1A,1B), a total of 28 genes were significantly upregulated, while 51 genes were significantly downregulated. GO and KEGG pathway enrichment analyses of these genes, illustrated in Figure 1C, revealed that upregulated genes were primarily involved in metabolism-related pathways, whereas downregulated genes were enriched in pathways related to transcriptional regulation and cell adhesion. Based on the hypothesis that genes upregulated post-treatment may serve as potential therapeutic response targets and that their expression levels may have been lower prior to treatment, we further analyzed the pre-treatment expression levels of these upregulated genes. Ultimately, eight potential bevacizumab response genes were identified: NOL4, CYP3A4, CYP2D6, PITPNM3, CMA1, ARC, ACTL6B, and ANKRD24 (Figure 1D).
Pan-cancer expression and biological characteristics of four candidate genes in colorectal cancer
Among the eight potential response genes, four candidates-ACTL6B, ANKRD24, CMA1, and PITPNM3-were selected based on significant differential expression between tumor and normal tissues. Pan-cancer analysis of 68 common tumor types revealed generally low expression levels for these four genes, with a few exceptions: ACTL6B was highly expressed in pheochromocytoma and paraganglioma (PCPG), ANKRD24 in low-grade glioma (LGG), CMA1 in BRCA, and PITPNM3 in esophageal carcinoma (ESCA) (Figure 2A-2D). In colorectal cancer, the expression levels of all four genes were lower in tumor tissues compared to normal colorectal tissues, with CMA1 and PITPNM3 showing statistically significant differences (P=0.03).
Additionally, the TMB and MSI scores were analyzed. The expression levels of ACTL6B and ANKRD24 were negatively correlated with colorectal cancer, though without statistical significance, while CMA1 and PITPNM3 were positively correlated, with PITPNM3 showing statistical significance (P<0.001) (Figure 2E-2H).
Relationship among transcriptional abundance, clinicopathologic features and prognosis in colon adenocarcinoma (COAD)
We first queried the UALCAN portal to compare mRNA levels of ACTL6B, ANKRD24, CMA1 and PITPNM3 between tumour and adjacent normal tissues, and to inspect their distribution across lymph-node status and tumour stage. Figure 3 shows that all four transcripts were markedly down-regulated in primary tumors relative to normal mucosa. Peak expression was observed in stage-III tumors, whereas among nodal categories ANKRD24 was highest in N2 and PITPNM3 in N1 (P=0.02, Figure 3A-3H).
Prognostic relevance was subsequently tested with the GEPIA module. Kaplan-Meier plots revealed that high ANKRD24 expression was significantly associated with shorter OS (P=0.002), whereas elevated ACTL6B, CMA1 or PITPNM3 showed a favorable but non-significant trend (Figure 3I-3L).
Protein expression of selected genes in COAD
We further evaluated the expression of ACTL6B, ANKRD24, CMA1 and PITPNM3 at the protein level. Consistent with the RNA-level findings, the expression levels of four proteins were significantly lower in tumor tissues compared to normal tissues through the immunohistochemical method in colorectal cancer and normal intestinal epithelium using the Human Protein Atlas database (Figure 4).
Immune-contexture analysis in COAD
To examine whether the four bevacizumab-response genes shape the tumor immune micro-environment, their expression profiles were cross-referenced against immune-cell scores generated by EPIC, TIMER2, QUANTISEQ and MCPCOUNTER. ACTL6B showed the strongest link: its transcript level rose in parallel with B-cell, CD4⁺- and CD8⁺-T-cell infiltration (P=0.005, Figure 5A). ANKRD24 displayed a moderate but significant positive correlation with CD4⁺ T cells in the TIMER2 dataset (P=0.01, Figure 5B). In contrast, high CMA1 expression was consistently accompanied by lower abundance of endothelial cells, B cells, CD4⁺ T cells, Tregs and M2 macrophages across all algorithms (P=0.003, Figure 5C). For PITPNM3, only CD4⁺ T-cell estimates from EPIC and TIMER2 reached statistical significance (P=0.03, Figure 5D).
ACTL6B over-expression impairs COAD cell growth and motility
Bioinformatic screening identified ACTL6B as the top candidate among the four bevacizumab-response genes. HT29 and COLO cells were therefore transduced with lentiviral particles carrying human ACTL6B-coding sequences. RT-qPCR and immunoblotting confirmed robust elevation of both transcript and protein (Figure 6A,6B). Functional assays revealed that enforced ACTL6B expression markedly curtailed viability and clonogenic output in both lines (MTT and colony formation; Figure 6C-6E). Transwell migration tests further showed that metastatic capacity was significantly blunted after ACTL6B up-regulation (Figure 6F).
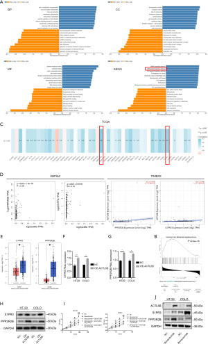
The upregulation of ACTL6B in colorectal cancer cells promotes the downstream sphingolipid signaling pathway
Based on the aforementioned bioinformatics analyses and cellular experiments, we found that ACTL6B exhibited significant tumor-suppressive effects when highly expressed. To further investigate the specific mechanisms by which ACTL6B suppresses cancer, we used the LinkedOmics database to compare transcriptomic sequencing data from two datasets (TCGA with 379 patients and CPTAC with 97 patients). The analysis identified 3,141 genes that were positive correlated with ACTL6B (P=0.01). Further enrichment analysis of these genes revealed a significant involvement of Sphingolipid signaling pathway (Figure 7A,7B).
Additionally, we conducted correlation analysis using TCGA colorectal cancer data to examine the relationship between ACTL6B and Sphingolipid signaling pathway related genes, as shown in Figure 7C. From this, S1PR3 and PPP2R2B were identified as significantly positive correlated with ACTL6B (Figure 7D). Clinical data further demonstrated that S1PR3 and PPP2R2B are expressed lower than normal tissue in colorectal cancer patients, with significant differences across different clinical stages (P=0.02) (Figure 7E). Also, in HT-29 and COLO colorectal cancer cell lines, we assessed the expression levels of S1PR3 and PPP2R2B following ACTL6B overexpression. The results showed significant upregulation of S1PR3 and PPP2R2B at the RNA and protein level (Figure 7F-7H). Finally, to delineate the functional crosstalk between the ACTL6B-S1PR3/PPP2R2B axis and bevacizumab, we monitored real-time proliferative kinetics and parallel protein abundance. Overexpression of ACTL6B synergistically amplified the cytostatic effect of bevacizumab, whereas concurrent knock-down of ACTL6B together with enforced expression of either S1PR3 or PPP2R2B partially rescued the proliferative arrest imposed by ACTL6B loss. Concordantly, immunoblotting revealed that bevacizumab exposure reproducibly up-regulated ACTL6B, S1PR3 and PPP2R2B protein levels in two independent microsatellite-stable (MSS) CRC lines, corroborating a drug-inducible feedback loop that reinforces the therapeutic response (Figure 7I,7J).
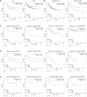
Combined prognostic value of ACTL6B, S1PR3, and PPP2R2B in colorectal cancer patients
A prognostic model was constructed using Kaplan-Meier plotter module analysis to evaluate the clinical utility of our candidate genes. First, we performed a survival prognosis analysis combining ACTL6B, S1PR3, and PPP2R2B. The results showed that colorectal cancer patients with high expression of these three genes had significantly better OS and relapse-free survival (RFS) compared to those with low expression, with statistical significance (P=0.02 and 4.8e–5, respectively) (Figure 8A). Given the potential role of ACTL6B, S1PR3, and PPP2R2B as response biomarkers for bevacizumab treatment in colorectal cancer, we further analyzed their combined predictive value for clinical indications of bevacizumab usage. We observed that while early-stage patients showed higher OS and RFS compared to late-stage patients, the hazard ratio (HR) for OS in late-stage patients [0.63, 95% confidence interval (CI): 0.47–0.83] was lower than that for early-stage patients (1.41, 95% CI: 0.91–2.19). Notably, early-stage comparisons lacked statistical significance, whereas high expression in late-stage patients was significantly associated with better OS and RFS (P=0.001 and <0.001, respectively) (Figure S1A).
Additionally, for patients with TP53 mutations, high tumor grade, or KRAS mutations, combined high expression of ACTL6B, S1PR3, and PPP2R2B was significantly associated with improved OS compared to the low-expression group (P=0.02). However, no significant differences were observed in patients with BRAF mutations between the high and low expression groups (Figure S1B). Under MSI stable conditions, the high-expression group demonstrated better OS and RFS, whereas, in the MSI-unstable cohort, only RFS showed significant differences, with no significant difference in OS between high and low expression groups (Figure S1C). In left-sided colorectal cancer patients, high expression of these three genes was associated with superior OS and RFS, whereas no difference was found in right-sided colorectal cancer patients (Figure S1D).
These findings suggest that the combined assessment of ACTL6B, S1PR3, and PPP2R2B could serve as a predictive marker for bevacizumab efficacy and prognosis in colorectal cancer patients prior to treatment. To further investigate the correlation between their expression and the impact of postoperative adjuvant chemotherapy, we analyzed the relationship between chemotherapy and OS, RFS, clinical early/mid-stage, late-stage, and tumor location. The results indicated that patients receiving postoperative adjuvant chemotherapy had slightly improved OS rates and reduced risks compared to the entire cohort (HR 0.69 vs. 0.58), and the risk of recurrence and metastasis was lower in the chemotherapy group compared to the total population (HR 0.50 vs. 0.63), with significant differences across all four groups (P=0.03) (Figure 8A,8B).
For patients in clinical stages 1-2, adjuvant chemotherapy significantly improved OS compared to those without chemotherapy (HR: 0.48 vs. 0.55) and notably reduced recurrence risk (HR 0.26 vs. 0.55) (Figure 8C). For stages 3-4, patients receiving adjuvant chemotherapy showed significantly lower OS and RFS risks compared to those without treatment (HR: OS, 0.55 vs. 0.69; RFS, 0.58 vs. 0.59), with significant differences in the treatment group (P=0.02) (Figure 8D). Finally, in terms of tumor location stratification, patients with left-sided colorectal cancer receiving adjuvant chemotherapy had significantly better OS and RFS than those with right-sided colorectal cancer (HR: OS, 0.57 vs. 1.69; RFS, 0.24 vs. 0.39) (Figure 8E).
Discussion
In this study, we identified and validated the clinical utility of bevacizumab response genes in CRC patients for the first time. Our findings aim to complement current clinical indications for bevacizumab use, thereby enabling more CRC patients to benefit from improved therapeutic outcomes. Specifically, we discovered that ACTL6B, S1PR3, and PPP2R2B may serve as effective response genes and predictive biomarkers for CRC patients undergoing bevacizumab therapy, providing a reference for future clinical treatment decisions.
Recent studies have highlighted several advances in bevacizumab treatment for advanced colorectal cancer, including: (I) the concept of treatment beyond progression, where continued bevacizumab administration post-chemotherapy failure prolongs survival; (II) ongoing exploration of Bevacizumab in combination with immune checkpoint inhibitors and novel chemotherapy regimens, potentially offering more options for certain patients; (III) increasing focus on biomarker research and personalized therapy to enhance precision in bevacizumab application; and (IV) the emergence of biosimilars, offering the potential to reduce treatment costs without compromising efficacy (17-20). Our findings primarily contribute to the third point, introducing ACTL6B, S1PR3, and PPP2R2B as new predictive biomarkers that could guide bevacizumab therapy in advanced CRC, helping to avoid ineffective treatments and accelerating disease progression.
Our triple-gene predictive model mirrors the clinical indications for Bevacizumab, demonstrating its utility in advanced CRC patients, particularly those with TP53 mutations, high tumor grade, and KRAS mutations, where survival outcomes were significantly better (21). The model also showed superior survival predictions for MSS patients compared to those with microsatellite instability-high (MSI-H). However, our study found no significant survival differences in BRAF-mutant patients with high versus low expression of these genes, contrasting with the clinical benefit of Bevacizumab observed in BRAF-mutant patients. Notably, a novel finding of our study is the improved survival time of left-sided CRC patients with high expression of ACTL6B, S1PR3, and PPP2R2B compared to those with low expression.
ACTL6B is located at 7q22.1 and encodes BAF53B, a subunit of the SWI/SNF (BAF) chromatin remodeling complex, which plays a key role in global transcriptional regulation, particularly during neural development (22). Previous studies have linked inactivating mutations in various SWI/SNF subunits to multiple malignancies, such as the association of BAF47 mutations with rhabdoid tumors and the detection of BAF subunit mutations in approximately 5% of sporadic meningioma cases (23). Genome-wide methylation arrays have also identified ACTL6B as a hypermethylated tumor suppressor gene in hepatocellular carcinoma (HCC) (24). In this study, we identified ACTL6B as a potential tumor suppressor gene and a bevacizumab response gene in CRC through differential gene expression analysis, with its effects likely mediated through activation of the sphingolipid signaling pathway. Our findings not only provide new insights into the pathogenesis of CRC but also offer a potential therapeutic target for bevacizumab treatment.
Sphingosine-1-phosphate (S1P) is a bioactive sphingolipid produced via the phosphorylation of ceramide by sphingosine kinase. S1P acts as a second messenger, directly activating intracellular signaling pathways or binding to G protein-coupled receptors (S1PRs) on the cell membrane. S1PR3 couples with the Gα subunit to regulate cell proliferation, differentiation, apoptosis, and chemotaxis (25,26). Studies have shown that the S1P-S1PR3 axis promotes cell migration and proliferation by dissociating Gi and Gq and activating the Erk-MAPKs and RHO signaling pathways. Additionally, S1P-S1PR3 can transactivate receptor tyrosine kinases (RTKs), contributing to tumorigenesis (27). Our study identified S1PR3 as a downstream target of ACTL6B, which plays a role in tumor suppression and bevacizumab response in CRC. Both ACTL6B and S1PR3 hold promise as predictive biomarkers for future clinical use. However, further research is required to elucidate the exact mechanisms through which the ACTL6B/S1PR3 axis mediates tumor suppression in CRC. A previous study has also shown that the S1P-S1PR3 axis modulates immune cell functions, such as dendritic cell (DC) maturation and migration, as well as NK cell activation (27).
PPP2R2B encodes the regulatory subunit B55β, which forms the PP2A-B55β complex by binding to the scaffolding and catalytic subunits of protein phosphatase 2A (PP2A) (28). Downregulation of PPP2R2B has been shown to promote CRC cell proliferation and rapamycin resistance via the PDK1/MYC pathway (29). The loss of PP2A-B55β has also been implicated in promoting breast cancer cell proliferation by upregulating MASTL expression (30). Our study suggests that PPP2R2B may be a downstream target of ACTL6B, with both contributing to tumor suppression in bevacizumab-treated CRC patients. The proposed mechanism may involve the PP2A-B55β complex inhibiting CTLA-4 function or reducing PD-L1 expression, thus enhancing T-cell immune responses and exerting anti-tumor effects (31).
Furthermore, our results indicate that the combined expression of ACTL6B, S1PR3, and PPP2R2B has potential clinical significance in predicting outcomes for patients receiving adjuvant chemotherapy. A practical companion-diagnostic pipeline begins with qRT-PCR quantification of ACTL6B, S1PR3 and PPP2R2B in routine FFPE or biopsy specimens, normalized to GAPDH/β-actin and stratified by a pre-defined cut-off. Integrating this three-gene score with CMS/CRIS classifications yields a four-quadrant decision matrix: BAF-high, MSS/left-sided tumors are channelled to bevacizumab-based chemotherapy, whereas BAF-low, MSI-H/right-sided lesions are considered for immunotherapy or trial entry; RAS-mutant/BAF-high cases prioritize bevacizumab, while BRAF-mutant/BAF-low tumors prompt triplet chemotherapy plus targeted combinations. An open-source R/Shiny webtool translates raw expression values, staging and mutational data into a probabilistic output of bevacizumab benefit, guideline-aligned treatment suggestions and recurrence-risk tiers, enabling real-time precision counselling in multidisciplinary clinics.
Using Cox regression coefficients, a risk-score model is constructed: total score = ACTL6B × weight1 + S1PR3 × weight2 + PPP2R2B × weight3; patients are then split into high- and low-score groups according to survival outcomes. Clinical application: stage II CRC patients who are high-score + left-sided + MSS are recommended bevacizumab plus chemotherapy; stage III CRC patients with high score receive FOLFOX (folinic acid, fluorouracil, oxaliplatin) + bevacizumab, while those with low score are considered for FOLFOXIRI (5-fluorouracil + leucovorin + oxaliplatin + irinotecan regimen) or immunotherapy; first-line metastatic CRC patients who are high-score + RAS-mutant are recommended bevacizumab + chemotherapy, whereas low-score + BRAF-mutant cases are directed to triplet + EGFR inhibitor; pre-neoadjuvant biopsy samples with high score are offered bevacizumab plus chemoradiotherapy, and low-score MSI-H cases are considered for immunotherapy combinations. However, further studies are needed to confirm the underlying mechanisms and validate these feasible clinical strategies in practice, thereby refining precision treatment for CRC patients.
Conclusions
In this study, we identified and validated ACTL6B and its downstream signaling targets, S1PR3 and PPP2R2B, as potential response genes and prognostic biomarkers for bevacizumab treatment in colorectal cancer. These findings provide a foundation for further in-depth research and future clinical application of these genes in colorectal cancer therapy.
Acknowledgments
We acknowledge TCGA, TIMER2, and other databases or websites for providing their platforms (data) and contributors for uploading their meaningful datasets. Authors sincerely thank all participants involved in the recent study.
Footnote
Reporting Checklist: The authors have completed the MDAR reporting checklist. Available at https://jgo.amegroups.com/article/view/10.21037/jgo-2025-373/rc
Peer Review File: Available at https://jgo.amegroups.com/article/view/10.21037/jgo-2025-373/prf
Funding: This work was supported by
Conflicts of Interest: All authors have completed the ICMJE uniform disclosure form (available at https://jgo.amegroups.com/article/view/10.21037/jgo-2025-373/coif). All authors report that this work was supported by the Natural Science Foundation of Jiangsu Province, China (No. BK20181155); the Young Scientists Foundation of Changzhou No.2 People’s Hospital (No. 2018K010); Changzhou High-Level Medical Talents Training Project (No. RC201602). The authors have no other conflicts of interest to declare.
Ethical Statement: The authors are accountable for all aspects of the work in ensuring that questions related to the accuracy or integrity of any part of the work are appropriately investigated and resolved. The study was conducted in accordance with the Declaration of Helsinki and its subsequent amendments.
Open Access Statement: This is an Open Access article distributed in accordance with the Creative Commons Attribution-NonCommercial-NoDerivs 4.0 International License (CC BY-NC-ND 4.0), which permits the non-commercial replication and distribution of the article with the strict proviso that no changes or edits are made and the original work is properly cited (including links to both the formal publication through the relevant DOI and the license). See: https://creativecommons.org/licenses/by-nc-nd/4.0/.
References
- Benson AB, Venook AP, Al-Hawary MM, et al. Colon Cancer, Version 2.2021, NCCN Clinical Practice Guidelines in Oncology. J Natl Compr Canc Netw 2021;19:329-59. [Crossref] [PubMed]
- Hindson J. Neoadjuvant chemotherapy for operable colon cancer. Nat Rev Gastroenterol Hepatol 2023;20:131. [Crossref] [PubMed]
- Li X, Ramadori P, Pfister D, et al. The immunological and metabolic landscape in primary and metastatic liver cancer. Nat Rev Cancer 2021;21:541-57. [Crossref] [PubMed]
- Prager GW, Taieb J, Fakih M, et al. Trifluridine-Tipiracil and Bevacizumab in Refractory Metastatic Colorectal Cancer. N Engl J Med 2023;388:1657-67. [Crossref] [PubMed]
- Watanabe J, Muro K, Shitara K, et al. Panitumumab vs Bevacizumab Added to Standard First-line Chemotherapy and Overall Survival Among Patients With RAS Wild-type, Left-Sided Metastatic Colorectal Cancer: A Randomized Clinical Trial. JAMA 2023;329:1271-82. [Crossref] [PubMed]
- André T, Vernerey D, Im SA, et al. Bevacizumab as adjuvant treatment of colon cancer: updated results from the S-AVANT phase III study by the GERCOR Group. Ann Oncol 2020;31:246-56. [Crossref] [PubMed]
- Stintzing S, Heinrich K, Tougeron D, et al. FOLFOXIRI Plus Cetuximab or Bevacizumab as First-Line Treatment of BRAF(V600E)-Mutant Metastatic Colorectal Cancer: The Randomized Phase II FIRE-4.5 (AIO KRK0116) Study. J Clin Oncol 2023;41:4143-53. [Crossref] [PubMed]
- Janssen JBE, Medema JP, Gootjes EC, et al. Mutant RAS and the tumor microenvironment as dual therapeutic targets for advanced colorectal cancer. Cancer Treat Rev 2022;109:102433. [Crossref] [PubMed]
- Ahn LY, Coatti GC, Liu J, et al. An epilepsy-associated ACTL6B variant captures neuronal hyperexcitability in a human induced pluripotent stem cell model. J Neurosci Res 2021;99:110-23. [Crossref] [PubMed]
- Jian Y, Huang X, Fang L, et al. Actin-like protein 6A/MYC/CDK2 axis confers high proliferative activity in triple-negative breast cancer. J Exp Clin Cancer Res 2021;40:56. [Crossref] [PubMed]
- Carrot-Zhang J, Yao X, Devarakonda S, et al. Whole-genome characterization of lung adenocarcinomas lacking alterations in the RTK/RAS/RAF pathway. Cell Rep 2021;34:108784. [Crossref] [PubMed]
- Li C, Tang Z, Zhang W, et al. GEPIA2021: integrating multiple deconvolution-based analysis into GEPIA. Nucleic Acids Res 2021;49:W242. [Crossref] [PubMed]
- Bhamidipati D, Subbiah V. Impact of tissue-agnostic approvals for patients with gastrointestinal malignancies. Trends Cancer 2023;9:237-49. [Crossref] [PubMed]
- Chandrashekar DS, Karthikeyan SK, Korla PK, et al. UALCAN: An update to the integrated cancer data analysis platform. Neoplasia 2022;25:18-27. [Crossref] [PubMed]
- Le T, Winsnes CF, Axelsson U, et al. Analysis of the Human Protein Atlas Weakly Supervised Single-Cell Classification competition. Nat Methods 2022;19:1221-9. [Crossref] [PubMed]
- Jia Q, Chu H, Jin Z, et al. High-throughput single-cell sequencing in cancer research. Signal Transduct Target Ther 2022;7:145. [Crossref] [PubMed]
- Savage SR, Yi X, Lei JT, et al. Pan-cancer proteogenomics expands the landscape of therapeutic targets. Cell 2024;187:4389-4407.e15. [Crossref] [PubMed]
- Elizarraras JM, Liao Y, Shi Z, et al. WebGestalt 2024: faster gene set analysis and new support for metabolomics and multi-omics. Nucleic Acids Res 2024;52:W415. [Crossref] [PubMed]
- Győrffy B. Integrated analysis of public datasets for the discovery and validation of survival-associated genes in solid tumors. Innovation (Camb) 2024;5:100625. [Crossref] [PubMed]
- Wang F, Jin Y, Wang M, et al. Combined anti-PD-1, HDAC inhibitor and anti-VEGF for MSS/pMMR colorectal cancer: a randomized phase 2 trial. Nat Med 2024;30:1035-43. [Crossref] [PubMed]
- Lawler SE. Digging deeper for new targets in bevacizumab resistance. Neuro Oncol 2023;25:261-2. [Crossref] [PubMed]
- Ohnmacht AJ, Stahler A, Stintzing S, et al. The Oncology Biomarker Discovery framework reveals cetuximab and bevacizumab response patterns in metastatic colorectal cancer. Nat Commun 2023;14:5391. [Crossref] [PubMed]
- Singh H, Lowder KE, Kapner K, et al. Clinical outcomes and ctDNA correlates for CAPOX BETR: a phase II trial of capecitabine, oxaliplatin, bevacizumab, trastuzumab in previously untreated advanced HER2+ gastroesophageal adenocarcinoma. Nat Commun 2024;15:6833. [Crossref] [PubMed]
- Fu S, Debes JD, Boonstra A. DNA methylation markers in the detection of hepatocellular carcinoma. Eur J Cancer 2023;191:112960. [Crossref] [PubMed]
- Sheng WY, Zhu Y, Liu SQ, et al. A novel SWI/SNF complex promotes triple-negative breast cancer progression. Cell Mol Biol Lett 2025;30:105. [Crossref] [PubMed]
- Zhao C, Cheng L, Wang W, et al. Structural insights into sphingosine-1-phosphate recognition and ligand selectivity of S1PR3-Gi signaling complexes. Cell Res 2022;32:218-21. [Crossref] [PubMed]
- Tomsuk Ö, Kuete V, Sivas H, et al. Effects of essential oil of Origanum onites and its major component carvacrol on the expression of toxicity pathway genes in HepG2 cells. BMC Complement Med Ther 2024;24:265. [Crossref] [PubMed]
- Sukocheva OA, Hu DG, Meech R, et al. Divergence of Intracellular Trafficking of Sphingosine Kinase 1 and Sphingosine-1-Phosphate Receptor 3 in MCF-7 Breast Cancer Cells and MCF-7-Derived Stem Cell-Enriched Mammospheres. Int J Mol Sci 2021;22:4314. [Crossref] [PubMed]
- Xu X, Li R, Li S, et al. Activation of sphingosine-1-phosphate receptors can relieve myocardial ischemia-reperfusion injury by mitigating oxidative stress and ferroptosis in cardiomyocytes. Int J Biol Sci 2025;21:5079-96. [Crossref] [PubMed]
- Wang J, Xue Y, Zhou L. Comparison of immune cells and diagnostic markers between spondyloarthritis and rheumatoid arthritis by bioinformatics analysis. J Transl Med 2022;20:196. [Crossref] [PubMed]
- Serio VB, Rosati D, Maffeo D, et al. The Personalized Inherited Signature Predisposing to Non-Small-Cell Lung Cancer in Non-Smokers. Cancers (Basel) 2024;16:2887. [Crossref] [PubMed]

