Glutaryl-CoA dehydrogenase: a key biomarker linking lysine degradation to hepatocellular carcinoma metastasis and prognosis via NF-KB signaling pathway
Highlight box
Key findings
• The downregulated glutaryl-CoA dehydrogenase (GCDH), a key regulator of the lysine degradation pathway, promoted hepatocellular carcinoma (HCC) metastasis via nuclear factor kappa B (NF-κB) signaling and could induce the macrophage infiltration via GDF15-TGFBR2.
What is known and what is new?
• GCDH suppressing the progression of HCC is known.
• The new findings in this study were that GCDH suppressed the metastasis of HCC by inhibiting the NF-κB signaling pathway and GCDH was involved in tumor microenvironment modifications.
What is the implication, and what should change now?
• Low expression of GCDH could serve as a biomarker for predicting HCC recurrence and immunotherapy resistance.
Introduction
Hepatocellular carcinoma (HCC) remains a challenge to global health, and metastasis is a major risk factor associated with its prognosis (1). Metastasis is a multistep process that is challenging to treat (2). Therefore, exploring its underlying mechanism and early detection are critical for improving clinical decisions and treatment options. Recently, adaptive metabolic changes that occur during metastatic cascades have attracted considerable attention (3). Metabolism is rewired in cancer cells to favor the generation of specialized metabolites that support tumor growth and reshape the microenvironment (4). Moreover, certain metabolic traits are important for the survival and growth of metastatic cells in their new niches.
Lysine is an essential proteogenic amino acid that is subjected to ketogenic degradation, yielding two acetyl-CoAs and several reduction equivalents (5). Lysine catabolism disorders include two severe neurometabolic disorders, namely pyridoxine-dependent epilepsy and glomerular aciduria type 1 (5). In addition, reprogramming lysine catabolism can suppress tumor growth (6). In the present study, we found that suppression of the lysine degradation pathway is associated with HCC metastasis. Moreover, the risk score based on lysine degradation pathway activity exhibited good predictive performance for HCC prognosis.
Glutaryl-CoA dehydrogenase catalyzes the oxidative decarboxylation of glutaryl-CoA to crotonyl-CoA in the lysine degradation pathway (7). GCDH dysfunction results in a metabolic disorder called glutaric aciduria type 1. However, little is known about its pathological roles in cancer. The aim of this study was to elucidate the role of these metabolism-associated pathways in HCC metastasis. Our results showed that the downregulation of GCDH expression promotes HCC metastasis and proliferation by activating the nuclear factor kappa B (NF-κB) signaling pathway. Low GCDH expression was also associated with macrophage infiltration, indicating a correlation between lysine catabolism and tumor microenvironment modification. Thus, GCDH may serve as a biomarker of HCC metastasis and prognosis. We present this article in accordance with the ARRIVE and MDAR reporting checklists (available at https://jgo.amegroups.com/article/view/10.21037/jgo-2025-355/rc).
Methods
Datasets and cell lines
The Cancer Genome Atlas and Gene Expression Omnibus databases were accessed using SangerBox (http://vip.sangerbox.com/). Spatial transcriptomics databases were obtained from SpatialTME (https:www.spatialtme.yelab.site). All cell lines were purchased from MeisenCTCC (HEPG2 CTCC-001-0014; HCCLM3 CTCC-400-0193) and cultured in Dulbecco’s modified Eagle medium (DMEM) supplemented with 10% fetal bovine serum (FBS) and 1% antibiotics (100 U/mL penicillin and 100 µg/mL streptomycin). All cell lines were cultured at 37 ℃ in a 5% CO2 incubator.
Lentivirus and stable cell line construction
The lentiviral vector system and empty vectors were obtained from GeneChem Corporation (Shanghai, China). Stable cell lines expressing either the target gene or negative control were established. Cells were seeded in a 6-well plate, and 2 mL serum-free medium with 2 µL of virus (106 titer) was added to each well. The plate was cultured at 37 ℃ in a 5% CO2 incubator for 24 h. Then, the cells were incubated with normal medium (DMEM + 10%FBS) containing 0.5 µg/mL puromycin for 2 weeks. The LV-shGCDH target sequence was as follows: CGAGATGGTTTCTCTGCTGAA.
Cell proliferation, migration, and invasion assays
To assess cell proliferation, 2×103 cells were seeded into each well of a 96-well plate. Cell viability was subsequently evaluated at various time points using the cell counting kit-8 assay (Dojindo Molecular Technologies, Inc., Shanghai, China). The migratory and invasive capabilities of HCC cells were analyzed using Transwell assays. Specifically, Transwell chambers, either coated with Matrigel or left uncoated, were placed in 24-well plates. The lower chamber was filled with DMEM supplemented with 10% FBS. In the upper chamber, 5×104 cells, suspended in 100 µL of FBS-free DMEM, were introduced and incubated for 24 h. The experiments were repeated for 3 times.
Western blotting (WB)
The cells were lysed using radioimmunoprecipitation assay buffer supplemented with protease and phosphatase inhibitors. Subsequently, the obtained samples were separated via sodium dodecyl sulfate-polyacrylamide gel electrophoresis, followed by transfer onto polyvinylidene fluoride membranes. Following a blocking procedure with 5% skim milk at ambient temperature for 1 h, the membranes were exposed to primary antibodies overnight. After incubation, the membranes were treated with secondary antibodies for 1 h at room temperature, and bands were detected using an enhanced chemiluminescence kit. The primary antibodies used in this investigation were anti-GCDH (GTX114427, GeneTex, Guangzhou, China), anti-pNF-κB (3033, Cell Signaling Technology, Shanghai, China), anti-NF-κB (8242, Cell Signaling Technology), and anti-GDF15 (ab206414, Abcam, Shanghai, China).
In vivo tumor growth
Animal experiments were performed under a project license (Cat. YJSDW2022-238) granted by the Ethics Committee of the Second Affiliated Hospital of Harbin Medical University, in compliance with China national guidelines for the care and use of animals. And the protocol was prepared before the study without registration. Four-week-old male BALB/c nude mice were purchased from Liaoning Changsheng Biotechnology (Beijing, China) and housed under controlled conditions (23±2 ℃ temperature, 60%±10% humidity, a 12 h light-dark cycle, free access to food and water, and five mice per cage). Twenty mice were used in this study. The mice were randomly divided into four groups, and no specific criteria were established. Subcutaneous xenografts were established in the flank via the subcutaneous injection of 1×106 cells suspended in 100 µL of phosphate-buffered saline, without anesthesia. Subcutaneous xenografts were derived from the HepG2 control, HepG2 shGCDH, HCCLM3 control, and HCCLM3 shGCDH cells. The mice were observed daily. After 6 weeks, the mice were euthanized via cervical dislocation according to the AVMA Guidelines on Euthanasia, and the tumors were removed. The tumor volume was measured using the following formula:
Immunohistochemical (IHC) staining
Deparaffinized tissue sections were stained with diaminobenzidine (DAB kit; Vector Laboratories, Burlingame, CA, USA) and subsequently counterstained with hematoxylin (Sigma, St. Louis, MO, USA) to facilitate the visualization of immunoreaction products, in accordance with the manufacturer’s instructions. Staining intensity was categorized as 0 (negative), 1 (weak), 2 (moderate), or 3 (strong). The percentage scores were established as follows: 0, <5%; 1, 5–25%; 2, 26–50%; 3, 51–75%; and 4, >75%. The histological score of each section was calculated using the following formula:
histological score = proportion score × intensity score
The primary antibody used in this study was directed against GCDH (GTX114427; GeneTex). Thirty-two normal tissues and 26 HCC tissues were used for the IHC experiment. The clinical characteristics of the patients were list at the Table S1. This study was conducted in accordance with the Declaration of Helsinki and its subsequent amendments. The experimental protocols involving human tissues were approved by the Ethics Committee of the Second Affiliated Hospital of Harbin Medical University (Cat. YJSDW2022-205). And all the participants provided informed consent.
Immunofluorescence (IF) assays
The cells were cultured on coverslips in six-well plates and incubated for 24 h. Subsequently, the cells were subjected to fixation using 4% paraformaldehyde and were then permeabilized with 0.1% Triton-X-100. Next, the cells were incubated with primary antibodies specific for GCDH and CD68 (ab955, Abcam), followed by treatment with secondary antibodies (Invitrogen, Carlsbad, CA, USA) and 4′,6-diamidino-2-phenylindole (Vector Laboratories). Cell images were captured using a DMRA fluorescence microscope (20× magnification; Olympus, Tokyo, Japan).
Statistical analysis
Student’s t-tests were used to assess differences between two groups. Pearson’s correlation analysis was conducted to identify linear associations. Survival comparisons were performed using Kaplan-Meier curves, and the log-rank test was used to evaluate survival differences across groups. Statistical significance was set at P<0.05.
Results
Downregulated lysine degradation is related to HCC metastasis
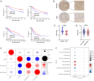
Gene expression data generated from GEO14520 were enriched based on the Kyoto Encyclopedia of Genes and Genomes signaling pathways. Seven metabolic signaling pathways were identified (Figure 1A). Among these pathways, arachidonic acid metabolism, linoleic acid metabolism, lysine degradation, xenobiotic metabolism mediated by cytochrome P450, phenylalanine metabolism, and retinol metabolism were suppressed in HCC tissues and were decreased in patients with HCC and having low metastasis prediction scores (Figure 1A,1B). Gene signatures related to ribosomes were enriched in HCC tissues and were highly expressed in patients with high metastasis prediction scores (Figure 1A,1B). Kaplan-Meier curves were used to assess the prognostic value of these pathways. Only the lysine degradation pathway was significantly associated with both overall survival (OS) and disease-free survival (DFS). Specifically, patients with lower levels of lysine degradation had shorter OS and DFS (Figure S1A,S1B). Furthermore, lysine degradation was gradually decreased during tumor initiation and metastasis (Figure 1C). These results indicate that the downregulation of lysine degradation was involved in HCC metastasis. Nine of the 45 genes involved in the lysine degradation pathway for which expression gradually decreased during initiation and metastasis were selected; these included AASS, ALDH1B1, ALDH7A1, BBOX1, EHMT2, GCDH, KMT2A, KMT2D, and PLOD3 (Figure 2A). Cox regression analysis was further performed to assess the relationship between these nine genes and prognosis in both the GSE14520 and TCGA cohorts. Only GCDH was served as a good indicator of the prognosis of HCC, and the results were consistent in both GSE14520 and TCGA cohorts [GSE14520: HR =0.76 (0.62–0.93), P=0.008; TCGA: HR =0.71 (0.56–0.89), P=0.04; Figure 2B,2C].
Decreased GCDH predicts poor prognosis for HCC
GCDH was selected for further investigation to explore its role in lysine degradation during HCC metastasis. Patients with lower GCDH levels had lower OS and DFS rates in both GSE14520 and TCGA cohorts (Figure 3A). IHC staining was performed to measure the protein expression of GCDH, which was found to be lower in tumor tissues (Figure 3B,3C). Due to the limitation of the sample size, the the expression of GCDH had no different between different groups, including age, tumor stage and HBV infection status (Table S1). However, patients with lower GCDH levels were predicted to have higher tumor grades in TCGA dataset (Figure 3D). In addition, GCDH gene expression was positively associated with tumor purity and negatively associated with the immune core, implying that it is highly expressed in tumor cells and that the downregulation of its expression was involved in tumor microenvironment modifications (Figure 3E). Gene set enrichment analysis revealed that gene signatures of metabolism, such as lipid metabolism, energy metabolism, and coagulation, were enriched in patients with high levels of GCDH, whereas signatures related to the G2–M checkpoint and mitotic spindle were enriched in patients with low levels of GCDH (Figure 3F). These results suggest that low GCDH expression is associated with the progression of HCC malignancy and could serve as a biomarker of poor prognosis in this disease.
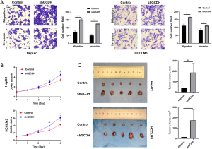
Downregulated GCDH expression promotes HCC cell metastasis and proliferation
To confirm the effect of GCDH on HCC progression, we reduced its expression in both HepG2 and HCCLM3 cell lines using LV-short hairpin RNA. The knockdown was confirmed via WB (Figure S2). Decreased GCDH levels facilitated the migration and invasion of HCC cells (Figure 4A). In addition, downregulation of its expression increased the proliferation of HCC cells in vitro (Figure 4B). The results of the in vivo experiments were consistent with those of the in vitro studies. GCDH knockdown resulted in larger tumor volumes (Figure 4C). These results suggest that the downregulation of GCDH expression promotes HCC progression.
Knockdown of GCDH increases HCC metastasis via NF-κB signaling pathway activation
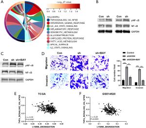
To investigate the mechanism by which GCDH regulates HCC metastasis, RNA-sequencing analysis was performed after GCDH knockdown in HCCLM3 cells. Differentially expressed genes (|fold-change|>2, P<0.05) were filtered and enriched in hallmark signaling pathways. Moreover, signaling downstream of GCDH was mainly focused on inflammation and metabolism (Figure 5A), and decreasing GCDH expression was determined to activate the NF-κB signaling pathway. The WB results revealed that GCDH downregulation increased pNF-κB protein expression; however, it did not increase the total NF-κB (Figure 5B). Subsequently, the NF-κB inhibitor BAY 11-7085 was used to block the activated NF-κB signaling pathway induced by the suppression of GCDH expression. The efficiency of the inhibitor was examined via WB (Figure 5C). Blocking the NF-κB signaling pathway attenuated the promoting effect of GCDH knockdown on HCC migration and invasion (Figure 5D). A regression analysis further suggested that lysine degradation was negatively correlated with NF-κB signaling (Figure 5E,5F). These results indicate that suppression of the lysine degradation pathway facilitates HCC metastasis via the NF-κB signaling pathway, which is also an inflammatory signaling pathway. They also suggest that the metabolic reprogramming of tumor cells could induce a local inflammatory response. In addition to signaling pathway activation, metabolic reprogramming comprises an energy supplement for metastasis accompanied by autophagy. Autophagosomes were therefore detected via electron microscopy. The downregulation of GCDH expression increased autophagy (Figure 6A). Further, WB results showed that GCDH knockdown increased the autophagy-related protein levels of p62 and LC3II (Figure 6B). Meanwhile, inhibiting autophagy attenuated the activation of the NF-κB signaling pathway induced by knocking down GCDH (Figure 6C). These results suggested that suppressed GCDH mediates NF-κB signaling pathway activation via autophagy.
Low GCDH expression is associated with macrophage infiltration
Local suppression of the tumor immune microenvironment is essential for HCC metastasis (8). We explored the correlation between lysine degradation and tumor microenvironmental modification. Both lysine degradation and GCDH levels were negatively correlated with macrophage infiltration in HCC (Figure 7A). The IF results showed that patients with lower levels of GCDH had higher levels of CD68, whereas those with higher levels of GCDH had lower levels of CD68 (Figure 7B). RNA sequencing showed that GCDH regulated the expression of several cytokines, including CCL2, CCL5, IL2RB, INHBE, IL22RA1, and GDF15 (Figure 7C). Among these cytokines, GDF15 expression was significantly and positively correlated with macrophage infiltration (Figure 7D). The WB results confirmed that the downregulation of GCDH expression increased the expression of GDF15, via the NF-κB signaling pathway (Figure 7E). Moreover, the gene expression of GCDH and GDF15 showed an obvious inverse correlation in both TCGA and GSE14520 datasets (Figure 7F). GDF15 is a member of the transforming growth factor-β superfamily, and it has been implicated in cancer cell metastasis (9). These results suggest that the decreased GCDH-induced elevation of GDF15 is associated with the recruitment of macrophages in HCC, implying that the downregulation of GCDH expression could induce an immunosuppressive tumor microenvironment. Based on spatial transcriptomic cell interaction analysis, tumor-derived GDF15 exhibited many interactions with the tumor microenvironment via the GDF15–TGFBR2 axis, including macrophages (Figure 7G,7H). The GDF15-TGFBR2 axis may thus be involved in the induction of macrophage infiltration induced by low GCDH levels.
Discussion
Metastasis is the primary cause of mortality in patients with HCC, and cancer metabolism has recently garnered considerable attention. Metabolic reprogramming not only satisfies the energy requirements of cancer cells but also promotes their migration and invasion capabilities. Moreover, it modifies the tumor immune microenvironment, thereby providing crucial support for tumor metastasis (4,10).
Lysine is an essential amino acid used as a biosynthetic molecule or energy source (11). However, little is known about its roles in cancer. Here, decreased lysine degradation was found to be involved in the progression of HCC metastasis. Further, we generated a risk score based on the nine selected genes of the lysine degradation pathway that exhibited an excellent predictive effect on HCC prognosis. Among these nine genes, GCDH had the best predictive capacity. Therefore, it was selected for a further investigation of the role of the lysine degradation pathway in HCC metastasis.
GCDH was involved in lysine degradation, and its activity results in the accumulation of metabolites derived from lysine, such as hydroxylysine, and tryptophan catabolism (12). However, the role of GCDH in the development of cancer remains unclear. The results showed that decreased GCDH expression promoted HCC metastasis via activation of the NF-κB signaling pathway, which is a pivotal regulator of inflammation initiation and resolution (13). Chronic inflammation can facilitate tumor progression and treatment resistance (14). Regression analysis also demonstrated a negative correlation between lysine degradation and NF-κB signaling pathways. We also found that GCDH was involved in tumor microenvironment modifications. Moreover, low GCDH levels in HCC were found to be associated with macrophage recruitment, and lysine degradation exhibited a similar association. High macrophage infiltration can result in tumor microenvironment remodeling and can promote HCC metastasis (15,16). These results suggest that decreased lysine degradation during HCC metastasis can induce a local inflammatory response and modify the tumor microenvironment. GCDH knockdown increased the expression of several cytokines, including GDF15, which was significantly correlated with macrophage infiltration in HCC. GDF15 belongs to the TGFβ superfamily and might induce immunosuppression in HCC (17).
However, the correlation between GDF15 and macrophage activity remains unclear. Recent studies have shown that GDF15 is expressed in macrophages and that tumor-associated macrophage-derived YKL-40 can induce the tumor cell expression and secretion of GDF15, leading to tumor immune evasion via increased expression of PDL1 (18,19). Moreover, GDF15 reprograms macrophage metabolism and regulates macrophage polarization (20). We found that GDF15 was involved in the downregulation of GCDH-related macrophage infiltration. However, the mechanism by which tumor cell-derived GDF15 facilitates macrophage recruitment to HCC requires further investigation.
Conclusions
Impeding lysine degradation promotes HCC metastasis by activating the NF-κB signaling pathway. Additionally, the downregulation of lysine degradation has been implicated in the formation of an immunosuppressive tumor microenvironment. The nomogram model established based on the lysine degradation pathway demonstrated a robust predictive effect, and therefore, GCDH may serve as an ideal biomarker for predicting HCC prognosis.
Acknowledgments
We thank Shanghai Biotechnology Corporation for their technical support.
Footnote
Reporting Checklist: The authors have completed the ARRIVE and MDAR reporting checklists. Available at https://jgo.amegroups.com/article/view/10.21037/jgo-2025-355/rc
Data Sharing Statement: Available at https://jgo.amegroups.com/article/view/10.21037/jgo-2025-355/dss
Peer Review File: Available at https://jgo.amegroups.com/article/view/10.21037/jgo-2025-355/prf
Funding: This study was supported by
Conflicts of Interest: All authors have completed the ICMJE uniform disclosure form (available at https://jgo.amegroups.com/article/view/10.21037/jgo-2025-355/coif). The authors have no conflicts of interest to declare.
Ethical Statement: The authors are accountable for all aspects of the work in ensuring that questions related to the accuracy or integrity of any part of the work are appropriately investigated and resolved. This study was conducted in accordance with the Declaration of Helsinki and its subsequent amendments. The experimental protocols involving human tissues were approved by the Ethics Committee of the Second Affiliated Hospital of Harbin Medical University (Cat. YJSDW2022-205). And all the participants provided informed consent. Animal experiments were performed under a project license (Cat. YJSDW2022-238) granted by ethics board of the Second Affiliated Hospital of Harbin Medical University, in compliance with China national guidelines for the care and use of animals.
Open Access Statement: This is an Open Access article distributed in accordance with the Creative Commons Attribution-NonCommercial-NoDerivs 4.0 International License (CC BY-NC-ND 4.0), which permits the non-commercial replication and distribution of the article with the strict proviso that no changes or edits are made and the original work is properly cited (including links to both the formal publication through the relevant DOI and the license). See: https://creativecommons.org/licenses/by-nc-nd/4.0/.
References
- Wei K, Peng C, Ou Y, et al. Decoding Hepatocellular Carcinoma Metastasis: Molecular Mechanisms, Targeted Therapies, and Potential Biomarkers. Curr Issues Mol Biol 2025;47:263. [Crossref] [PubMed]
- Li Y, Liu F, Cai Q, et al. Invasion and metastasis in cancer: molecular insights and therapeutic targets. Signal Transduct Target Ther 2025;10:57. [Crossref] [PubMed]
- Zhan Q, Liu B, Situ X, et al. New insights into the correlations between circulating tumor cells and target organ metastasis. Signal Transduct Target Ther 2023;8:465. [Crossref] [PubMed]
- Yang J, Shay C, Saba NF, et al. Cancer metabolism and carcinogenesis. Exp Hematol Oncol 2024;13:10. [Crossref] [PubMed]
- Leandro J, Houten SM. The lysine degradation pathway: Subcellular compartmentalization and enzyme deficiencies. Mol Genet Metab 2020;131:14-22. [Crossref] [PubMed]
- Yuan H, Wu X, Wu Q, et al. Lysine catabolism reprograms tumour immunity through histone crotonylation. Nature 2023;617:818-26. [Crossref] [PubMed]
- Lao Y, Cui X, Xu Z, et al. Glutaryl-CoA dehydrogenase suppresses tumor progression and shapes an anti-tumor microenvironment in hepatocellular carcinoma. J Hepatol 2024;81:847-61. [Crossref] [PubMed]
- Wu Z, Ouyang S, Gao J, et al. Role of Radiomics-based Multiomics Panel in the Microenvironment and Prognosis of Hepatocellular Carcinoma. Acad Radiol 2025;32:1961-70. [Crossref] [PubMed]
- Salminen A. GDF15/MIC-1: a stress-induced immunosuppressive factor which promotes the aging process. Biogerontology 2024;26:19. [Crossref] [PubMed]
- Liu Z, Chen J, Ren Y, et al. Multi-stage mechanisms of tumor metastasis and therapeutic strategies. Signal Transduct Target Ther 2024;9:270. [Crossref] [PubMed]
- Zhou MM, Cole PA. Targeting lysine acetylation readers and writers. Nat Rev Drug Discov 2025;24:112-33. [Crossref] [PubMed]
- Mateu-Bosch A, Segur-Bailach E, Muñoz-Moreno E, et al. Systemic delivery of AAV-GCDH ameliorates HLD-induced phenotype in a glutaric aciduria type I mouse model. Mol Ther Methods Clin Dev 2024;32:101276. [Crossref] [PubMed]
- Nihira NT, Kudo R, Ohta T. Inflammation and tumor immune escape in response to DNA damage. Semin Cancer Biol 2025;110:36-45. [Crossref] [PubMed]
- Argenziano ME, Kim MN, Montori M, et al. Epidemiology, pathophysiology and clinical aspects of Hepatocellular Carcinoma in MAFLD patients. Hepatol Int 2024;18:922-40. [Crossref] [PubMed]
- Tang J, Zhang S, Jiang L, et al. Causal relationship between immune cells and hepatocellular carcinoma: a Mendelian randomisation study. J Cancer 2024;15:4219-31. [Crossref] [PubMed]
- Khan MN, Mao B, Hu J, et al. Tumor-associated macrophages and CD8+ T cells: dual players in the pathogenesis of HBV-related HCC. Front Immunol 2024;15:1472430. [Crossref] [PubMed]
- Hüllwegen M, Kleinert M, von Haehling S, et al. GDF15: from biomarker to target in cancer cachexia. Trends Cancer 2025;11:1093-105. [Crossref] [PubMed]
- Li R, Wu H, Ran F, et al. GDF15 activates the PI3K/AKT pathway to mediate macrophage M2 polarization to promote prostate cancer resistance to docetaxel. Mol Immunol 2025;185:27-38. [Crossref] [PubMed]
- Zheng H, Yu S, Zhu C, et al. HIF1α promotes tumor chemoresistance via recruiting GDF15-producing TAMs in colorectal cancer. Exp Cell Res 2021;398:112394. [Crossref] [PubMed]
- Zhang X, Dong S. Protective effect of growth differentiation factor 15 in sepsis by regulating macrophage polarization and its mechanism. Bioengineered 2022;13:9687-707. [Crossref] [PubMed]

